

欢迎报考陕西航空职业技术学院
★教育部高职高专人才培养工作水平评估优秀院校
★陕西省示范性高职院校
★陕西省国防科技工业系统优秀学校
★陕西省教育系统精神文明建设最佳单位
★中国航空工业集团公司职业技能鉴定工作先进单位
★陕西省高校毕业生就业工作先进集体
★国防科工委国防科技工业高等职业教育实训基地
★中央财政支持的国家职业教育实训基地
★陕西省级职业教育实训基地
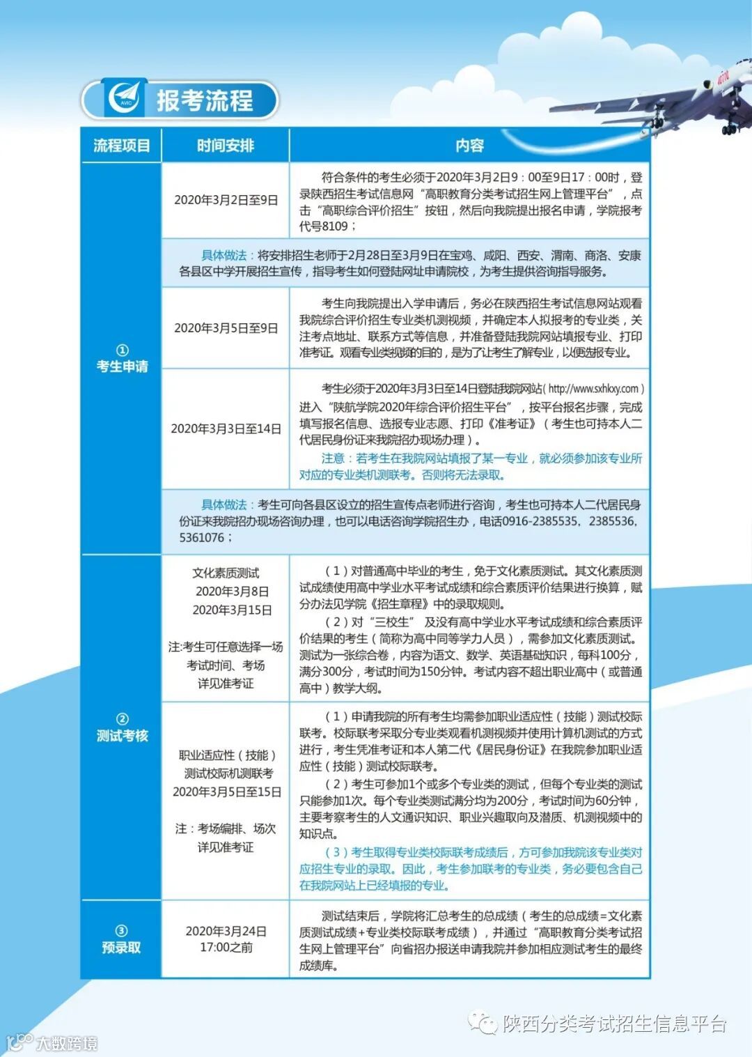
报考流程、招生专业
就业安置、毕业待遇、奖助学政策
......
你想要了解的
招生简章里面都有
快跟小编一起一睹为快吧

在线咨询.点击下图.与院校连线













来源:陕西航空职业技术学院
编辑:张老师
声明:本公众号除注明出处的文章外,均为原创,如需转载、引用请注明本公众号

往期回顾
【重磅】陕西省2020年考试招生在线咨询应答系统正式上线!你需要的分类考试招生这里都有


