
今天(2月22日),陕西省人力资源和社会保障厅发布《我省5月1日起提高最低工资标准》,为增加低收入劳动者收入,较好保障低收入群体基本生活,经省政府同意,省人力资源和社会保障厅对我省最低工资标准进行调整,调整后的最低工资标准自2021年5月1日起执行。

记者了解到,为增加低收入劳动者收入,较好保障低收入群体基本生活,经省政府同意,省人力资源和社会保障厅对我省最低工资标准进行调整,调整后的最低工资标准自2021年5月1日起执行,我省上次调整是2019年。
此次调整,我省各类区月最低工资标准均增加150元,即:
一、二、三类区由现行的1800元、1700元、1600元分别调整为1950元、1850元、1750元;
非全日制用工的小时最低工资标准一、二、三类区由现行的18元、17元、16元分别调整为19元、18元、17元。
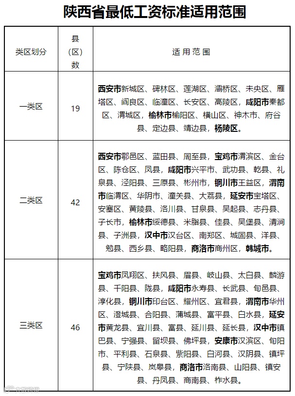
省人社厅同时要求各级人力资源社会保障部门和工会组织,要加强对调整后最低工资标准执行情况的检查和监督,依法查处用人单位的违规违法行为,确保提供正常劳动的劳动者工资不低于调整后当地最低工资标准,切实维护劳动者合法权益。我省最低工资标准适用范围可在省人社厅官网(http://rst.shaanxi.gov.cn/)查询。





