
小伙伴们
当你们看到这篇文章时候
咱们已经迎来了国庆小长假
整个人开心到飞起!

这两天的天气还是蛮舒服的
出去旅游也很不错
那这个国庆7天假期
都是晴天吗?会下雨吗?会降温吗?
快随小编了解新鲜出炉的
国庆假期天气预报
提前做好旅游出行计划哦!

西安市气象台2021年9月29日11时发布“国庆”节专题预报:
预计“国庆”假日期间,西安地区天空云量较多,阴雨天气频繁,其中10月3-5日有分散性弱降雨,6-7日以中雨为主,局地大雨。
假日前期气温变化较小,最高气温维持在26℃以上,5-7日有中等强度降温,平均气温下降5-7℃。
具体预报如下:
10月1日: 晴转多云,气温:18~28℃;
10月2日: 阴天间多云,气温:16~28℃;
10月3日: 阴天,部分地方小雨或阵雨,气温:20~26℃;
10月4日: 多云转阴天,部分地方有小雨或阵雨,气温:20~29℃;
10月5日: 阴天,部分地方小雨或阵雨, 气温:19~22℃;
10月6日: 阴天有小到中雨,气温:14~18℃;

摄图网:ID-400061777
珍惜假期前两天的好天气
3号开始又是阴雨绵绵
6号还有一次降温!
接下来小编带你了解
国庆交通出行攻略!
国庆假期
西安机动车尾号不限行
根据限行规定,法定节假日和公休日不限行,所以2021年10月1日-10月7日,西安所有小型载客汽车不限行。
小型客车
10月1日0时至10月7日24时
高速公路免费通行
2021年国庆长假,陕西全省公路继续执行重大节假日小型客车免征通行费政策。免费通行时间为10月1日0时至10月7日24时。

图源:陕西交通12122
西安公路出行预测
预计2021年国庆节陕西省高速公路出口流量将达到1190万辆,日均170万辆,是平日流量的1.5倍,与2020年国庆节基本持平,较2019年国庆节增长2%;

图源:陕西交通12122
普通干线公路网日均交通流量为6250辆,是平日流量的1.2倍。

图源:陕西交通12122
国庆节假期高速公路流量高峰预计出现在10月1日(假期第一天),当天全省高速出口流量预计达到184万辆/日。
从时段分布来看,国庆节期间每日10时-12时、16时-18时为流量高峰时段。

图源:陕西交通12122
国庆节流量较大的收费站多集中在西安周边。
收费站出口(进城方向)流量较大的收费站主要有六村堡、曲江、汉城、三桥、潼关、灞桥、长安路、高新区、机场西、杏园;

图源:陕西交通12122
收费站入口(出城方向)流量较大的站点主要有灞桥、汉城、曲江、长安路、六村堡、高新区、机场西、三桥、咸阳、机场。

图源:陕西交通12122
国庆节期间陕西省公路预计基本畅通运行,但流量较大的重要节点、城市出入口路段极有可能出现短时饱和缓行的情况。

图源:陕西交通12122
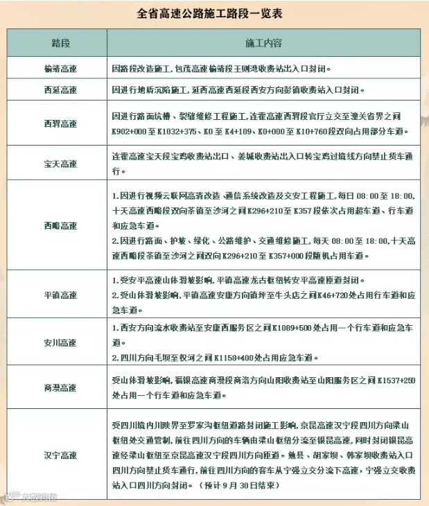
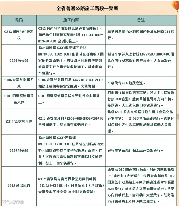
国庆节期间,全省公路网施工情况如下,请通行施工路段的车辆提前减速,谨慎通过。

图源:陕西交通12122


图源:陕西交通12122
来源:蓝田宣传
更多资讯,好信息
关注:西安之窗网





