为贯彻落实中共中央办公厅、国务院办公厅《关于全面加强和改进新时代学校体育工作的意见》《关于全面加强和改进新时代学校美育工作的意见》和中共陕西省委办公厅、陕西省人民政府办公厅关于印发《全面加强和改进新时代学校体育工作的若干措施》《全面加强和改进新时代学校美育工作的若干措施》(陕办发〔2022〕1号)精神,依据《陕西省普通高中招收体育艺术特长生工作意见(试行)的通知》(陕教体〔2008〕4号)、西安市教育局《关于印发2024年西安市普通高中招收体育艺术特长生工作方案的通知》(市教发〔2024〕38号)和蓝田县2024年初中学业水平考试与高中阶段学校招生工作要求,特制定本方案。
体育艺术特长生招收资格学校
体育艺术特长生招生项目、计划
体育艺术特长生报名、专业测试
1.报名条件及测试内容:详见招生学校2024年体育艺术特长生招生简章。
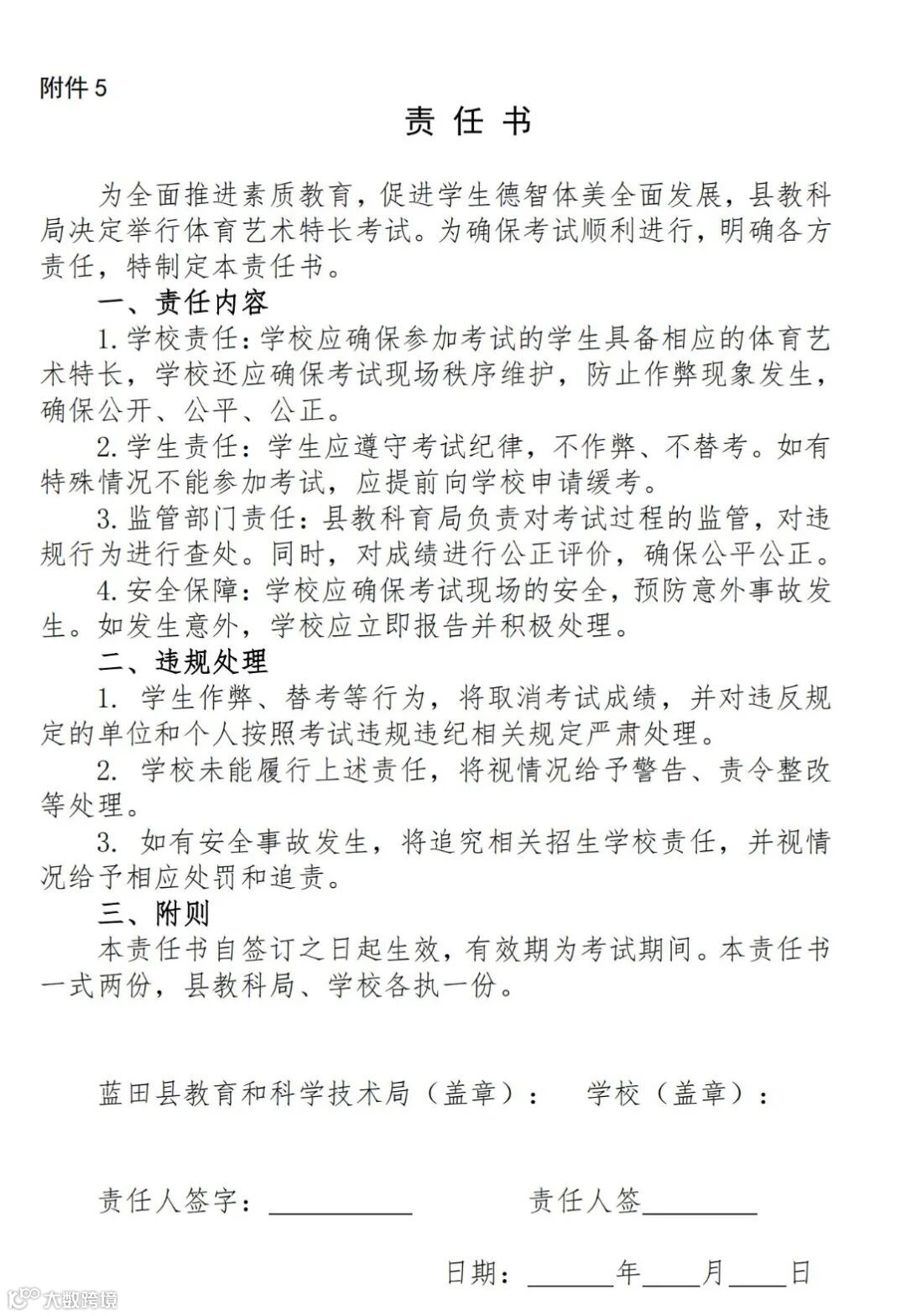
5.招生学校于7月13日前将《2024年蓝田县普通高中招收体育艺术特长生报名、测试登记汇总表》附件1、《2024年蓝田县普通高中招收体育艺术特长生考试成绩名册》附件2、《责任书》附件5报县中招办、县教科局体卫艺科。
体育艺术特长生的录取
2.依据招生学校上报审核通过的特长生意向清册,已与招生学校达成意向,具备特长生资格中考总成绩达到我县普通高中招生录取控制分数线60%的考生,按照考生专业测试成绩由高到低的顺序择优录取。
3.专业测试合格且与招生学校达成录取意向的考生,网上填报志愿时在“体育艺术特长生”相应栏目中必须填涂与意向学校一致的志愿信息。每位考生只能与一所招生资格学校达成录取意向。未填报意向学校或填报其他学校的考生将不予录取为体育艺术特长生。
4.具备蓝田县2024年初中学业水平考试报名资格的初中应届毕业生,只能在本区县范围内进行录取。
工作要求
特长生招生工作在县中招领导小组全面领导下开展。县教科局成立以局长为组长,分管体育艺术工作的副局长、主管招生工作的副局长为副组长,负责体育、艺术工作的科室负责人和县招生办、宣监科共同参与的特长生招生专项工作领导小组,全面统筹领导体育、艺术特长生招生工作。招生学校要成立以校长为组长、分管副校长为副组长的体育艺术特长生招生工作领导小组。
(二)落实工作责任
招收特长生各项工作要按照“谁审核、谁负责”“谁负责、谁签字”的原则落实责任。健全规章制度,制定工作方案,加强体育艺术特长生招生工作的管理。制定安全预案,切实加强安全防范措施。测试现场配备救护设施,杜绝不安全事件的发生。县教科局将选派责任心强、业务精通、熟悉政策、工作认真负责的同志对测试工作进行监督。
(三)建立公示制度
附件:
1.2024年蓝田县普通高中招收体育艺术特长生报名、测试登记汇总表;
2.2024年蓝田县普通高中招收体育艺术特长生考试成绩名册;
3.2024年蓝田县普通高中招收体育艺术特长生招收意向考生清册;
4.特长生录取意向书;

扫描二维码下载附件1-5





来源:蓝田县教育和科学技术局




