近日,人社部公布了
全国各省、自治区、直辖市
最低工资标准情况
其中,陕西
第一档月最低工资标准为
2160元
第一档小时最低工资标准为
21元

数据显示,月最低工资标准方面,上海最高,为2690元,居全国首位;江苏省、浙江省第一档月最低工资标准为2490元,并列第二;北京月最低工资标准为2420元。吉林、湖南、云南等地有所上调。
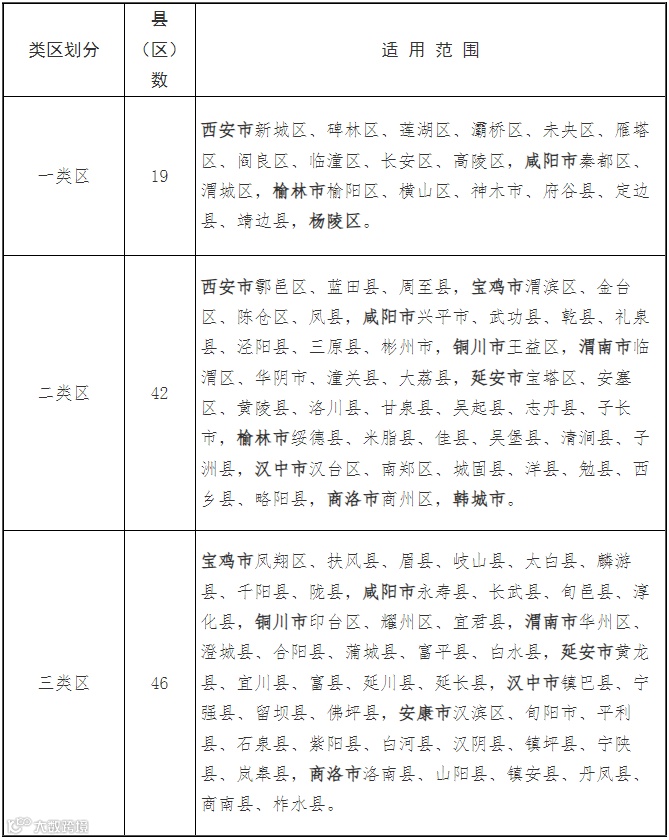
按照《陕西省最低工资规定》,最低工资标准设定了三个档次。
•月最低工资标准:一类区2160元、二类区2050元、三类区1950元。
•非全日制用工的小时最低工资标准:一类区21元、二类区20元、三类区19元。
陕西省最低工资标准适用范围

关于最低工资标准
你还需要了解这些
最低工资标准是指劳动者在法定工作时间或依法签订的劳动合同约定的工作时间内提供了正常劳动的前提下,用人单位依法应支付的最低劳动报酬。
正常劳动,是指劳动者按依法签订的劳动合同约定,在法定工作时间或劳动合同约定的工作时间内从事的劳动。劳动者依法享受带薪年休假、探亲假、婚丧假、生育(产)假、节育手术假等国家规定的假期间,以及法定工作时间内依法参加社会活动期间,视为提供了正常劳动。
在劳动者提供正常劳动的情况下,用人单位应支付给劳动者的工资在剔除下列各项以后,不得低于当地最低工资标准:
(一)延长工作时间工资;
(二)中班、夜班、高温、低温、井下、有毒有害等特殊工作环境、条件下的津贴;
(三)法律、法规和国家规定的劳动者福利待遇等。
实行计件工资或提成工资等工资形式的用人单位,在科学合理的劳动定额基础上,其支付劳动者的工资不得低于相应的最低工资标准。
劳动者由于本人原因造成在法定工作时间内或依法签订的劳动合同约定的工作时间内未提供正常劳动的,不适用于本条规定。
来源:人力和社会资源保障部、陕西省人力资源和社会保障厅官网




