
有意向让家里小孩
报考民办中小学的粑粑麻麻们,
请注意!!!
掰掰手指头
距离幼升小、小升初正式网报的日子近了!
龙泉驿区民办中小学2017年的招生计划出炉啦~
一起来看看!
北大成都附属实验学校
学校位于具有深厚历史文化底蕴,素有“天府之国”美誉的成都龙泉驿天鹅湖片区,毗邻1200亩天鹅湖湿地公园,交通便利。学校占地90亩,总规划面积6万平方米,分小学部和中学部两个校区,可容纳在校学生近3000人。
招生简章
报名方式
携带户口本,孩子的健康证,现场到学校招生办报名。
录取办法
3月份集中面试
报名条件
无户籍限制,学生身体健康,心智正常,行为习惯良好
学校地址
四川·成都市龙泉驿区金茶路789号(成龙大道成龙绕城出口第二个红绿灯左转天鹅西湖南路直行400米)
招生热线
028-65084666 65084668
四川大学附属实验小学东山学校
四川大学附属实验小学东山学校开办于2008年,是一所能满足寄宿需求的全日制民办学历教育学校,目前在校学生千余人,受到社会各界的高度关注与认同。
2017年招收计划和收费标准
2017年一年级招收8个班(每班控制在36人左右);根据二至六年级空位进行补额性招生(二年级5人、三年级8人、四年级4人)。
根据龙发改发【2016】22号文件《关于川大附小东山学校收费标准的批复》,2017-2018学年度执行以下标准,按学年收取(学费采用老生老办法,新生新办法)。
招生条件
(1)一年级新生年满6周岁,身体健康,无传染性疾病,在师生交流中具备了新生入学的学龄要求,且家长认同学校办学主张,即可入学报名;
(2)转学年级学生身体健康,无传染性疾病,在有空额学位的前提下通过综合素质测评,具有良好的学习习惯,且家长认同学校办学主张,可转入。
学生报到需知
①户口本复印件(指:户籍页、户主页、学生所在页)
②入学通知书
③一寸免冠彩色照片8张(蓝底,背面注明姓名)
⑤由服务东山学校的社区医疗机构出具《预防接种验证证明》
(备注:水痘、麻风腮疫苗超过三年有效期,需补种疫苗)
报名地点
川大附小东山学校招生办公室
学校地址
成都市龙泉驿区鲸龙路879号
咨询电话
028-85286268/ 88436828
四川师范大学附属上东小学
四川师范大学附属上东小学是由四川师大基础教育集团领办的一所现代化、国际化的精品六年制民办小学。
招生对象
一年级新生、二年级及六年级优秀转学生
报名方式
现场咨询、登记报名
学校地址
成都市洪河大道北路梧桐路
咨询热线
028-88457999 028-84637801
龙泉驿区师大一中
龙泉驿区师大一中,坐落于水果之乡、大学之城的龙泉驿区阳光体育城,毗邻“蔚然花海”生态旅游区,校园环境幽静,教学设施先进,为学生创设关爱、宽松、温馨、高雅的求学胜地。
招生计划
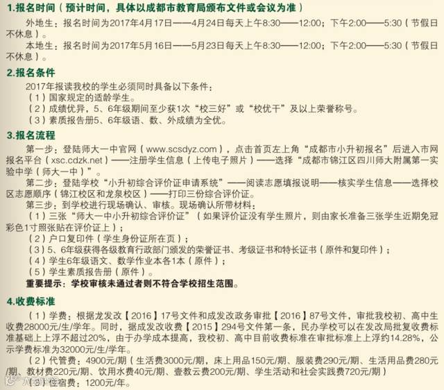
报名工作安排
学校地址
成都市龙泉驿区忠北路180号
报名电话
028-88453299 028-88453399
成都青苗学校
成都青苗学校已于2016年9月开放。学校位于成都东站附近,提供兼具走读和全日制寄宿的教学设施,此外拥有专门为家长准备的咖啡厅、一个全面运作的食堂和完善的体育设施。
招生对象和入学流程
招生计划
收费标准
学校地址
成都市龙泉驿区洪河大道351号
招生电话
028-84810088
来源:见证龙泉驿


