HI,老伙计,港股天天炒,这些规则你晓不晓得?
凯文笛
港股通与A股及其他股市有何不同?有联系吗?港股通集合竞价等交易规则能否解答一下,太复杂了
星阑君
港股的集合竞价比A股集合竞价早15分钟,而且港股、A股市场是联动的,同时港股比较容易受夜间欧美市场消息及走势影响,大陆投资这参与港股交易因为是跨境的,因此还要特别关注汇率问题。
凯文笛
我做港股就挺看重可以T+0,但盘中是盈利,结算后反而亏损了,或者明明是亏损的,但结算后反而盈利了,搜了半天百科,不明所以,咋整啊?
星阑君
凯兄先别急,这就一一道来...揭秘港股交易背后的秘密:规则盘点,助你一臂之力!
天街夜色凉如水
卧看股市风云轻
港股通交易全攻略:掌握规则,赢在起跑线!
港股通不仅为投资者提供了灵活的交易机制,如T+0回转交易,无涨跌幅限制,还免除了外汇兑换等繁琐程序,允许投资者直接以人民币交易港股。此外,目前港股市场拥有众多优质的投资标的,且股息率较高,为投资者提供了更多元化的投资选择。
在介绍港股通交易规则之前,我们先来了解一下什么是港股通?港股通,分为深港通及沪港通,就是大陆投资者通过沪深证券账户,在沪深交易所,买卖港股的一种互联互通交易机制。那么,港股通(适用港股规则)与我们A股的交易规则存在哪些区别呢?下面就带大家详细了解一下。
港股通
沪港通和深港通有什么差别?
首先,在账户体系方面沪港通使用上海A股账户,实行指定交易制度;深港股通使用深圳A股账户,实行托管交易制度。深港通和沪港通采用“双通道”独立运行机制,深港通下的港股通和沪港通下的港股通证券账户股票不能交叉卖出,同一交易主体需分别通过深港通下的港股通账户或沪港通下的港股通账户进行交易和行权。
其次,沪、深港股通结算汇率由中国结算沪、深分公司独立换汇。由于沪深两所交易量不同,按照买卖轧差摊分成本后,汇率分摊至投资者可能存在较小差异。
个人投资者参与港股通交易所需开通的交易权限有什么要求?
①申请开通前20个交易日,A股证券账户及资金账户内的日均资产不低于人民币50万元(不含投资者通过融资融券融入的资金和证券);
②通过证券公司知识测试(80分及以上),满足知识水平方面的要求,度娘搜索即可了解测试知识;
③风险测评等级在C4(中高风险承受能力)及以上;
④不存在严重不良诚信记录,不存在法律、行政法规、部门规章、规范性文件和业务规则规定的禁止或者限制参与港股通交易的情形。
目前港股通交易权限无法从其他券商转签,只能新开。
港股通
港股通与A股交易规则对比
港股通丨注意点
1.交易币种:港股通实行港币报价,人民币结算。港股通以港币报价成交,实际支付或收取人民币,按登记公司每日的结算汇率进行换算,当日汇率第二天公布。
2.交易交收规则
(1)港股通买入股票及ETF等时:适用T+0交易机制,实时交易,港股可以当天买进当天卖出,不受次数的限制。但股票T+2日清算后才划入投资者账户,在T+2以前,投资者不能提取现金、实物股票及进行买入股份的转托管。港股通T日卖出所得资金,T日和T+1日仅可参与港股通交易,T+2日才可用于A股交易,T+3资金可取。(若T+0回转交易当日可取资金)
(2)港股通实行T+0交易资金方面:卖出港股通股票的资金T+2可用来买入A股,T+3日可取;卖出A股的资金即时可用来买入港股通;沪市港股通和深市港股通的资金可共用,即卖出沪市港股的资金可立即用于买入深市港股通,卖出深市港股通的资金可立即用于买入沪市港股。
3.涨跌幅:不同于A股,因港股无涨跌幅限制,所以港股通股票同样没有涨跌幅限制。
(1)申报有效期:申报当日有效,不接受隔夜委托,清算后可提前委托;
(2)港股通每日额度控制:两市每日额度分别为420亿人民币,每日额度使用完毕,无法委托买入,只可申报卖出;
(3)被调出标的股票的限制:被调出港股通股票且仍属于联交所上市股票的,不得通过港股通买入,但可卖出,深市港股通按日调整,沪市港股通按月调整;港股通ETF,在定期调整考察截止日后第二个月(即五月或者十一月)的第一个星期五后的第一个港股通交易日,调入或者调出港股通ETF。
4.买卖盘以价格优先原则,按照输入系统次序进行撮合成交。
5.可以做空做空,也叫作沽空交易,港股是允许做空的,但不是每个股票都可以,在港交所的网站上,可以查询到可沽空股票的名单。
6.最小及最大交易数量:
(1)港股的最小交易单位与A股一样,也是“1手”,每笔交易的数量必须为一个买卖单位或其倍数,一个买卖单位即一手。
(2)每个最大买卖盘为3000手,同时最大股数限制是99999999股。但是A股的1手是100股,可是港股的1手不一定是100股。港股的1手有可能是100股,也有可能是500股甚至2000股,具体要根据股票价格来决定。系统会提示当前股票最小交易单位数量的。
7.报价变动幅度:股票买卖报价的最小变动幅度,与股票当时所处的价格区间有关。(此报价规则一般不适用于竞价限价盘,但是竞价限价买盘或竞价限价卖盘的价格也不得偏离上个交易日收市价9倍或以上,也不得低于上个交易日收市价九分之一或以下。)
8.自动对盘系统可支持下列交易类别:
自动对盘交易:指当交易所参与者输入买盘及沽盘价相吻合时,由自动对盘系统自动达成买卖的交易。
9.两边客交易:指交易所参与者,以当事人或代理人的身份同时作为买方与卖方所进行的交易。
10.非两边客交易:指两位交易所参与者达成的交易,一方是买方而另一方是卖方。
人手交易:指交易所参与者并非经由自动对盘系统所达成的交易。卖方需负责经由自动对盘系统输入申报有关的交易细节。
两边客买卖,是指买方及卖方经同一证券商达成交易。当同一证券商在接到同种股票、相同价格的买和卖的委托单时,可以依照下列四个原则,进行两边客交易。
(1)一项交易成交后,可立即采用该成交价进行两边客买卖。
(2)当场内买卖价相差一个价位时,成交价在“牛市”时,可以是买入价,“熊市”时可以是卖出价。
(3)当场内买卖价相差两个价位以上,或没有买卖价,或只有买价或卖价的时候,出市代表必须在板上写出适当的买卖价,令价位符合(1)或(2〉的条件,然后缓步离开《竞价告示板》,给予其他出市代表机会交易,如无人与他交易,他方可依据(1)或(2)的方法进行两边客买卖。
(4)所有两边客成交时,场内出市代表应喊出“两边客”,同时在《竞价告示板》下方标上证券商代号和标记“c”以及成交价格和数量,并应立即填制《成交记录》,以最快的速度将其送至证券交易所指定的专柜打印时间及号码。
11.碎股交易:指证券数量一个完整买卖单位的证券交易。内地港股通只能用“碎股卖出”菜单操作卖出,不能买入;只能用“限价盘”申报,价格通常有所折让。(注:碎股卖出须等碎股收购商来收。9:30-12:00、13:00-16:00增强限价交易/碎股卖出)
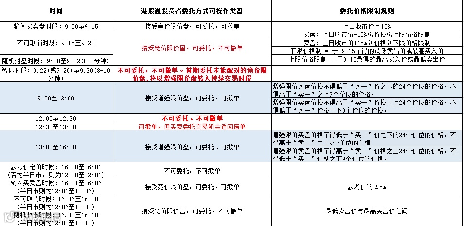
因为港股市场实行T+0交易,很多投资者朋友平常喜欢玩即日鲜(T0日内回转交易),通过盘前的竞价走势和南北资金流向来提前判断大盘多空情绪的风向标,一看到股价上升趋势就挂单买入,一般股价涨到一定价位就马上卖掉,赚取日内波动收益,所以竞价的短短十多分钟对他们来说非常非常重要。
这里也介绍一下“开市前时段”这一和A股“早盘集合竞价”时段有着异曲同工之处的制度规则,供诸君更好了解分析港股市场竞价异动。
港股开市前有一个特殊的交易时段,称为“预开市”或者“开市前竞价交易”,在早上开市前增设的30分钟交易时间(9:00-9:30)。港股的集合竞价比A股集合竞价早15分钟,而且港股、A股市场是联动的,想了解A股
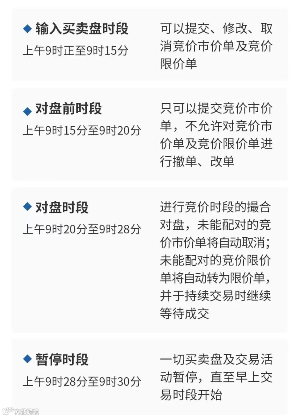
港股集合竞价又叫港股盘前,是开市前的竞价时段,开市前时段分为四个阶段:
港股交易的开市价的确定:在开市前时段,卖盘以买卖盘类别、价格及时间等优先次序(竞价盘享有优先的对盘次序),此时段结束后,交易所会按“最终参考平衡价”顺序对盘,“最终参考平衡价”即为开市价。若开市前时段未产生对盘价格的,以当日第一笔成交价格作为开市价。
开市前竞价成交价格的确定是根据投资者的报价以及出价数量来决定的。如果买卖双方的报价相差不大,那么成交价格就会比较接近双方的报价;如果买卖双方的报价相差较大,那么成交价格可能会偏离双方的报价。
收市价的确定:收市竞价交易时段首阶段于 2016 年 7 月 25 日推出。由此日起,每全日交易日下午4:00-4:10为收市竞价交易时段。港股通投资者可在参考价定价时段之后,采用“竞价限价盘”的申报方式参与收市竞价交易。
收市竞价交易时段,包括四个时段:参考价定价时段、输入买卖盘时段、不可取消时段及随机收市时段。参考价定价时段确定参考价,参考价使用现行计算收市价的方法厘定,即由15:59:00开始每隔15秒录取股份按盘价一次,共摄取五个按盘价,然后取其中位数。举个例子
以上五个时段的按盘价由低到高依次为:
取中位数(即中间的价格)为$39.40,因此,收市价即为$39.40。
在首阶段收市竞价交易时段实施后,对适用收市竞价交易的证券,收市竞价交易时段证券的收市价格是指,于该交易日按收市竞价交易时段的随机收市时段结束时按照成交量最大原则计算所得的参考平衡价格,或在无法订定参考平衡价格的情况下的收市竞价交易时段参考价。其他非收市竞价交易时段的收市价格计算方法仍然沿用现有中位数方法。
港股通
划重点:汇率问题
另外,大陆投资这参与港股交易因为是跨境的,因此还要特别关注汇率问题。 买入看人名币兑港币,卖出看港币兑人名币,做T效果咋样,就看这个汇率是涨是跌了!同时港股比较容易受夜间欧美市场消息及走势影响,比如说加息降息,战争等,投资者还需要密切关注欧美市场的一些消息。
这边给大家讲解一下最关心的汇率问题,很多人通过港股通刚刚买入一只票,账户上马上就亏损了3-6个点,这是为什么呢?
汇率有参考汇率和结算汇率,买入的时候参考卖出汇率,卖出的时候参考买入汇率。
买入汇率、卖出汇率、中间汇率在沪港通中都是什么具体用途呢?
我们的每一笔交易下单的时候,都是需要知道能够买入的最大数量是多少的,以前都是用人民币操作的,直接用可用资金除以现价就可以了,可港股通不同,资产是人民币,股票价格是港币,这时候,需要计算一下用户在最大买入的时候,买入汇率和卖出汇率就派上用场了。
但是当我们真正交割的时候,并不是以这个汇率进行兑换的,而是用当天晚上的另一个汇率去计算。
这个汇率叫结算汇兑比例,而这个比例的确认,就需要中间汇率帮忙了。
那真实结算的时候,用的汇率是哪一个呢?那就是下面说的结算汇兑比率了。结算汇兑比率是港股通每日交割清结算时用的汇率,这个汇率也包含三个部分:
1)买入汇兑比率
2)卖出汇兑比率
3)中间汇率
用法一样,也是在买入时用卖出汇兑比率,卖出股票时用买入汇兑比率。
简单说就是,比如当天买入的时候,因为用的参考卖出汇率和实际结算汇率差3%,而国内的股票收益规则是要把卖出时的手续费也考虑进去,所以又加上了因为卖出时会发生的用参考买入汇率和实际结算汇率的差3%。
所以当天买入时,你看到的这一笔持仓,会亏损6%左右。
可是当到第二天的时候,因为当天已经用真实的实际结算汇率结汇了,买入时的因为使用参考卖出汇率多收的那3%就退回给你了。但收益计算中,还是要考虑卖出时的问题。也就是参考买入汇率和实际结算汇率的3%还存在。
所以你的账户只要还持仓中,就一直会存在一个差不多3%的亏损。当你卖掉的时候,第二天收到的结算金额,这笔3%的“预亏”也就正常到账了,可以理解为汇率差,在你没有换回本币时可以不用太在意这个。
如果你期间又加仓了,那加仓当天,你的账户同样会增加一笔当天加仓金额的3%的亏损,第二天也正常了,这个正常指还存在买入金额的3%的“预亏”道理同上。
1、开市前,公布参考汇率,用以预冻结交易金额;
2、日终后,公布结算汇率,用以实际结算收付金额;
3、日终清算时,买入按卖出结算汇率得出实际支付的人民币,卖出按买入结算汇率得出实际入账的人民币。
注:客户可通过深港通子网站(http://www.szse.cn/szhk/index.html)和沪港通子网站(http://www.sse.com.cn/services/hkexsc/home/)查询参考汇率、结算汇兑比率信息;深港通与沪港通每日参考汇率相同,但结算汇率可能不同。
【参考汇率】每个交易日开市前,换汇银行向中国结算提供双边参考报价及中间价,主要用于券商交易前端预冻结资金,而非用于实际结算。为避免当日汇率波动给市场带来的结算风险,其取值范围覆盖了历史上的最大单日波动范围,目前其取值为 T-1 日末离岸市场港币对人民币即时中间价的±3%,即买入参考汇率=中间价*0.97,卖出参考汇率=中间价*1.03。日间客户进行委托及委托成 交时,公司系统直接按照沪深交易所公布的参考汇率进行资金处理(未额外冻结客户任何资金!!!!!)。
【结算汇兑比率】当日日终,换汇银行根据换汇净额(根据首次清算结果确定)确定日终结算报价,中国结算据此进行换汇。
港股通
港股通交易费用构成?
港股通印花税也是双边收的,港股通具体交易费用整理如下:
1、交易税费(双边收取)
①印花税:成交金额的0.1%,1港币起收(自2023年11月17日起,印花税由0.13%下调至0.1%);
②交易征费:成交金额的0.0027%(四舍五入至小数点后两位);
③交易费:成交金额的0.00565%(四舍五入至小数点后两位);
④会财局交易征费:成交金额的0.00015%(四舍五入至小数点后两位);
2、结算收费
①股份交收费:按成交金额的0.002%,双边收取(2港币起收,不超过100港币,保留小数点后两位);
②证券组合费:根据持有港股的市值设定不同的费率;详见公司官网港股通收费公示:https://www.gtja.com/content/ggt/charge.html
3、佣金:不高于成交金额的0.3%,双边收取,大陆券商券商一般只能调整这个费用。
“B”的标识代表什么?自2018年起,港交所允许未有收入的生物科技公司来港上市。这些公司股票名称结尾都会带有B字样作为标识。如:兆科眼科-B、永泰生物-B等等。
带有B标识的港股公司上市条件:最少有一只核心产品已通过概念开发流程;市值达15亿港元;以研发为主、专注开发核心产品,并且已得到资深投资者提供相当数额的第三方投资。
“W”标识代表什么?自2018年起,港交所允许拥有不同投票权架构的创新公司 (简称为 "WVR公司") 在港上市。如:小米集团-W和美团-W等等。
投资有风险
入市须谨慎
* 手工T0交易往往由于掌握的数据和知识等不足做了反T,磨底阶段心里更没谱!被套牢,如何才能提高T胜率并降低持仓成本?有兴趣的朋友可以查看这篇分享:#【泰极T0】纯策略日均收益0.07%,实盘近两年胜率超高算法T0交易神器实战战绩展示!!!
投资是一场修行,打板行家们,这边有优质VIP核心交易通道(集合竞价阶段)特色游资交易系统(盘中板、量化板...),且是同时具备“集合竞价+盘中极速”功能的核心席位,独立网关服务器、允许范围内最高流速权...低延时柜台配置!
同时,还有较VIP通道更高端有效的特色游资操作系统,机房托管更快更稳!!!
不做“买不进,望洋兴叹、卖不出,关灯吃面”的尴尬君~~~
VIP通道、特殊游资操作系统...望我们龙腾之名和各位一起成就龙腾“游资席位”,留言“VIP通道”、“游资”,满足各位急需!!!
各位老铁,就惯我一次吧,一键三连,我内附各类实战案例或工具全流程和注意事项为你保驾护航!!!
免责·声明
市场有风险,投资需谨慎。
本内容中如涉及具体股票/基金名称、代码或技术图形等,仅供个人记录投资知识学习使用,不涉任何投资建议。
据此操作,概不负责。
投资若酒 · 微醺胜醉

