
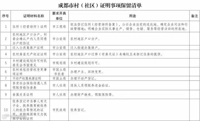
4月7日,《成都市人民政府办公厅关于印发〈成都市村(社区)证明事项保留清单〉的通知》出台。5月1日后,取消298项“奇葩证明”,成都市村(社区)只保留15项证明事项。

成都最大力度“减证便民” 5月1日起一次性取消298项“证明”

那么具体这15项证明该如何开具?
小布整理了办理指南
转存需!
成都市村(社区)证明事项办事指南之一
住所(经营场所)证明
一、事项名称
住所(经营场所)证明。
二、开具单位
村(社区)居民委员会。
三、证明事项
公司、非公司企业法人、股份合作制企业、个人独资企业、合伙企业、农民专业合作社及其分支机构、个体工商户设立登记、变更住所或经营场所登记时房产未取得房屋产权证可由村(社区)出具场地证明。
四、政策法律依据
国务院《关于印发注册资本登记制度改革方案的通知》(国发〔2017﹞7号)。
省政府《关于印发四川省工商登记制度改革实施方案的通知》(川府发〔2014﹞42号)。
《成都市企业住所(经营场所)登记管理办法》。
成都市村(社区)证明事项办事指南之二
农村地区户口分户、村委会确认户内人员同意分户的协议
一、事项名称
农村地区户口分户、村委会确认户内人员同意分户的协议。
二、开具单位
村(社区)居民委员会。
三、证明事项
农村地区户口分户。
四、证明材料有效期
该证明有效期30天
五、备注
本市农村地区居民,按“一房一户”原则登记户口。遇有特殊情况的,除夫妻不分户、未成年子女和父母不分户外,其余人员按照集体经济组织自治原则申请分户,应提供《农村地区同意分户证明》(式样附后)。
成都市村(社区)证明事项办事指南之三
迁入公共集体户证明
一、事项名称
迁入公共集体户证明。
二、开具单位
村(社区)居民委员会。
三、证明事项
迁入本市农村地区乡镇公共集体户。
四、证明材料有效期
该证明有效期30天。
四、全市公安办证中心联系方式
全市公安办证中心地址及联系电话(附后)。
成都市村(社区)证明事项办事指南之四
农村房屋无产权证证明
一、事项名称
农村房屋无产权证证明。
二、开具单位
村(社区)居民委员会。
三、证明事项
农村地区户口迁移(有房无证)未确权且未拆迁住房的提供。
四、证明材料有效期
该证明有效期30天。
五、备注
符合相关规定,需迁入我市农村地区,但住房因多种原因暂未确权颁证的,应提供《农村住房无产权证证明》(式样附后)。
成都市村(社区)证明事项办事指南之五
乡村建设规划许可村民委员会书面意见
一、事项名称
乡村建设规划许可村民委员会书面意见。
二、开具单位
村(社区)居民委员会。
三、证明事项
用于办理《乡村建设规划许可证》。
四、政策法律依据
《中华人民共和国城乡规划法》(2007年10月28日第十届全国人民代表大会常务委员会第三十次会议通过)第四十一条。
《四川省城乡规划条例》(2011年9月29日四川省第十一届人民代表大会常务委员会第二十五次会议通过)第五十三条。
五、备注
式样1:《乡村建设规划许可村民委员会书面意见》(原有宅基地自建)
式样2:《乡村建设规划许可村民委员会书面意见》(使用集体建设用地建设)
成都市村(社区)证明事项办事指南之六
农村承包经营权变更事项证明
一、事项名称
农村承包经营权变更事项证明。
二、开具单位
村集体经济组织或代行集体经济组织职能的村(涉农社区)居民委员会。
三、证明事项
办理户主、田块变更。
四、政策法律依据
《中华人民共和国土地承包法》第十二条。
《中华人民共和国土地承包经营权证管理办法》第七条、第十五条。
《成都市农村土地承包经营权登记管理办法》第十四条。
成都市村(社区)证明事项办事指南之七
不动产权属来源证明
一、事项名称
不动产权属来源证明
二、开具单位
村(社区)居民委员会。
三、证明事项
办理不动产登记。
四、政策法律依据
《不动产登记暂行条例》第二十五条。
五、证明材料有效期
一申请一证明。
成都市村(社区)证明事项办事指南之八
享受社会保险待遇人员领取资格协查表
一、事项名称
享受社会保险待遇人员领取资格协查表。
二、开具单位
村(社区)居民委员会。
三、证明事项
办理异地居住享受社会保险待遇人员领取资格核查认证,证明享受社会保险待遇人员健在,并在《享受社会保险待遇人员领取资格协查表》(式样附后)上鉴章。
四、政策法律依据
《四川省养老保险、工伤保险定期待遇领取资格认证实施办法》(川人社办发〔2014〕273号)第十一条。
五、办理地点
乡镇(街道)、村(社区)认证点。
六、证明材料有效期
有效期三个月。
成都市村(社区)证明事项办事指南之九
亲属关系证明
一、事项名称
亲属关系证明。
二、开具单位
村(社区)居民委员会。
三、证明事项
办理参加职工基本养老保险人员领取死亡一次性待遇领取(式样附后)。
四、政策法律依据
《四川省完善企业职工基本养老保险制度实施办法》(川劳社发〔2006〕17号)第三条第(九)项。
成都市村(社区)证明事项办事指南之十
收养登记中当事人有无子女、抚养教育被收养人的能力等情况的证明,有特殊困难无力抚养子女的证明
一、事项名称
收养登记中当事人有无子女、抚养教育被收养人的能力等情况的证明,有特殊困难无力抚养子女的证明。
二、开具单位
村(社区)居民委员会。
三、证明事项
(一)有无子女和抚养教育被收养人能力证明(式样一)。
(二)有特殊困难无力抚养子女证明(式样二)。
四、政策法律依据
《中国公民收养子女登记办法》第五条、第六条
说明:“本人的婚姻状况”由本人提供婚姻登记证书即可。
五、联系方式
各区(市)县民政局、成都高新区社会事业局、天府新区社会事业局(附后)。
六、证明材料有效期
《收养登记工作规范》第五十二条:收养登记当事人提交的所在单位或者村民委员会、居民委员会、县级以上医疗机构、人口计生部门出具的证明,以及本人的申请,有效期6个月。
成都市村(社区)证明事项办事指南之十一
社区矫正的相关证明
一、事项名称
社区矫正的相关证明。
二、开具单位
村(社区)居民委员会。
三、证明事项
(一)罪犯调查评估分值表(式样1.略)
(二)犯罪嫌疑人调查评估分值表(式样2.略)
(三)被告人调查评估分值表(式样3.略)
(四)社区服务证明(式样4)
(五)居住地证明(式样5.略)
四、政策法律依据
《社区矫正实施办法》第四条。
《四川省社区矫正实施细则》第二十四条、第二十五条、第三十二条。
《四川省社区矫正社会调查评估办法》第五条。
《中华人民共和国司法部中央社会治安综合治理委员会办公室 中华人民共和国教育部中华人民共和国民政部 中华人民共和国财政部中华人民共和国人力资源和社会保障部关于组织社会力量参与社会矫正工作的意见》(司发通〔2012〕12号)。
六、证明材料有效期
《四川省社区矫正实施细则》第一百五十八条:档案保管期限为二十年,从解除社区矫正的当年起算。
成都市村(社区)证明事项办事指南之十二
经济困难证明
一、事项名称
经济困难证明。
二、开具单位
村(社区)居民委员会。
三、证明事项
(一)市卫计委用于分期缴纳社会抚养费(式样一)。
(二)市司法局、市法院用于公民申请法律援助(分别为式样二、式样三)。
四、政策法律依据
《四川省人口与计划生育条例》(四川省第十二届人民代表大会常务委员会公告第61号)第三十六条。
《四川省法律援助条例》第二十一条。
《成都市法律援助条例》第十九条。
五、法律援助申请地点及联系方式
成都市法律援助中心、各区(市)县法律援助中心(附后)。
六、证明材料有效期
提出申请之日起12个月内有效。
成都市村(社区)证明事项办事指南之十三
婚育情况证明
一、事项名称
婚育情况证明。
二、开具单位
村(社区)居民委员会。
三、证明事项
计划生育家庭城镇奖励扶助;农村计划生育家庭奖励扶助;计划生育家庭特别扶助;病残儿医学鉴定。
四、政策法律依据
《四川省人口与计划生育条例》(四川省第十二届人民代表大会常务委员会公告第61号)第二十七条、第二十八条、第二十九条。
《病残儿医学鉴定管理办法》(中华人民共和国国家计划生育委员会令第7号)第十一条。
成都市村(社区)证明事项办事指南之十四
在家死亡证明
一、事项名称
在家死亡证明。
二、开具单位
村(社区)居民委员会。
三、证明事项
银行机构定期存款除户,解约提款。
四、政策法律依据
《中华人民共和国继承法》第三条、第二十三条。
成都市村(社区)证明事项办事指南之十五
推荐辩护人证明
一、事项名称
推荐辩护人证明。
二、开具单位
村(社区)居民委员会。
三、证明事项
诉讼中用于被委托辩护人的身份证明(案件需要时开具)。
四、政策法律依据
《最高人民法院关于适用<中华人民共和国刑事诉讼法>的解释》第三十七条。
五、证明材料有效期
一案一证明。

----------END----------
来源:成都市政务服务中心


