
你想当医生或护士吗?
龙泉驿正在公招
60名基层医疗卫生单位编外人员
来看看有你想要的职位吗?
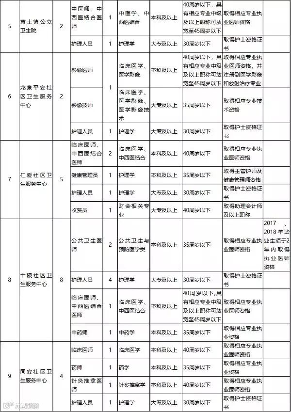
岗位信息
报名方式
有意向者,请于7月17日-7月31日(法定节假日除外)每天上午9:00-12:00,下午13:00-17:00,到龙泉驿区卫生人才服务中心(地址:龙泉驿区文景街139号),现场报名。
报名资料
报名需携带以下资料:
1
本人身份证、学历学位证、执业资格证、注册证、职称证等原件及复印件,各1份
2
本人近期免冠2寸正面彩照1张
3
考核方式
考核采取笔试、面试相结合的方式,护理岗位增加技能考核。总成绩实行百分制,笔试成绩占总成绩的40%,面试成绩占总成绩的60%;护理岗位笔试成绩占总成绩的30%,面试成绩占总成绩的40%,技能考核成绩占总成绩的30%。
1、笔试:
主要内容是医学基础知识、相关专业的专业知识。根据笔试成绩排名,护理岗位按岗位需求1:2的比例确定进入面试及技能考核人员名单,其余岗位按照1:3的比例确定进入面试人员名单。未参加面试及技能考核人员不予录用。
2、面试:
主要考核相关专业知识、理解分析问题能力、组织协调能力、职业道德水平等。
3、技能考核:
主要考核专业基本功、专业技能等。
注意事项
1.年龄要求以2018年6月30日为节点进行计算,例如:30周岁以下,须于1988年6月30日及以后出生,以此类推。急需短缺特别优秀的,经招考领导小组研究,年龄可适当放宽。
2.有下列情形之一,不得报名:
1
曾受过刑事处罚的。
2
曾被开除或解聘的。
3
有违法违纪行为正在接受审查的。
4
尚未解除党纪、政纪处分的。
5
有违反其他国家法律、法规行为的。
联系方式
区卫计局人事与科教科:
028-69928683/69928684
区卫生人才服务中心:
028-84866075
欢迎监督
为保证招聘工作顺利进行,维护招聘工作的公正性、严肃性,欢迎社会各界予以监督(区卫计局纪检组(监察室):028-69928681)。

