
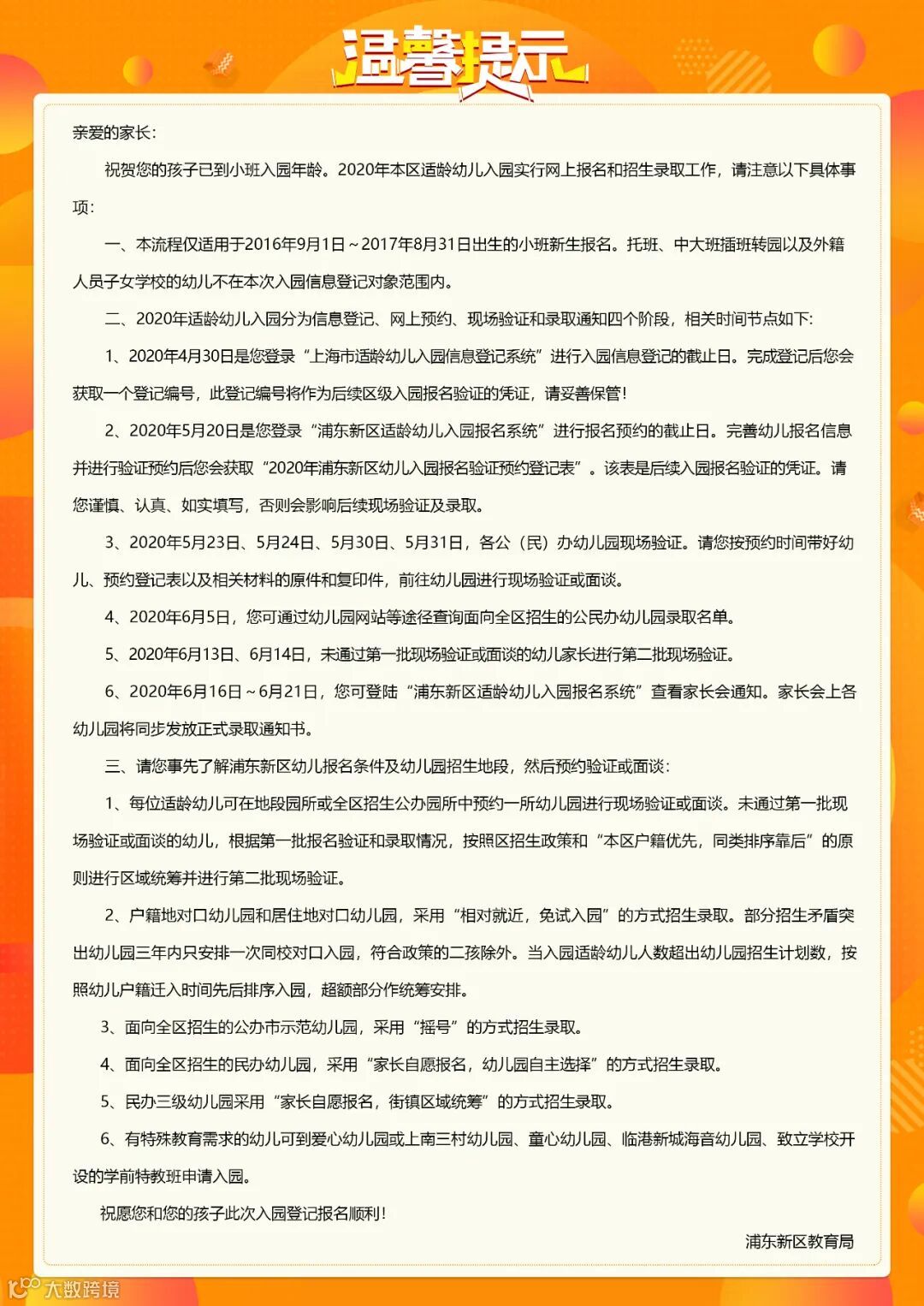
2020年学前教育阶段适龄幼儿入园工作分为信息登记、网上预约、现场验证和录取通知四个阶段。
01
4月24日—4月30日,适龄幼儿监护人须在上海市适龄幼儿入园信息登记系统(网址:https://shrydj.edu.sh.cn,也可通过市政府网站“一网通办”栏目进入)进行统一的入园信息登记,获取上海市适龄幼儿入园信息登记编号。登记编号作为幼儿进行区级入园报名验证的凭证。
1.登记对象
2020年信息登记的对象为2016年9月1日至2017年8月31日出生,年满3周岁的适龄幼儿。幼儿园托班、中大班插班转园以及外籍人员子女学校的幼儿不在本次入园信息登记对象范围内。
2.登记条件
幼儿和监护人根据本人情况须持有以下证件之一:
(1)本市户籍:居民身份证(号);
(2)非本市户籍:上海市居住证或上海市居住登记凭证,港澳居民来往内地通行证或港澳居民居住证,台湾居民来往大陆通行证或台湾居民居住证;
(3)外籍:护照。
3.信息确认
适龄幼儿监护人对本市实有人口信息库提供的与监护人和幼儿相关的姓名、证件号码、居住等信息进行录入或确认。
(1)登记系统内信息与实际情况不符,监护人根据所持证件的信息在系统中修改。
(2)已在本市有关部门登记,但未在登记系统显示信息的幼儿,监护人根据所持证件的信息进行登记。
(3)确因特殊情况未在有关部门登记信息的幼儿,在报名验证阶段在各幼儿园进行信息补登记。登记点现场核验监护人和幼儿信息的准确性。
监护人登记信息成功后,原则上不再修改信息。确有特殊情况需要修改信息的,监护人须凭相关证明材料在报名验证阶段到各幼儿园和指定登记点修改信息。
02
2020年本区适龄幼儿入园实行网上报名和招生录取工作。5月13日—5月20日,适龄幼儿监护人凭上海市适龄幼儿入园信息登记编号登录浦东新区适龄幼儿入园报名系统(网址:https://xqzs.pdedu.sh.cn),完善幼儿入园报名信息并进行统一的入园报名验证预约,获取《2020年浦东新区幼儿入园报名验证预约登记表》。登记表作为幼儿进行入园报名验证的凭证。
每位适龄幼儿可在地段园所(公办园及招收地段生的民办园)或全区招生园所(全区招生公办园及民办园)中预约一所幼儿园进行现场验证或面谈。未通过第一批现场验证或面谈的幼儿,根据第一批报名验证和录取情况,按照“本区户籍优先,同类排序靠后”的原则进行区域统筹,并根据统筹结果进行第二批现场验证。
03
5月23日、24日、30日、31日,适龄幼儿家长按照预约验证时间,带好相关证件和证明材料的原件及复印件,到各幼儿园进行入园报名和现场验证。
适龄幼儿入园报名须符合以下条件之一:
1.本区户籍,户籍与房产一致的适龄幼儿:按幼儿本区常住户籍地址对口入园。须持有2020年4月30日前办理的招生区域内户籍和相对应的住宅类房产证。户主须是父母、祖父母或外祖父母之一,并全部或共同共有产权。幼儿本人为户主的,房产证产权人须为幼儿本人或其父母,并全部或共同共有产权。
一个门牌号一居住户,原则上三年内只安排一次同校对口入园,符合政策的二孩除外。当入园适龄幼儿人数超出幼儿园招生计划数,按照幼儿户籍迁入时间先后排序入园,超额部分作统筹安排。
2.本市户籍,人户分离的适龄幼儿:按房产证地址就近入园。须持有2020年4月30日前办理的户籍和招生区域内住宅类房产证。房产证产权人须为幼儿父母或其本人,并全部或共同共有产权。待区域内户籍与房产一致的幼儿安排后,视幼儿园招生情况,按房产证地址就近安排入园。
一个门牌号一居住户,原则上三年内只安排一次同校就近入园,符合政策的二孩除外。
本市户籍廉租房或经济适用房(承租人或买受人须是幼儿父母)的适龄幼儿参照执行。
3.父母一方持有效期内《上海市居住证》(居住证上的居住地址在本区)且积分达标准分值的适龄幼儿:持有2020年4月30日前办理的招生区域内住宅类房产证的(产权人须为幼儿父母或其本人,并全部或共同共有产权),参照本市户籍、人户分离的幼儿,按房产证地址就近安排入园。无房产证的,凭本区合法居住证明,根据实际居住地址,统筹安排入园。
4.动迁户适龄幼儿:因动迁原因,户籍尚未迁移至安置地的或居住的安置房产尚未办理产证的,如动迁安置地配套幼儿园已具备招生条件,可凭动迁协议书安置地址就近安排入园。租赁房屋居住的,凭本区合法居住证明,根据实际居住地址,统筹安排入园。
5.本市外区户籍,在居住地无相应房产证的适龄幼儿:凭本区合法居住证明,根据实际居住地址,统筹安排入园。
6.其余符合条件的来沪人员适龄随迁子女:幼儿本人须持有效期内《上海市居住证》或《居住登记凭证》,父母一方须持有效期内《上海市居住证》,且一年内参加本市职工社会保险满6个月(2019年7月1日至2020年6月30日,不含补缴,因疫情防控需要允许补缴的除外)或连续3年(从首次登记日起至2020年6月30日)在本区街镇社区事务中心办妥灵活就业登记。
来沪人员适龄随迁子女,申请在本区就读的,其所持的居住证上的居住地址,应与其父母保持一致,且居住地址在本区。持有2020年4月30日前办理的招生区域内住宅类房产证的(房屋产权人须是幼儿父母或其本人,并全部或共同共有产权),按房产证地址,统筹安排入园。无房产证的,凭本区合法居住证明,根据各公民办幼儿园第一批报名验证情况,统筹安排至尚有余额的公办幼儿园或民办三级幼儿园。
7.香港、澳门、台湾适龄幼儿:香港、澳门幼儿须持本人香港或澳门永久居民身份证、港澳居民来往内地通行证和《本市境外人员住宿登记表》或《中华人民共和国港澳居民居住证》;台湾幼儿须持本人台湾居民来往大陆通行证和《本市境外人员住宿登记表》或《中华人民共和国台湾居民居住证》,根据实际居住地址,统筹安排入园。
8.外籍适龄幼儿:外籍幼儿须持本人有效签证外国护照(须有中华人民共和国外国人居留许可页,且有有效往来签证)和《本市境外人员住宿登记表》,根据实际居住地址,统筹安排入园。
9.特殊幼儿:有特殊教育需求的幼儿须持有本区户籍,可到爱心幼儿园或上南三村幼儿园、童心幼儿园、临港新城海音幼儿园、致立学校开设的学前特教班申请入园。
10.其他符合入园条件的幼儿:除上述情况以外,其他符合在本区入园条件的幼儿,视实际情况统筹安排入园。
6月5日前,面向全区招生的公办幼儿园和民办幼儿园须通过网站、微信公众号等各种途径向社会公布录取结果。
6月13日、14日,第二批现场验证。
04
* 6月16日—21日,适龄幼儿家长可登录浦东新区适龄幼儿入园报名系统,查看家长会通知。
* 6月30日前,各级各类幼儿园完成幼儿录取工作,发放录取通知书。
* 9月15日前,各级各类幼儿园完成新生注册报到及幼儿信息上报工作。
Q & A
Q
家长如何了解幼儿园的招生方案?
A:各级各类幼儿园将通过网站、微信公众号、张贴招生通告等各种形式在规定时间内主动公开本幼儿园的招生方案及招生入园对象。各民办幼儿园的招生简章及其它招生宣传资料须按规定进行备案。
4月15日—4月23日,有意愿的幼儿园可通过网站、微信公众号等方式开展线上园所开放日活动。
Q
如何确保现场验证真实有效?
A:各级各类幼儿园认真制订招生方案,落实疫情防控要求,严格按照园所规模、核定班额组织招生入园工作。现场验证过程中,须认真核验幼儿出生证、户籍证、房产证、居住证等相关证件,补充完善幼儿出生年月、家庭住址、监护人姓名、联系电话等信息,确保报名信息真实、完整。


浦东新区学前教育指导中心:
50352005 50352011 50352026
周一至周五 9:00-11:30 13:00-16:00
信息来源:浦东发布



