
相信大家都很清楚
社保对于每一个成都上班族来说
都是非常重要的
TA的存在为我们的工作和生活
做好了良好的后勤保障工作
所以我们每个月都要花上一笔钱来缴纳社保
但是现在重磅消息来了!
以后在社保卡上也能领钱啦!
▽

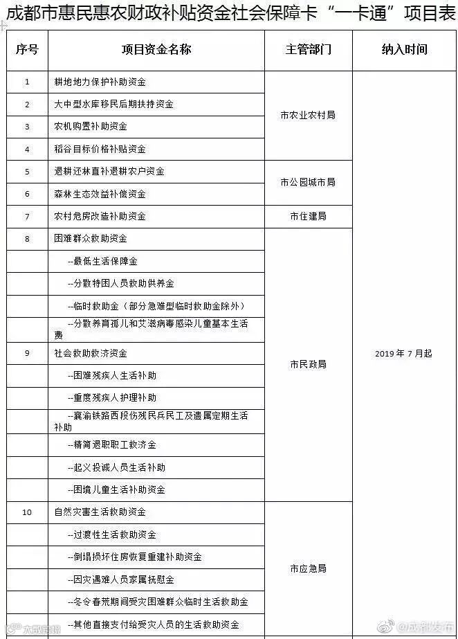
据市人社局和市财政局:为让符合条件的群众更加方便快捷领取惠民惠农财政补贴资金,成都市将从2019年7月起,通过中华人民共和国社会保障卡(以下简称“社会保障卡”),分批实现现有46类70项补贴资金的"一卡通"发放。
各位可以对号入座去看下自己能拿到的补贴——



(图据@成都发布)
▶ 怎么发?
今年,成都补贴资金将分两个阶段进行。
第一阶段,从2019年7月起,首批实现40类59项补贴资金“一卡通”发放;
第二阶段,2019年8-12月,逐步实现剩余的6类11项补贴资金“一卡通”发放。
▶ 怎么领?
敲黑板,这里分为三种情况:
第一种,7月前已领取社会保障卡并激活金融功能的,从7月起即可通过社会保障卡支取享受各项补贴资金;
第二种,7月前已领取社会保障卡但未及时激活金融功能的,请尽快到所选合作银行全国任一网点激活金融功能,如因特殊原因未能及时激活金融功能,补贴资金发放主管部门会将补贴资金足额发放到补贴对象社会保障卡,待激活金融功能后即可支取;
第三种,7月后申办或领取社会保障卡的,待领取社会保障卡并激活金融功能后,补贴资金发放主管部门将及时足额补发。
看到这里,相信你也注意到了,补贴资金的发放必须要通过激活金融功能的新社保卡。
之前安安也跟大家说过2019年11月1日起成都市社会保险卡(磁条卡)将全部停用。
就是这两种旧卡↓↓↓

中华人民共和国社会保障卡,即新的社保卡芯片卡届时将在成都市全面启用。
新的社保卡正面有芯片,还有持卡人的照片姓名等个人信息↓↓↓


所以,如果你的社保卡还是前面那两种,
就需要赶紧去更换一下了。
来源:微成都


