搜索
首页
大数快讯
大数活动
服务超市
文章专题
出海平台
流量密码
出海蓝图
产业赛道
物流仓储
跨境支付
选品策略
实操手册
报告
跨企查
百科
导航
知识体系
工具箱
更多
找货源
跨境招聘
DeepSeek
首页
>
突发!上海首批试点土地新政!未来楼市……
>
0
0
突发!上海首批试点土地新政!未来楼市……
沪房新传播
2020-03-15
1
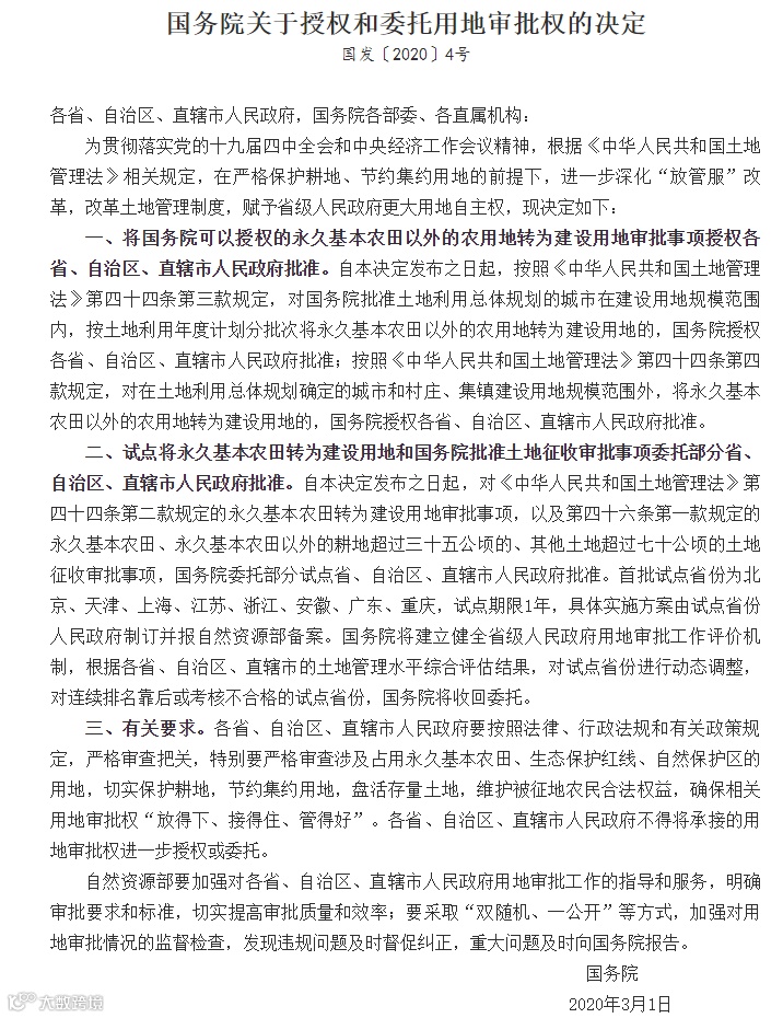
导读:3月12日下午,国务院正式印发了《关于授权和委托用地审批权的决定》,对我国土地管理制度进行改革,赋予省级人民
3月12日下午,国务院正式印发了《关于授权和委托用地审批权的决定》,对我国土地管理制度进行改革,赋予省级人民政府更大用地自主权。
具体来说分为两大部分:
第一部分是将国务院可以授权的永久基本农田以外的农用地转为建设用地审批事项授权各省、自治区、直辖市人民政府批准。
第二部分是在
北京
、
天津
、
上海
、江苏、浙江、安徽、广东、
重庆
等8个省市,
试点将永久基本农田转为建设用地和国务院批准土地征收审批事项委托部分省、自治区、直辖市人民政府批准。
换而言之,以后地方政府要把农用地转为建设用地的审批流程将会大大简化,对于改变当前城市建设用地紧张的局面具有积极的意义。接下来我们就来具体分析分析。
01
“土地新政”的核心
这次“土地新政”的核心是:
改革土地管理制度,赋予省级人民政府更大用地自主权。
它主要体现在两个方面。
第一:将国务院可以授权的永久基本农田以外的农用地转为建设用地审批事项授权各省、自治区、直辖市人民政府批准。
其中包括两种情况:
1、对国务院批准土地利用总体规划的城市在建设用地规模范围内,按土地利用年度计划分批次将永久基本农田以外的农用地转为建设用地的,国务院授权各省、自治区、直辖市人民政府批准。
2、对在土地利用总体规划确定的城市和村庄、集镇建设用地规模范围外,将永久基本农田以外的农用地转为建设用地的,国务院授权各省、自治区、直辖市人民政府批准。
第二,试点将永久基本农田转为建设用地和国务院批准土地征收审批事项委托部分省、自治区、直辖市人民政府批准。
按照《中华人民共和国土地管理法》第46条,下列3种征收土地情况的,需要由国务院批准——征收永久基本农田;征收永久基本农田以外的耕地超过三十五公顷的;征收其他土地超过七十公顷的。
现在,这三种情况国务院委托部分试点省、自治区、直辖市人民政府批准。首批试点省份为北京、天津、上海、江苏、浙江、安徽、广东、重庆,试点期限1年。
文件明确要求:
各地要严格审查涉及占用永久基本农田、生态保护红线、自然保护区的用地,不得将承接的用地审批权进一步授权或委托。
其中第二项授权的含金量最大,
北京、天津、上海、江苏、浙江、安徽、广东、重庆有幸成为首批试点。
为什么选这些省市?因为他们人口增长压力比较大,土地矛盾比较尖锐,而之前对他们限制又太严。
02
土地新政意味着什么?
国务院的“土地新政”意味着什么?将怎样影响中国的城镇化进程?
目前的影响是:
它将给中心城市带来较大利好,为他们腾出较大发展空间。
过去几年,国家对城市边界把控比较严格,划出了“生态红线”、“永久基本农田保护线”、“城镇开发边界”。
这三条线,成为大城市发展的“紧身衣”。
我们可以在几乎所有的国务院对地方总体规划的批复里,都能看到常住人口、建成区面积的“上限”。
其中对城市郊区的农田保护,非常严格。
对于北京、上海等城市,甚至提出了到2035年缩减建成区面积的要求(见下图)。
再加上征“收永久基本农田”、“征收永久基本农田以外的耕地超过三十五公顷”;、“征收其他土地超过七十公顷”都需要国务院批准,在很大程度上关上了大城市扩张的大门。
在很多大城市,土地开发被迫进入到“存量时代”,土地供应量主要靠旧改,城市容积率被迫提升。比如在
深圳
,住宅开始向50到60层迈进。
但一场新冠疫情,告诉我们:
城市人口密度太大,未来可能酿成灾难。
中国的城镇化正在失衡,人口向中心城市涌入。
这种趋势不可能改变。
在这种情
况下,为了避免生态灾难,也是为了提高城镇化的效率,发挥大城市的作用,就需要放松对大城市发展的种种限制。
这次土地新政,就是放松对大城市“发展空间”的限制。
想想看,假如省级政府获得了更大土地审批权,他会首先照顾哪里?当然是省会城市,或者省内“副中心城市”。会突破城市边界,让大城市获得更多建设用地。
那么,全省的永久农田会减少吗?或许会,但或许也不会。因为很多地级市、县市级人口是流失的,或者增长乏力的。这时候,就可以通过置换的方式,把需要保护的基本农田,从大城市郊区置换到小城市的郊区。
总之,大城市的发展空间突然被打开了!
这将产生一系列变化:
第一,中心城市将获得更多的新增建设用地,发展空间加大了,吸引人口的能力增强了。因此“土地新政”会强化中国的“新型城镇化”。所谓“新型城镇化”,就是“中心城市+都市圈+城市群”。
第二,由于新增土地增加了,城市被迫“
香港
化”(高容积率)的可能性就降低了。
第三,
有了更多增量土地,大城市的旧改价值会有所降低。
第四,在疫情打压下,大城市财政压力将大大缓解,因为有土地可以卖了,而大城市的土地有真实的需求。
总之一句话:未来中国将崛起一大批人口超过2000万的中心城市,而
北上广深的常住人口都将突破3000万。
只要能吸引来人口,土地将不再是问题!
03
抑制房价上涨
之前一二线城市普遍存在住房不足的问题,本质上并不是因为缺地,而是因为缺建设用地。
全国各大城市中,
除了深圳真的土地比较紧张之外,像北京、上海、
广州
其实都还有大片的农用地没有开发,只不过受限于土地规划而不能把它们拿来建设而已。
现在如果放宽了农用地转为建设用地的审批之后,北上广深就有条件增加土地供应,开发商也可以去拿地建设,这样就有了基建项目可以保障内需。
北上广深等一线城市由于还有大量刚需没有房子,所以这些住宅建成之后也不用担心卖不出去而造成浪费。
另外,由于这次不是大量资金涌入到有限的住房市场中去,而是大量的资金涌入到庞大的住房市场中去,每平方米房子能够得到的资金不会大幅增加,所以资金会被稀释掉,这样就不
会造成房价快速上涨的局面。
来源:环球地产财经
【声明】内容源于网络
0
0
沪房新传播
上海买房必备的公众号!上海新房or二手房专业服务平台,为您提供新房取证、开盘信息,专业解答您新房积分计算、购房资质、税费贷款等购房问题,让您买房更明白更省钱!团队boss( 甘经理 18800305881)
内容
8955
粉丝
0
关注
在线咨询
沪房新传播
上海买房必备的公众号!上海新房or二手房专业服务平台,为您提供新房取证、开盘信息,专业解答您新房积分计算、购房资质、税费贷款等购房问题,让您买房更明白更省钱!团队boss( 甘经理 18800305881)
总阅读
12.1k
粉丝
0
内容
9.0k
在线咨询
关注