
随着十三届全国人大三次会议正式表决通过了《民法典》,从2021年1月1日开始,我国依法保护民事权利将进入全新的“民法典时代”。
其中,涉及房地产相关的条例部分也都进行了较大的改动,包括土地使用权续期、业主的建筑物区分所有权、物业服务合同、居住权、抵押权、承租人优先购买权、承租人优先承租权等方面。
小编给大家整理了与房地产有关新政影响和应对建议,欢迎转发和收藏。
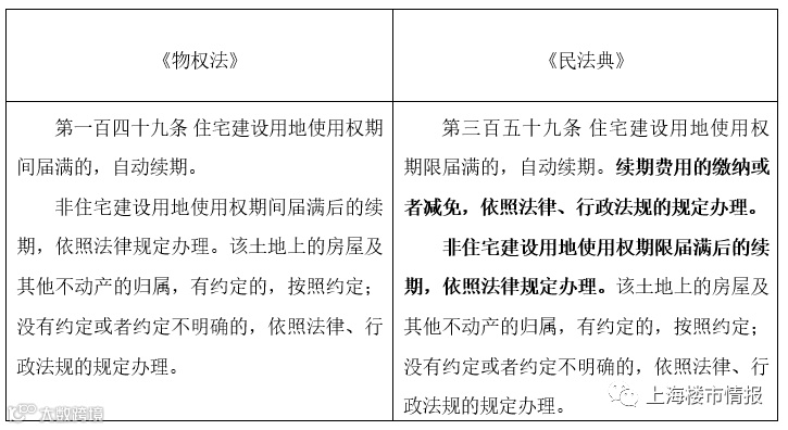
业主对房屋享有无期限的所有权,但是对房屋所在的建设用地的使用权是有期限的。因此,购房者在购买房屋时应当特别关注房屋建设用地使用权的剩余期限。
《民法典》第三百五十九条区分了住宅建设用地使用权与非住宅建设用地使用权,明确住宅建设用地使用权期限届满后自动续期。
上述条款对住宅建设用地使用权续期费用的规定尚不完善。关于续期费用的缴纳方式、减免标准、续期周期等具体规定有待相关法律法规进一步完善。
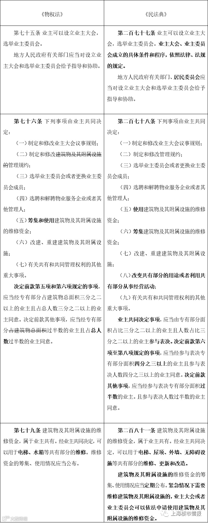
根据《物业管理条例》第十二条第一款[1]的规定,业主大会会议应由专有部分占建筑物总面积过半数的业主且占总人数过半数的业主参加,即需要全体业主“双过半”参加表决。而根据《民法典》第二百七十八条的规定,业主大会会议应由“双三分之二以上”的业主参加表决。
根据《物权法》第七十六条的规定,使用维修资金需要专有部分占建筑物总面积三分之二以上的业主且占总人数三分之二以上的业主同意,即需要全体业主的“双三分之二以上”同意。
而根据《民法典》第二百七十八条的规定,应由“双三分之二以上”业主参加表决,且参加表决的业主“双过半”同意,即只需全体业主的“双三分之一”同意就能通过表决。
《民法典》第二百八十一条明确了维修资金的筹集、使用情况应当定期公布,且根据《民法典》第九百四十三条[2]的规定,维修资金的筹集、使用情况的公布主体应当是物业服务人。
该条款规定了物业服务人的信息公开义务,有利于保障业主的知情权。
在紧急情况下,业主大会或者业主委员会可以依法申请使用维修资金。
小区共有部分产生的收入(如电梯广告)在扣合理成本后应当归全体业主共有,建设单位、物业服务企业或其他管理人应注意这点,避免因擅自使用该部分收入而产生纠纷。
《民法典》相较《合同法》新增第二十四章物业服务合同,具体为第九百三十七条至第九百五十条。
影响及应对建议:
1、确定物业服务合同的性质
《民法典》新增第二十四章物业服务合同是一项重大突破,使物业服务合同从无名合同正式转为有名合同,消除了关于物业服务合同性质的分歧。
2、明确物业服务合同的一般规定
该章节详细规定了物业服务合同的定义、合同形式、内容、效力、期限、续订、解除和中止等。
3、明确业主的义务
业主的义务包括:支付物业费义务、告知、协助义务、赔偿损失义务。
4、明确物业服务人的义务
物业服务人的义务包括:一般义务、信息公开义务、禁止整体转委托,以及物业服务合同终止后的移交义务、后合同义务等。
可以说,此次《民法典》中调整变动内容,让业主和物业的权利、责任和义务都得到了进一步明确和规范,也帮助整个物业行业迎接新时代与新的挑战。
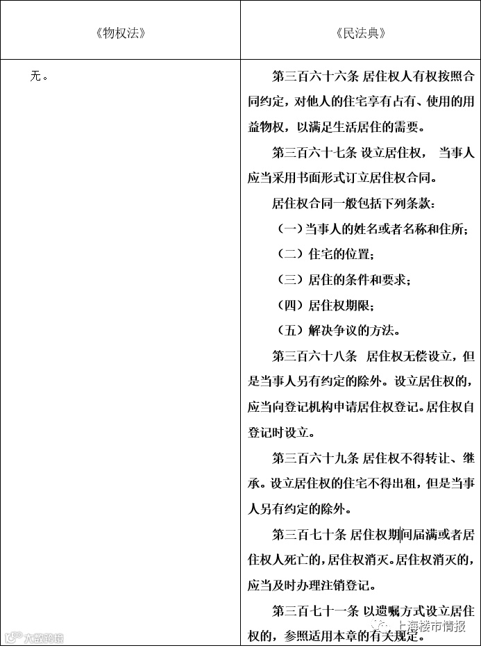
(1)当事人应当通过书面形式订立居住权合同或通过遗嘱方式设立居住权;
(2)我国不动产物权变动采用登记生效主义,居住权必须经过登记方可设立,未登记的,不发生物权效力;
(3)居住权于居住期限届满或居住权人死亡时消灭,且居住权不得转让或继承。
“居住权”是《民法典》新增的一类用益物权,是一种支配权、绝对权、财产权。相比于租赁权而言,居住权的长期性和物权属性增加了权利人的稳定感,弥补了“房屋所有权”和“租赁权”之间的空隙。
一方面,老年人可以通过转让房屋的所有权获得经济收入;另一方面,居住权的设立可以保障老年人在房屋中居住至去世为止。
已经抵押的房屋,可不解除抵押直接办理过户。
除当事人另有约定外,抵押人转让抵押房屋的,不再需要抵押权人的同意,但应当通知抵押权人。
2、抵押权人可以要求将转让所得价款提前清偿债务或提存
抵押权人能够证明转让行为可能损害抵押权的,可以要求抵押人将转让所得价款提前清偿债务或提存。

《民法典》明确规定了委托人订立合同的,必须向中介机构支付中介费。该条款禁止了委托人绕开中介机构私自订立合同,有利于保障和规范中介行业的发展。
在2020年12月31日下午,人民银行、银保监会发布《关于建立银行业金融机构房地产贷款集中度管理制度的通知》(下称通知),将根据银行业金融机构的资产规模、机构类型等因素,分档设定房地产贷款集中度管理要求。
表示房地产贷款集中度符合管理要求的中资法人银行业金融机构,应稳健开展房地产贷款相关业务,保持房地产贷款占比、个人住房贷款占比基本稳定。
公布了这些金融机构的房地产贷款和个人房贷占比上限:
工商银行、建设银行、农业银行、中国银行、国家开发银行、交通银行、中国邮储银行:房地产贷款占比上限40%,个人住房贷款上限32.5%。
招商银行、农业发展银行、浦发银行、中信银行、兴业银行、中国民生银行、中国光大银行、华夏银行、进出口银行、广发银行、平安银行、北京银行、上海银行、江苏银行、恒丰银行、浙商银行、渤海银行:房地产贷款占比上限27.5%,个人住房贷款上限20%。
城市商业银行(不包括上文银行)、民营银行、大中城市和城区农合机构(农合机构包括农村商业银行、农村合作银行、农村信用合作社):房地产贷款占比上限22.5%,个人住房贷款上限17.5%。
县域农合机构:房地产贷款占比上限17.5%,个人住房贷款上限12.5%。
村镇银行:房地产贷款占比上限12.5%,个人住房贷款上限7.5%。
责编:王老师
主编:向利
