
链家上海突然下架了上万套二手房
什么情况?
根据链家官网数据,3月20日当日,链家官网在上海地区共显示二手房1.6万套,但就在前一日线上房源还超3.8万套,一夜之间少了一半。

图片来源:链家官网
而此前链家公开数据显示,3月13日-19日,上海的二手房源挂牌数量均为3.8万套左右,一夜之间下架了一半的二手房房源。

图片来源:链家官网
记者昨晚在链家官网发现,目前链家上海的二手房源挂牌数量恢复至2万余套。

图片来源:链家官网
当时,大家纷纷猜测,二手房成交量下降可能是导致年前一大批房源下架的原因。而此次链家一天之内突然下架如此大量的房源,不禁让人猜想:这是不是年后二手房市场去化的结果?
上海链家回应:“链家严格遵守相关规定,将不符合要求或资料不够完善的房源暂时性下架,并及时联系房东补交资料,尽快完成房屋核验工作,待核验完毕后再陆续上架。
同时链家根据相关规定及时自查在售房源,对挂牌价存在明显异常的房源也予以暂时下架处理,待调整后再对外展示。链家从2011年开始推进全网真房源工作,并提出‘真实房源,假一赔百’口号。自上海市房地产交易中心对‘真房源’提出新的房屋核验要求后,链家始终积极配合,坚持为消费者提供一个更真实有效的房地产信息平台,同时也为维护市场稳定贡献一份力量。”
2020年11月,上海市房地产交易中心出台《关于进一步规范存量房房源核验及信息发布工作的通知》《上海市存量房房源核验及信息发布操作规范(试行)》。
文件明确要求,自2020年12月15日起,房产中介在挂牌存量房前,必须取得代表身份的核验编号及二维码,真正做到明码售房;中介机构挂售虚假房源、房价的,将被暂停网签密钥。
简单来说,房东想要委托中介机构帮忙发布信息卖房子,需要先登录政府的存量房合同网上备案系统,申请进行房源信息核验。
1.产权权号、建筑面积等基本信息,包括产权人信息是否和登记相符;
2.核实房屋是否有抵押、租记、异议等,以及是否有房屋承重结构损坏认定、违法建筑认定,查封登记等信息;
核验通过后,每一套房源将获得唯一的“身份标识”二维码。这时候,中介机构再通过门店、网站等各类平台发布房源信息,并且必须明确标识房源核验编号及二维码。
消费者在看房的时候,只需要拿出手机扫码,就可以查到房子的建筑面积、楼层、价格、核检时间、经纪门店等信息。此外,新系统还会每天自动进行信息比对,发现不合格的房源将会自动下架撤销,保障房源的真实性和时效性。
上海二手房新规已于去年12月15日正式实施,截至目前已经实施了3个月的时间了。
值得一提的是,新规中的很多要求,要完全收集还是有难度的,例如很多房东并不乐意提供这些信息,认为这涉及到个人隐私信息,还有一部分年纪较大的房东,配合上也存在一定困难,最终核验的进度自然不尽人意。
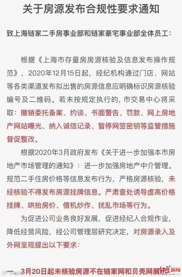
而按惯例,实施新政后,在截止日以前达不到要求的就要先下架,等后续补齐了资料再来上。尽管上海二手房新规文件中没有提到具体截止日期,但通过红星资本局报道的一份链家员工内部通知书截图可以看到:
《关于房源发布合规性要求的通知》(以下简称《通知》)是在新规出台之后,上海链家紧接着发给其二手房事业部和豪宅事业部员工的内部通知书。
《通知》中强调,若未按新规执行的,市交易中心将采取:撤销委托备案、约谈、书面警告、罚款、网上房地产网站曝光、纳入诚信记录、暂停网签密钥等监管措施督促整改。
不断加强二手房市场
交易规范的监管力度
从去年开始,二手房市场的核验工作已经开始推进。“从相关文件出台开始,我们就开始注意配备相关核验码。一方面给存量房源补充核验码,另一方面,新上架房源也会格外留意这方面的信息。”上海中原相关工作人员表示。目前,中原平台上的在售房源约为2.9万套。
从去年底开始,上海相关部门不断加强二手房市场交易规范的监管力度。今年3月份,上海市房屋管理局出台《关于进一步加强本市房地产市场管理的通知》,再次重申二手房交易规范。文件表明要进一步加强房地产中介管理,规范二手住房价格等信息发布行为,严格房源核验,未经核验不得发布房源挂牌信息。严肃查处诱导虚高价格挂牌、哄抬房价、借机炒作、扰乱市场等行为。
上周,市房地产经纪行业协会又向沪上全体房地产经纪机构发起倡议,要求不挂牌、不发布未经核验的房源,不挂牌、不发布价格虚高的房源。在线上、线下房源发布信息中,不使用“学区房”进行推介、宣传;在业务经营中,不以“学区房”名义,误导购房者。14家沪上主要房地产经纪机构签署相关承诺书。
总的来看,本次二手房大量下架的背后,实际上是让房源信息更加合理规范,有助于房地产市场有序平稳交易。但有业内人士认为,从市场供需关系来看,作为沪上较大的房地产经纪机构,链家应加快完善房源核验,避免市场因大量房源下架而导致的供需失衡情况。
