
学季即将来到,说到升学,第一印象就是摇号,摇号太刺激啦!这一届的家长都承受了这个年纪不该有的刺激!
但你以为选择公办就能淡定坐等录取通知书了吗?
不,选择公办可能面临更大的“惊喜”——公办学校对口地段变化!
每年3月,各区教育局会陆续发布招生细则,其中最受家长关注的莫过于对口地段问题,对口地段每年也是会有变化的!
想想花了上百万买了一套学区房,本身就是冲着牛校去的,对口地段一变,孩子被划到别的“菜小”,家长都要哭啦!

所以啊,买学区房真的要“一眼观七”,看好对口学校、了解清楚入学政策,这才是当代优质家长的必备修养!
那2020年哪些学校的学区、对口初中发生了变化呢?哈小童为你盘点!
*数据来源2020各校招生简章,仅供参考
很多幼升小的家长,择校目光放得比较远,不仅择小学,还要择初中,如果小学对口的初中优质,那么这类小学也会比较受家长欢迎!
去年,有6所小学对口的初中变化了,我们一起来看看——

2019年对口:启秀实验中学
2020年对口:向明初级中学
所在区域:黄浦区
学校地址:复兴路642号
学校性质:公办

卢湾区第二中心小学是一所历史悠久的百年老校,也是中国历史上第一个创办的女校,创办于1902年。学校在淮海中路南边,靠近市中心,历经百年时光,依然是上海热门的公办小学。
由于启秀实验中学和向明合并,卢二的对口中学变成了向明初级中学,向明是黄浦公办“三巨头”之一,在黄浦区中学里的口碑好,性价比高,师资力量也很雄厚,培优能力还是比较值得期待的。
2019年对口:比乐中学
2020年对口:上外附属大境初级中学
所在区域:黄浦区
学校地址:黄浦区局门路148号
学校性质:公办

上海师范专科学校附属小学坐落于黄浦区南部,紧邻世博会规划区,是一所有着90余年历史的老校,市重点小学。办学成熟,语文类是强项,是黄浦区知名小学。
2019年对口:开元中学
2020年对口:市三女初、华政附中、延安初中、复旦初中、开元学校(第二版块)
所在区域:长宁区
学校地址:上海市长宁区武夷路528号
学校性质:公办九年一贯制
开元学校是一所由长宁区教育局和华阳路街道社区教育委员会于1992年8月联合创办的新型学校。"开元模式"在教育界乃至社会上有较大影响。
取消开元学校小学部对接开元学校,对接的中学更多样,而且都是优质初中,延安初、市三女初、西延安是长宁排名前三的老牌牛校,前三中开元的对口中学就占了两个。
而另外两个复旦初中和华政附中,背后都有名校依托,教学质量和水平不会差,虽是电脑派位,但这几个初中,哪一个摇到都不亏。
2019年对口:闸北成功教育实验中学
2020年对口:市北初级中学北校
所在区域:静安区
学校地址:闸北区和田路434号(近共和新路)
学校性质:公办
和田路小学是静安寺一所普通公办小学,1946年创办,设施完善,学校鼓励孩子进行发明创造,有很多关于发明创造的活动。以前对口的是闸北成功教育实验中学,今年变成了市北初级中学北校。
市北初级中学是重点中学,连续六年获得全国、上海市初中数学竞赛团体第一教学质量高,市北北校依托市北初级中学办学,教育质量肯定会有所提高,是一个潜力股。
2019年对口:上海第五十四中学
2020年对口:南洋模范初级中学、上海第五十四中学、徐汇中学(电脑派位)
所在区域:徐汇区
学校地址:中国上海市徐汇区武康路280弄
学校性质:公办九年一贯制
世界小学前身为上海世界学校,开办于1936年。世界小学的地址位置好,坐落在武康路上,环境优雅,具有浓厚的文化底蕴。
自2013年起,南模初高中进入了一体化管理阶段,南模高中优秀的人力管理资源、教师资源及特色资源不断向初中辐射,使得南模初中的办学水平得到了整体提升。而且每年都会有推优名额到南模初高中。今年对于世界小学,新增的这个对口还是很不错的选择。
2019年对口:鞍山初级中学
2020年对口:昆明学校
所在区域:杨浦区
学校地址:杨浦区打虎山路138号
学校性质:公办
杨浦区打虎山路第一小学在上海公办小学中一直很有名气,是上海比较难进的小学之一。因为打一招生范围大,招生人数少,所以每年地段生远远超过招生人数!
打一的对口是一年一变化的,去年对口的鞍山初级中学是杨浦区比较普通的一所中学,今年变换到了昆明学校。
上海昆明学校是九年一贯制实验学校,它的初中部在杨浦区公办初中算是很好的了。每年的升学成绩都是名列前茅,而且还有5名初中毕业生推优的名额。打一的实力加上优秀的昆明初中,可谓是强强联手,不要太好。
看完小学对口初中的变化,我们再来看看最重要的对口地段。据了解,去年对口地段变化的公办小学多达80余所,家长们可要看好自己家对口的学校有没有变化!
闵行区

浦东新区

徐汇区

静安区

长宁区

虹口区

宝山区

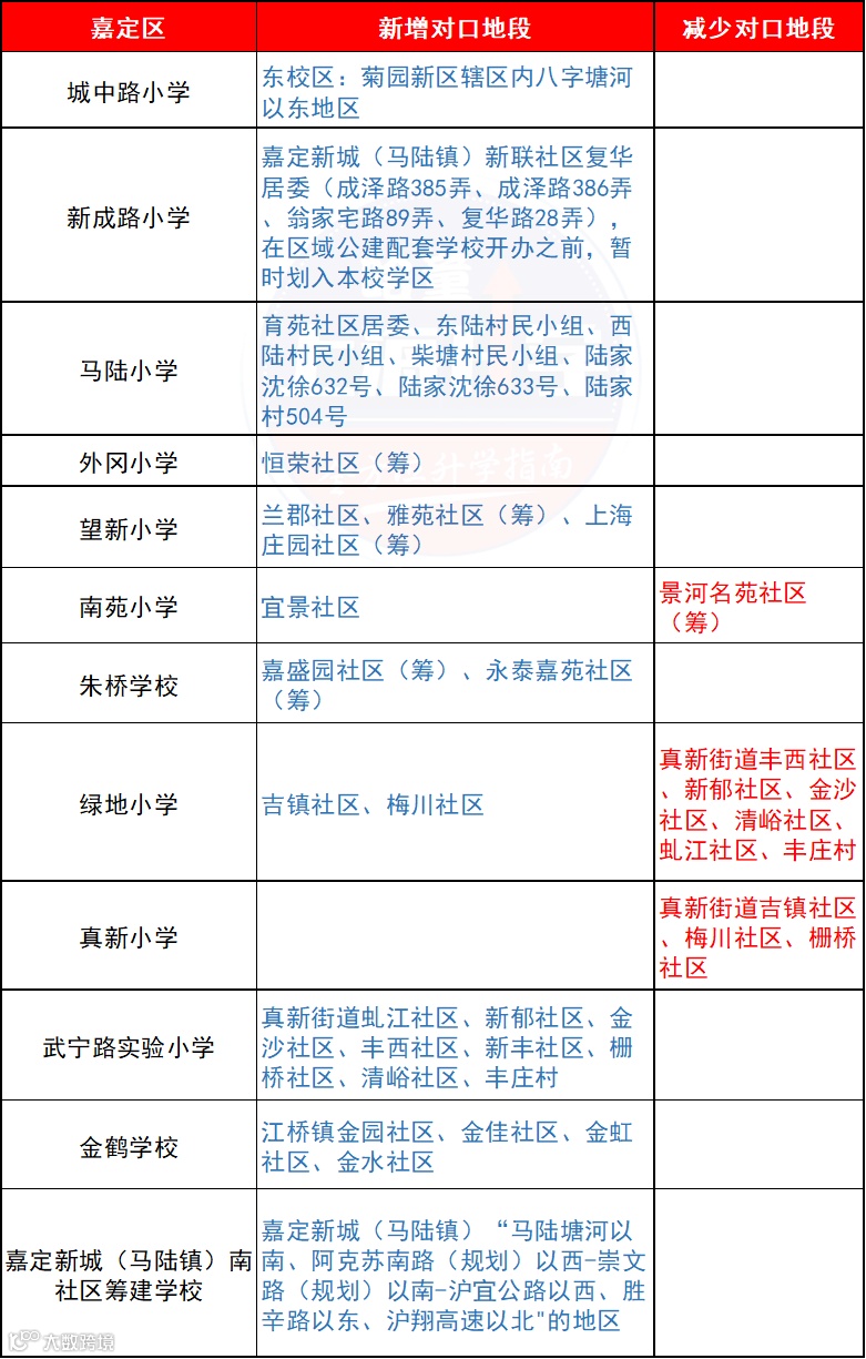
嘉定区

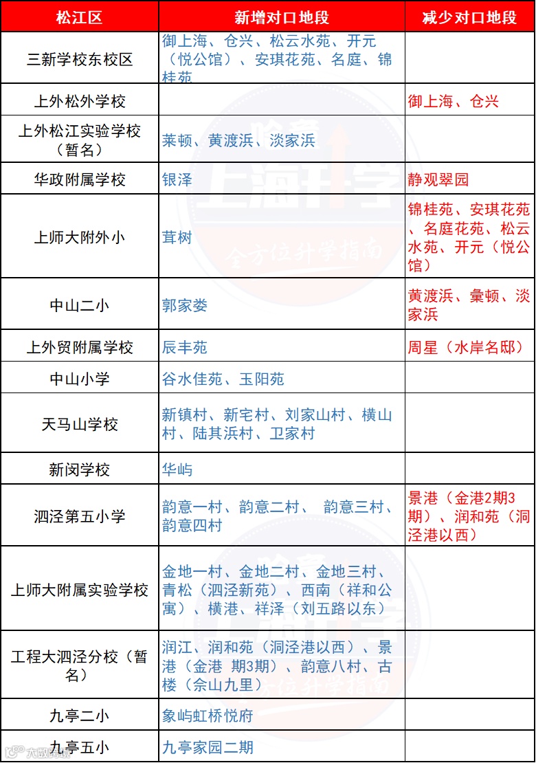
松江区

青浦区

崇明区

普陀区



