“
#最新消息#
浦东·中环旁 上新品
【御桥博翠】
预计3月3日取证
3月6日开启认购!
推555套建面约80-120㎡产品
均价66000元/㎡
共计555套房源
往期实拍图
识别二维码
进入“【御桥博翠】”看房通道
案场销售会第一时间与您联系
提到御桥博翠,关注上海房产信息的朋友应该都有听说过,它的前身是颐盛御中环,该盘也算是御桥一个偏高端的改善项目。颐盛御中环一期和二期的开发商母公司上海三盛宏业公司就因债务危机,在2021年初就已被迫申请破产重整。
遭殃的不仅是三盛的员工和其供应商,还有买他们家房子的购房者,消费者维权不断。
颐盛御中环一期无产证,二期烂尾成为头条新闻。
据悉,该项目是金科收购而来,三期即将销售的金科御桥博翠由金科操盘,其资金是受到有关部门监管。从现场来看,项目即将结构封顶。
实景图如下:
项目另一大不利因素就是浦城热电厂,就是大家所说的垃圾焚烧站。光凭这一点相信就能劝退很多打算在这里置业的人。
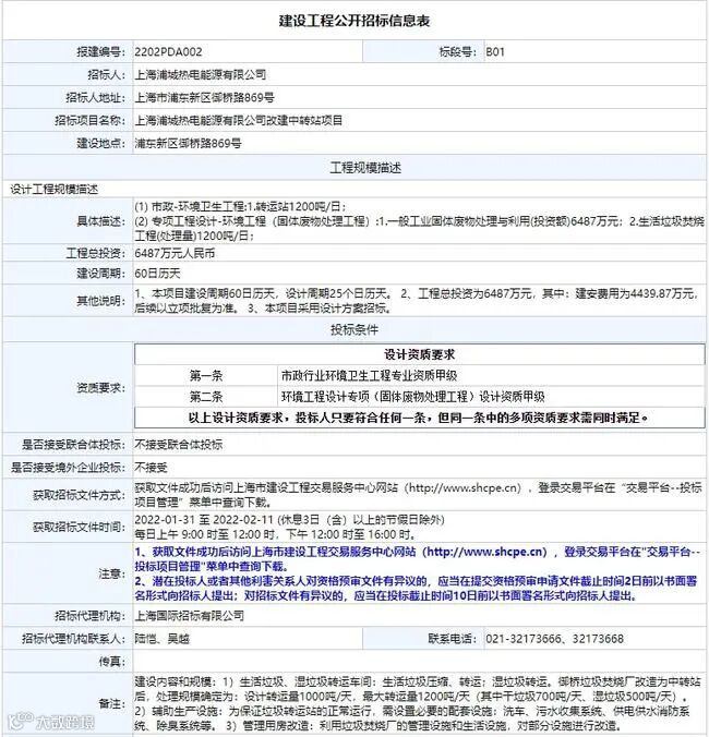
图源招标公开信息
但根据1月31日官方发布的《建设工程公开招标信息表》,浦城热电厂将在今年上半年停止焚烧业务,转变成为垃圾中转站,因此“焚烧污染”这项不利因素在不久的将来会不复存在。
在价格方面,多少也受此前这些争议的影响,御桥博翠的价格真不贵。认购价格是6.6万/平,户型有80平两房,95-115平三房。
据链家网显示的核验价,同样在御桥地铁站附近的万科海上传奇部分房源的价格已经超过10万/㎡。相比之下,御桥博萃6.6万/㎡的单价,性价比很高。
去年同板块入市的清水湾朗廷均价为6.4万/平,但是要知道从产品定位上来说,金科御桥博翠要比清水湾朗廷更高,再加上这里一直存在的一二手房倒挂,总价500多万就可以买到新房,合适。
小编认为,从短期来看,这里确实被争议所影响,但从长远来看这里还是有发展潜力的。
首先配套是完全没有问题的,位于浦东中外环,距离11/18号线御桥站较近。11和18号线分别为东西和南北走向,出行是相当方便。
生活配套方面,项目周边步行可达范围有百联东郊、北蔡宜家、红星美凯龙、万科2049、复地万科活力城等商业配套。
医疗资源方面,5km之内覆盖了三家三甲医院:上海第一妇婴、曙光医院、东方医院。
而项目北侧是体量高达37万方的国家级科创中心人工智能产业园:陆家嘴御桥科创园。届时这里不仅有办公,还有大型商业的规划,目前部分建筑的主体已经完成。
颐盛云锦苑是备案名
如果大家对该盘有所顾虑,可以多观望。金科本次会推出555套房源,88和95平小户型约200多套,按照1:2的入围比,项目是否会触发高积分还有一定悬念。
01
楼盘信息
据悉,御桥博翠(原颐盛御中环三期)共有9栋17-18层高层,将推约80-115㎡ 2-3房,共计555套房源。
「沙盘实拍」
项目全套户型发布:
「约80㎡2房2厅1卫」
「约95㎡3房2厅2卫」
「约100㎡3房2厅2卫」
建面约100平样板间实拍
「约115㎡3房2厅2卫」
「附|前期效果图」
02
周边配套
御桥博翠 所在的御桥板块,地理位置正好处在了前滩、陆家嘴、张江、迪士尼四大产业区的中心,这些产业区能级高但居住属性偏弱。而御桥板块生活配套齐全,有着比较浓郁的生活氛围,承接大量外溢商务人口,高端人才的导入又会进一步促进御桥的发展。
交通方面:项目位于浦东御桥板块,紧临中外环,开车自驾能迅速进入中环、外环、罗山路高架等主干道。
项目往东约1.2km处是轨交11号线御桥路站,同时,在建的18号线也将在此处交汇。项目距离11号线预留站点严御路站仅约400米。
商业方面:项目往东约1公里处有百联东郊商业中心;往北约2km则是北蔡宜家及红星美凯龙;周边还有万科2049、复地万科活力城等商业广场。
教育方面:项目周边有御桥小学、吴迅中学、建平实验学校等公立学校;还有尚德实验、上海福山正达外国语学校等私立学校;
医疗方面:周边5km之内覆盖了东方医院、上海第一妇婴保健院、曙光医院三家三甲医院
而项目北侧是体量高达37万方的国家级科创中心人工智能产业园:陆家嘴御桥科创园。届时这里不仅有办公,还有大型商业的规划,目前部分建筑的主体已经完成。
御桥科创园|网络图
本文由《沪房新传播》团队整理
更多资讯请关注公众号获取
上海购房政策
点击图片了解详情
热盘推荐
识别二维码
进入“【御桥博翠】”看房通道
案场销售会第一时间与您联系
识别二维码
进入“群”看房通道
案场销售会第一时间与您联系
媒体矩阵
觉得有用的话,记得“分享·收藏·点赞·在看”哦!













