2022年幼儿园招生工作即将正式启动,根据《成都市教育局关于做好2022年幼儿园招生入园工作的通知》相关要求,为帮助家长更好清楚地了解招生相关工作,带您速览2022年龙泉驿区幼儿园招生入园工作安排。

▲图据龙泉驿发布
招生对象:公办幼儿园和普惠性民办园优先招收年满3周岁(即2018年9月1日—2019年8月31日间出生)户籍在幼儿园划定服务范围内幼儿入园。
招生原则:公办幼儿园和普惠性民办园坚持公开公平、适龄优先、划片招生、免试入园的原则,小班实行秋季集中统一招生。除普惠性民办园外的其他民办园依照报区教育局备案后的招生简章依法进行自主招生,优先满足户籍幼儿入园需求。
2022年普惠性幼儿园
招生日程安排
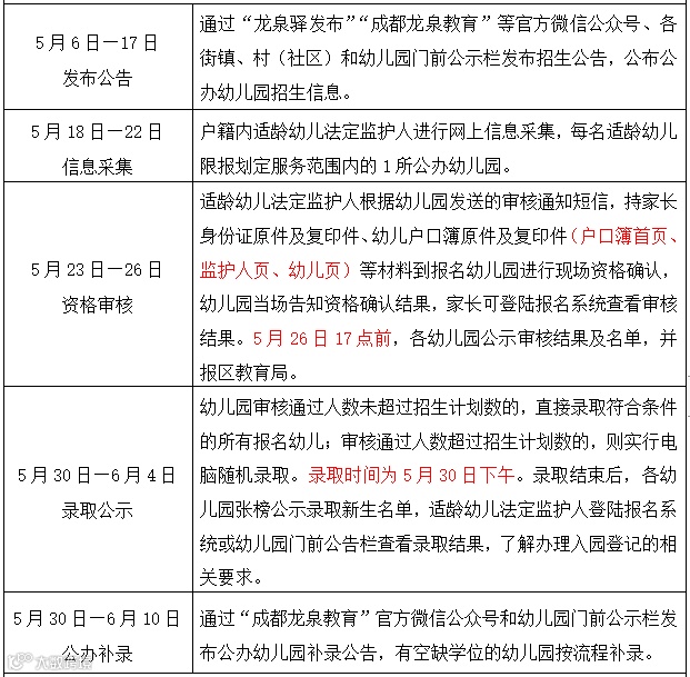
——公办幼儿园招生日程安排

▲点击图片查看大图
2022年普惠性幼儿园
招生日程安排
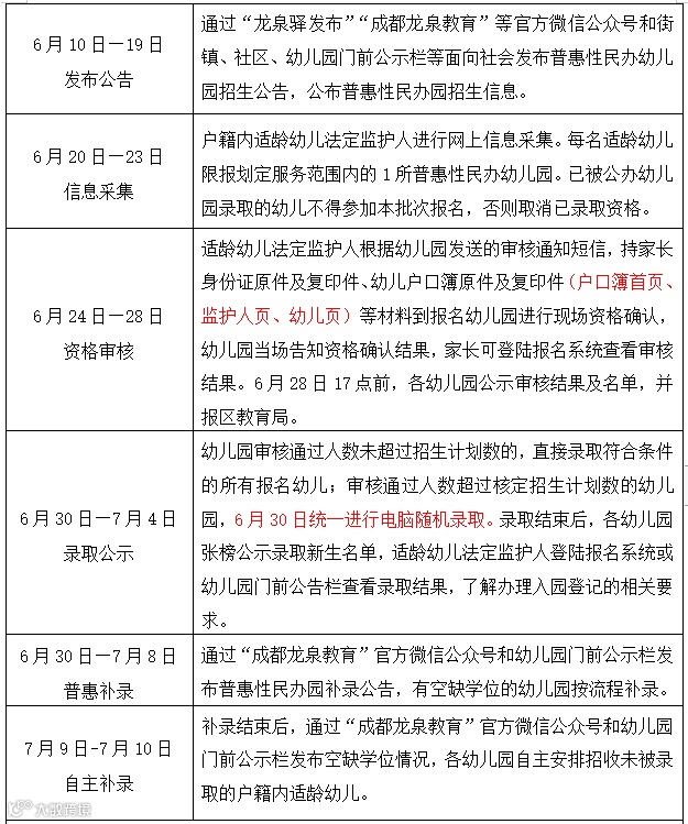
——普惠性民办幼儿园招生日程安排

▲点击图片查看大图
▲点击图片查看大图
招生入园的十问十答题
问
幼儿园分为哪几类?怎么报名?
答
目前,幼儿园分为公办幼儿园、普惠性民办幼儿园和其他民办幼儿园三类。
其中,公办幼儿园和普惠性民办幼儿园实行秋季集中招生,家长可关注幼儿园招生公告,按照公告的时间和流程进行报名;其他民办幼儿园依法实行自主招生,优先满足户籍内适龄幼儿需求,主动接受社会监督,家长可直接向幼儿园进行咨询。
问
公办幼儿园和普惠性民办幼儿园招生条件是什么?
答
2022年公办和普惠性民办幼儿园小班秋季集中招生优先招收年满3周岁(2018年9月1日-2019年8月31日间出生)、户籍在幼儿园服务范围内的适龄幼儿。
问
公办幼儿园和普惠性民办幼儿园如何报名?
答
符合公办和普惠性民办幼儿园招生条件的适龄幼儿家长可通过以下5种方式进行报名:
方式一
①长按识别下图二维码,一键关注成都市教育局官方微信公众号“成都教育发布”。

②进入公众号,点击底部菜单栏“综合服务”—点击“幼儿园招生平台”进行报名。

方式二
通过电脑访问“成都教育”官方网站(http://edu.chengdu.gov.cn/)进入“成都市幼儿园招生入园服务平台”栏目进行报名。
方式三
通过电脑访问“成都教育考试院”官方网站(http://www.cdzk.org/),在“成都市招生考试服务一网通办”栏目,点击“幼儿入园”进行报名。
方式四
通过电脑访问“成都招考”网站进行报名。(online.cdzk.org)
或(online.cdzk.com)
方式五
通过电脑访问“成都招生考试网” (www.cdzk.com),点击“幼儿园招生入园服务平台”进行报名。
问
未满3周岁或已满4周岁孩子可以参加网上信息采集吗?
答
幼儿园小班集中招生招收年满3周岁(即2018年9月1日—2019年8月31日间出生)、户籍在幼儿园划定服务范围内适龄幼儿。未满3周岁或已满4周岁均不属于招生范围。
问
外地户籍幼儿可以参加网上信息采集吗?
答
幼儿园小班集中招生招收龙泉驿区户籍在幼儿园划定服务范围内适龄幼儿。外地户籍幼儿不能参加网上信息采集,但可在龙泉驿区户籍幼儿报名结束后,直接向幼儿园咨询有无空余学位,如有空缺学位,可到幼儿园现场报名。
问
双胞胎(多胞胎)、多子女家庭子女如何报名?
答
双胞胎(多胞胎)参加公办和普惠性民办幼儿园小班集中招生报名时,家长可自愿选择双胞胎(多胞胎)绑定报名同一幼儿园。多子女家庭参加公办和普惠性民办幼儿园小班集中招生报名时,家长可自愿选择未达入园年龄的其他子女与当年入园子女绑定报名同一幼儿园,未入园子女与当年入园子女应在同一幼儿园共同就读至少一年。
问
拆迁安置户子女如何报名?
答
拆迁安置户子女可视情况在户籍地或安置地(已安置)、临时居住地(未安置)报名。拆迁安置户子女户籍已迁移的,按其户籍地划片报名。拆迁安置户子女户籍未迁移,已安置的,可自愿选择户籍地或安置地(含货币安置地)划片报名;未安置的,可自愿选择按户籍地划片报名或按临时居住地(含自购房)划片报名。
问
特殊人员子女入园有什么相关政策?
答
①优抚对象子女入园。对符合条件的现役军人子女、烈士和因公牺牲军人子女、公安英模和因公牺牲伤残警察子女、高层次人才子女、国家综合性消防救援队伍人员子女、直接参与救治新冠肺炎患者的一线医务工作者子女、“成都工匠”子女、进藏干部职工子女及其他各类优抚对象按照相关规定落实教育优待政策,统筹安排1所公办幼儿园或普惠性民办幼儿园就读。
②在蓉港澳台及外籍适龄儿童入园。在蓉港澳台及外籍适龄儿童入园视同户籍内儿童。根据《成都市教育局关于印发的成都市在蓉港澳台适龄少年儿童入学办法的通知》《成都市教育局关于印发的成都市在蓉外籍适龄少年儿童入学办法的通知》要求,按当年户籍内儿童要求办理入园。
③未按期交房的购房者子女入园。因疫情影响未按期交房的购房者子女入园,参照市教育局、市公安局、市住建局《关于妥善做好受疫情影响新建楼盘未能按期交房的购房子女就学工作的通知》要求,经公安分局出具相应证明后,按当年户籍儿童要求办理入园。
问
公办和普惠性民办幼儿园采取什么方式录取?
答
幼儿园审核通过人数未超过招生计划数的,直接录取符合条件的所有报名幼儿;审核通过人数超过招生计划数的,实行电脑随机录取(电脑摇号)。录取结束后,通过“成都龙泉教育”微信公众号及时发布补录公告,家长可结合自身情况,按照公告流程参加补录。已经录取的幼儿不得参加后面批次的招生,否则取消已录取资格。
问
公办幼儿园和普惠性民办幼儿园如何收费?
答
幼儿园的收费项目包括:保育教育费(简称保教费)、服务性收费项目(伙食费、校车接送费)、代收费项目(城乡居民基本医疗保险)。公办幼儿园保教费实行政府定价,按照成都市标准收取保教费。普惠性民办幼儿园保教费实行政府指导价,幼儿园根据办园条件、生均办学成本到区行政审批局和区教育局申报具体收费标准,经批准后公示执行。
来源∣整理自成都龙泉教育

更多招聘信息请点击“阅读原文”进入龙泉招聘网触屏版

