今日(10日)
赛迪顾问发布
2022园区高质量发展百强榜单
成都两个区上榜,分别是
成都高新技术产业开发区
成都经济技术开发区
其中,成都高新区位次和去年一样,排第7位;成都经开区今年较去年上升了3个位次,排第36位。
据了解,本次评价主要面向国家级高新区和国家级经开区两类园区。其中,截至2021年,国家级高新区共计169家(含苏州工业园区),国家级经开区共计230家。

据了解,我国园区经济正迈入新发展阶段。一方面,园区经济发展格局将从全面铺开迈向标杆引领,不同园区之间在产业吸附能力、产业承接能力、产业竞争能力等方面的差距将越来越大,呈现强者恒强的发展局面。
另一方面,园区经济发展内涵将从产业生态化衍生至服务生态化。从投资前服务转变为围绕企业投资、入规、上市等成长过程中一系列需求构建的全要素服务。从以经济部门为主导的“被动服务”转向全部门协同互动的“主动服务”。从工商税法等“标准化服务”转向具有产业属性的“定制服务”。
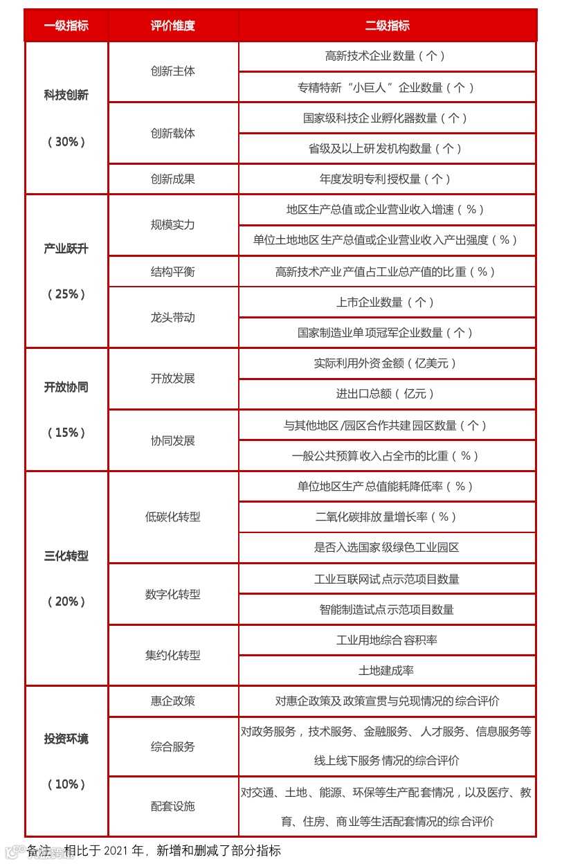
基于对园区高质量发展内涵的把握,以“创新、协调、绿色、开放、共享”新发展理念为引领,兼顾考虑指标的可获取性、可交叉对比性,2022园区高质量发展指标体系,共设置5个一级指标,24个二级指标,包含科技创新、产业跃升等,具体如下——
↑评价指标
2022赛迪百强区榜单
成都简阳市和彭州市上榜
让我们一起为TA们打Call~

更多招聘信息请点击“阅读原文”进入龙泉招聘网触屏版