近日,成都市新经济委公开发布
《公园城市示范区“十四五”新经济发展规划机会清单》
本批《清单》围绕
工业互联网、智慧物流、智慧农业、新能源汽车
智慧医疗、工业机器人、金融科技、新零售
数字文创、绿色氢能等10余个细分新赛道方向
共发布了107条机会信息
涉及总投资1872.28亿元
目前已完成投资达480亿元。
其中,涉及龙泉驿区共计5条
具体如下表:
▼

▲部分机会清单项目截图如上
1.洛带直播人才供应链基地
场景名称:洛带直播人才供应链基地
区(市)县:龙泉驿区
建设内容:有效整合七十二院等资源,打造KOL品牌直播产业园及人才培训供应链基地
建设主体:成都云裳仟企业管理有限公司
项目需求类别:人才需求
需求名称:管理/研发人才
需求内容:
专业要求:网络主播、播音主持、传媒相关的专业等;
资历要求:有电商直播带货或者淘宝达人相关工作经验优先等
能力要求:准确把握网红经济行业待挖掘的市场需求和趋势,更有效率地巩固或者拓展相应的战略性目标市场,寻求使用计算机、网络、通信等现代信息技术从事商务活动的技能人才
计划投资额(亿元):5.8
目前完成投资(亿元):0.023
状态:在建
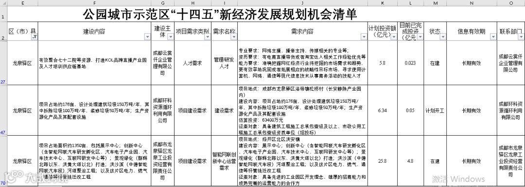
2.龙泉驿区150万吨/年建筑废弃物资源一体化示范场景
场景名称:龙泉驿区150万吨/年建筑废弃物资源一体化示范场景
区(市)县:龙泉驿区
建设内容:项目占地约176亩,设计处理建筑垃圾150万吨/年,其中拆除垃圾100万吨/年,装修垃圾50万吨/年;生产资源化产品及其配套设施
建设主体:成都环科资源循环利用有限公司
项目需求类别:项目建设需求
需求名称:建设需求
需求内容:
项目地点:成都市龙泉驿区洛带镇松桥村(长安静脉产业园内)
建设内容:项目占地约176亩,设计处理建筑垃圾150万吨/年,其中拆除垃圾100万吨/年,装修垃圾50万吨/年;生产资源化产品及其配套设施
估算投资:63400万元
征集对象:具备建筑工程施工总承包壹级及以上、市政公用工程施工总承包壹级资质单位(招投标)
计划投资额(亿元):6.34
目前已完成投资(亿元):0.05
状态:计划开工
往期精选:成都对日开放合作机会清单:涉及龙泉长安静脉产业园、沱江航运开发、航空、铁海领域等
3.智能网联创新中心

场景名称:智能网联创新中心
区(市)县:龙泉驿区
建设内容:项目占地面积约1350亩,包括展示中心;创新中心(含智能网联汽车研发孵化区、汽车电子产业园、汽车技术中心、互联网研发中心等);景观绿化(群辉北路以东、洪黄大道以北)打造;洪沙溪(中德智能网联汽车段)河道整治工程;以及该片区电力、燃气、通信等杆管线迁改工程
建设主体:成都市龙泉驿区龙泉工业投资经营有限责任公司
项目需求类别:项目建设需求
需求名称:智能网联创新中心运营需求
建设内容:
项目地点:经开区北区洪安镇
建设内容:展示中心;创新中心(含智能网联汽车研发孵化区、汽车电子产业园、汽车技术中心、互联网研发中心等);景观绿化(群辉北路以东、洪黄大道以北)打造;洪沙溪(中德智能网联汽车段)河道整治工程;以及该片区电力、燃气、通信等杆管线迁改工程
征集对象:具备先进的工业园区开发理念、雄厚的招商能力和成熟完善的运营能力的合作方。
计划投资额(亿元):25.8
目前已完成投资(亿元):4.8
状态: 在建
4.汽车智创活力港

场景名称:汽车智创活力港
区(市)县:龙泉驿区
建设内容:项目占地面积约153亩,分为A、B两个区,总建筑面积约35万㎡,配套停车位2168 个,规划布局科创研发、商旅酒店、品质公寓、策展会议等物业形态,聚焦汽车电子、人工智能、大数据、5G“四大领域”产业,打造科技创新孵化器、企业成长加速器“两大平台” 。
建设主体:成都经开产投资产运营有限公司
项目需求类别:项目建设需求
需求名称:汽车智创活力港运营需求
需求内容:
项目地点:成都市龙泉驿区车城西三路99号
建设内容:项目占地面积约153亩,分为A、B两个区,总建筑面积约35万㎡,配套停车位2168 个
建设进度:A区已完成工程建设,B区已完成90%工程建设
征集对象:汽车电子、人工智能、大数据、5G“四大领域”企业/产业"
计划投资额(亿元):12.5
目前已完成投资(亿元):10.5
状态:在建
往期精选:龙泉驿汽车智创活力港A区建成投运
5.国家环境保护机动车污染控制与模拟重点实验室(成都基地)

场景名称:国家环境保护机动车污染控制与模拟重点实验室(成都基地)
区(市)县:龙泉驿区
建设内容:该项目占地面积131亩,总建筑面积15.6万平方米,总投资17亿元,拟建设六中心一平台,建成后将促成国际知名汽车生产厂家研发机构入驻,同时将引进国际同行业高技术人才组成国际研究团队,推动成都基地成为具有全球影响力的高品质专业实验室。
建设主体:成都机动车环保技术有限公司
需求类别:人才需求
需求名称:管理/研发人才
需求内容:一、排放测试工程师
专业要求:内燃机、车辆工程、热能与动力工程、机械制造及其自动化、电气工程等相关专业
资历要求:
1、硕士及以上学历,学习优秀,内燃机、车辆工程、热能与动力工程、机械制造及其自动化、电气工程等相关专业,熟悉车辆、内燃机原理与构造;
2、英语4级以上,具有良好的听说读写能力,能正确理解相关专业文献;
3、具有较强的抗压性、动手能力、学习思考能力和良好的团队协作能力;
4、熟悉掌握办公软件的操作,如Word、Excel、PPT等;
5、能适应出差、加班、三班倒;
6、相关工作经验优先;
7、有C1驾驶证优先。
能力要求:
1、制订试验计划,并根据要求独立完成各类轻型/重型整车排放试验,包括蒸发排放、加油排放、常温排放、曲轴箱排放、RDE排放及耐久等,以及重型台架排放试验;
2、负责试验仪器设备检定、标定、操作与维护等日常管理工作;
3、参与试验室质量管理体系文件的建立、维护和保持;CNAS、CMA等外部审核工作;
4、管理所有试验设备并研究设备维护,改进,开发等工作;
5、试验过程及数据审核、编制试验报告,记录并整理试验原始记录提交归档;
6、学习掌握试验相关法规,如GB18352、17691等;
7、移动源排放领域的相关科研及技术支撑工作
招聘数量:6
计划投资额(亿元):17
目前已完成投资(亿元):4.04347
状态:续建
往期精选:中法成都生态园这个国家重点实验室建设进度
扫码查看更多清单详情
▼


更多招聘信息请点击“阅读原文”进入龙泉招聘网触屏版

