为了巩固来之不易的疫情防控成果,切实保障广大居民群众身体健康和生命安全,优化核酸采样服务,方便广大群众进行核酸检测,积极回应群众关切,8月17日起,龙泉驿区基层医疗机构核酸检测、便民核酸检测点位地址和时间有调整,请持续关注(如有变动,持续更新)。
龙泉驿区面向社会提供
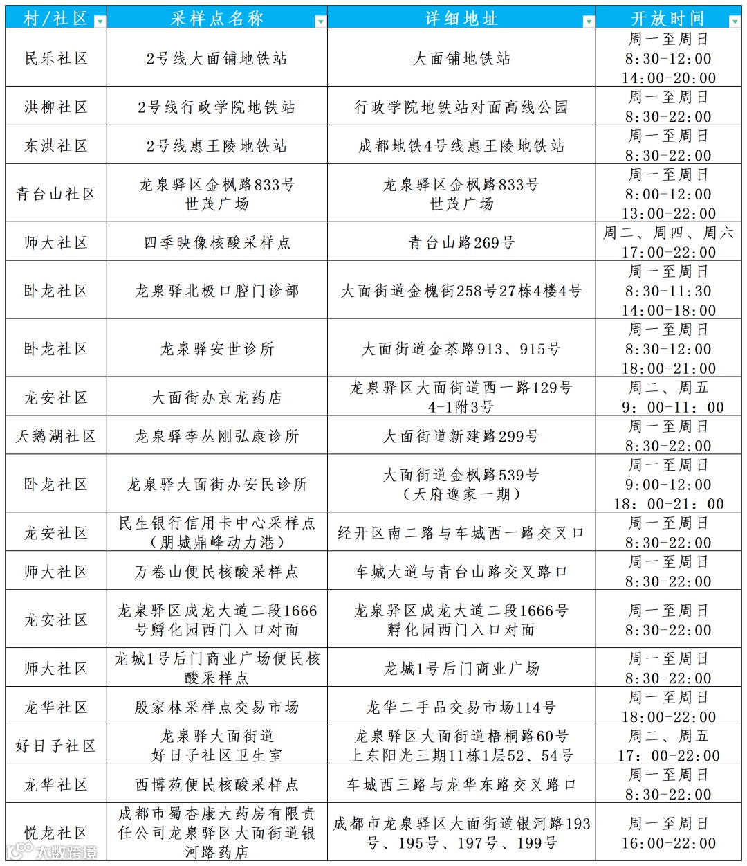
便民核酸检测点位
(点击图片,查看大图)
↓↓↓
24小时核酸检测采样点
“黄码”核酸检测采样点
基层医疗机构核酸检测采样点
“入川即检”核酸检测采样点
便民核酸检测采样点
龙泉街道
大面街道
十陵街道
同安街道
西河街道
柏合街道
东安街道
洛带镇
洪安镇
山泉镇

更多招聘信息请点击“阅读原文”进入龙泉招聘网触屏版

