“
#最新消息#
市发展改革委介绍,2023年市重大工程计划安排正式项目191项,其中科技产业类77项,社会民生类27项,生态文明建设类17项,城市基础设施类62项,城乡融合与乡村振兴类8项;另计划安排预备项目48项。
01
科技产业类(77项)
计划建成8项:华域汽车技术研发中心、药明生物全球创新生物药研发制药一体化中心、斯微生物mRNA疫苗生产线项目、商汤科技上海新一代人工智能计算与赋能平台项目、上海发那科智能工厂三期、ABB机器人超级工厂、中国核建上海科创园、中核集团上海总部园。
计划新开工8项:磁-惯性约束聚变能源系统关键物理技术项目、上海江丰临港基地电子专用材料产业化项目、中航凯迈红外探测器生产基地、大信·中信海直华东无人机总部基地、庄臣中国制造工厂新建项目、华谊合成气项目、上海陕煤研究院总部研发基地项目、北外滩核心区功能提升项目。
在建项目61项:上海硬X射线自由电子激光装置项目、国家海底长期科学观测系统、张江复旦国际创新中心、中芯国际12英寸芯片项目、联影医疗生产研发基地、金山乐高乐园等。
02
社会民生类(27项)
计划建成10项:上海理工大学军工路516号校区改扩建工程、上海电子信息职业技术学院四期、上海第二工业大学三期工程、上海第二工业大学金海路校区拓展工程、上海市第一人民医院眼科临床诊疗中心、仁济医院肝脏泌尿外科临床诊疗中心、上海市第六人民医院骨科临床诊疗中心、上海市中医医院嘉定院区、岳阳医院门诊综合楼改扩建工程、龙华医院浦东分院。
计划新开工2项:复旦大学附属中山医院国家医学中心建设项目、复旦大学附属眼耳鼻喉科医院浦江院区二期工程。
在建项目15项:五个新城三级综合性医院、上海交通大学医学院浦东校区、上海大学宝山校区扩建四期、上海市公共卫生临床中心应急医学中心、上海临床研究中心、上海大歌剧院等。
03
生态文明建设类(17项)
计划建成3项:竹园污水处理厂四期(竹园第一、第二污水处理厂提标改造、四期污水厂工程)、污水南干线改造工程、竹园-白龙港污水连通管工程。
计划新开工1项:白龙港污水处理调蓄工程(南线、厂内)。
在建项目13项:世博文化公园、淀山湖生态环境整治、白龙港污水处理厂扩建三期、泰和污水处理厂扩建、上海生物能源再利用三期、黄浦江苏州河两岸地区公共空间建设等。
04
城市基础设施类(62项)
计划建成5项:上海油气主干管网工程(崇明-五号沟天然气管道、沪苏天然气联络线、上海石化-闵行油库成品油管道、奉新门站及天然气出站管道工程)、华能石洞口第一电厂2×65万千瓦等容量煤电替代项目、G15公路嘉浏段扩建工程、杨高路改建工程、交通路金昌路新建改建工程。
计划新开工4项:G15公路嘉金段改建工程、S16蕰川高速新建工程、上海港罗泾港区集装箱码头改造一期工程、外环东段(华夏中路-龙东大道)改建工程。
在建项目53项:上海LNG站线扩建、浦东综合交通枢纽、沪渝蓉高铁上海段、上海示范区线、轨道交通12号线西延伸、漕宝路快速路、大芦线东延伸、重点河道和泵站、架空线入地和杆箱整治工程等。
05
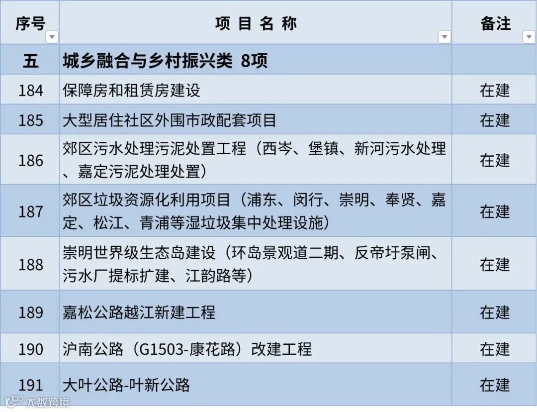
城乡融合与乡村振兴类(8项)
在建项目8项:保障房和租赁房建设、郊区污水处理污泥处置工程、郊区垃圾资源化利用项目、崇明世界级生态岛建设等。
06
预备项目(48项)
重大预备项目是指项目现阶段手续尚未齐全,待齐全后近期准备实施的项目
本文由【沪房新传播】团队整理
转载请声明出处
上海购房政策
点击图片了解详情
热盘推荐
识别二维码
进入“群”看房通道
案场销售会第一时间与您联系
媒体矩阵
觉得有用的话,记得“分享·收藏·点赞·在看”哦!













