“
#最新消息#
浦东·唐镇 2号线轨交新盘
【安联唐镇项目】
等待入市
最新效果图&设计方案发布
将供应至少1172套住宅
指导价70620元/㎡
识别二维码
进入“【安徽高速唐镇项目】”看房通道
案场销售会第一时间与您联系
01
基本信息
今年9月,上海第三批次土拍中,安徽高速以总价约504980万元,竞得浦东新区唐镇中心社区PDP0-0405单元C-05B-02地块,地块出让面积47140.2㎡,容积率2.5,溢价率9.4%,成交楼板价42849元/㎡,房地联动价70620元/㎡。
今年7月25日,华发股份旗下上海铧发创盛置业有限公司以44.89亿元的总价竞得浦东新区唐镇中心镇区PDP0-0405单元C-01B-09、C-01B-10、C-01B-13地块,溢价率9.36%,成交楼板价为40739元/㎡,房地产联动价为70620元/㎡。
安徽高速地块四至范围:东至佑仁路,南至银鼎路,西至允迪路,北至银樽路,与华发地块南北相邻,联动价相同,区域内此前入市销售的华侨城纯水岸项目售价同样都是70620元/㎡。
目前,设计方案已经公示,共拟建15栋17-18F小高层住宅,1栋23F保障房以及1-2F部分配套用房.
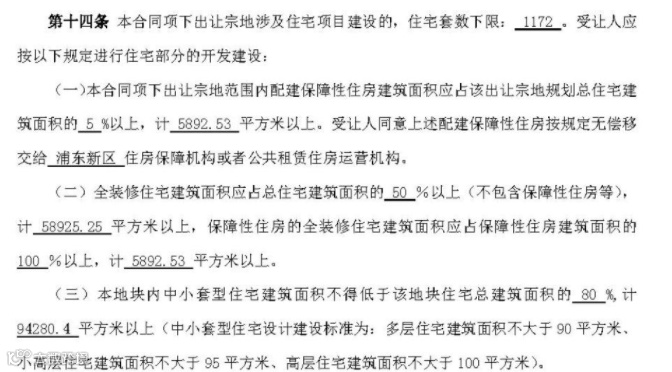
根据出让合同显示,项目容积率2. 5,限高80米,住宅套数下限1172套,需配建5%以上的保障性住房,要求全装修比例50%以上!
规划方案如下:
02
周边配套
交通方面:项目直线距离2号线唐镇地铁站仅约400米。自驾方面,可以通过项目北面新通车的龙东高架路,快速上到中环去往市区各大核心商圈,周边还有高科中路、华夏路等,去往浦东各节点都比较便捷。
商业方面:唐镇地铁上盖综合体阳光天地,商业体量约26万方。
教育方面:项目周边有东方幼儿园(诚礼部)、福山唐城外国语小学(培德校区)、民办启能东方外国语学校(十二年制)、民办更新学校(九年一贯制)、上海科技大学、复旦大学张江校区等。(新房不承诺对口学校,具体以实际为准)。
生态方面:周边有约60万㎡“龙东公园”(张家浜楔形绿地三期,在建),近20万㎡人工湖“龙东湖”,唐城绿地文化公园、金海湿地、华夏公园等。
本文由【沪房新传播】团队整理
转载请声明出处
上海购房政策
点击图片了解详情
热盘推荐
识别二维码
进入【安徽高速唐镇项目】看房通道
案场销售会第一时间与您联系
识别二维码
进入“群”看房通道
案场销售会第一时间与您联系
媒体矩阵
觉得有用的话,记得“分享·收藏·点赞·在看”哦!













