“
#最新消息#
最高人民法院对商品房消费者权利作出批复:
一边拿不到房,一边被银行催还贷。这几年的买房人,苦期房维权久矣。终于,千千万万业主等到了一则文件,让开发商瑟瑟发抖!
就在刚刚,最高人民法院对商品房消费者权利作出批复:
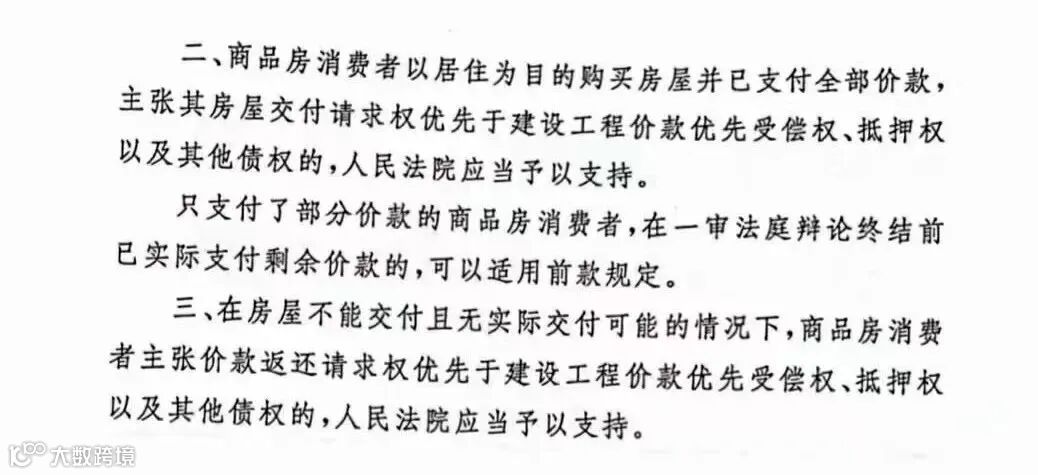
在房屋不能交付且无实际交付可能的情况下,商品房消费者主张价款返还,人民法院应当予以支持!并且,相关政策自2023年4月20日起施行!这一次,属于买房人的时代,终于来了!
4月20日,最高人民法院《关于商品房消费者权利保护问题的批复》正式施行,其中就人民法院在审理房地产开发企业因商品房已售逾期难交付引发的相关纠纷案件中涉及的商品房消费者权利保护问题,给出了三点原则:
一是建设工程价款优先受偿权、抵押权以及其他债权之间的权利顺位关系,按照《最高人民法院关于审理建设工程施工合同纠纷案件适用法律问题的解释(一)》第三十六条的规定处理。在《最高人民法院关于审理建设工程施工合同纠纷案件适用法律问题的解释(一)》第三十六条,承包人根据民法典第八百零七条规定享有的建设工程价款优先受偿权优于抵押权和其他债权。二是商品房消费者以居住为目的购买房屋并已支付全部价款,主张其房屋交付请求权优先于建设工程价款优先受偿权、抵押权以及其他债权的,人民法院应当予以支持。只支付了部分价款的商品房消费者,在一审法庭辩论终结前已实际支付剩余价款的,可以适用前款规定。三是在房屋不能交付且无实际交付可能的情况下,商品房消费者主张价款返还请求权优先于建设工程价款优先受偿权、抵押权以及其他债权的,人民法院应当予以支持。换句话说:
原来的烂尾房,如果业主要求退款,开发商还钱的时候只能作为一般债权,排在各种优先债权以后(比如建设工程优先权/银行抵押债权等)。
楼盘一清理,发现资不抵债,业主因为是最后拿钱的,结局可能是房子没了,钱也没拿到。
而如今,有了最高法印发的解释,购房者可以不要房子,参与楼盘清理分配的时候,直接排在前面,清偿率大大提高,解决了许多购房者燃眉之急。
总而言之,未来,购房者的权益是在银行和开发商股东之前的,这是最高法的解释。
据多位律师表示,相关权利均为新增,以前没有这样明确规定,抵押权等一直优先于其他债权。
而这其中有两点需要注意:
1、这种优先权是特指住房,不包括商业办公用房。
2、即使是贷款买房,实际上也是全款支付,也享受全款支付的待遇。(即享受退款)
这意味着,买房人再也不怕楼盘烂尾了!
以下为文件原件:
近几年,受三道红线制约,加上市场降温,新房销售遇冷,多家房企资金回笼困难,深陷债务危机,迎来至暗时刻,楼盘施工进度难以保证。
企业暴雷往往都是从小的债务违约开始,然后产生连锁反应,违约导致金融机构挤兑、股债双杀,现金流断流,最后是企业出售资产、裁员。
这期间,有人公开表决心,热火朝天保交楼;有人开始降价自救,打折促销、以价换量;有人选择躺平,默默无闻渡难关……但是,也有一大批房企未能撑住,倒在了春天来临之前!
开开心心买了房,不料楼盘竟然停工,业主们欲哭无泪。
如今这一条款执行,无论是对于市场还是购房者都是好事,银行加强了监督风险,房企需要更细致化的经营,而购房者则有了法律的保护。
本文由【沪房新传播】团队整理
转载请声明出处
上海购房政策
点击图片了解详情
热盘推荐
识别二维码
进入“群”看房通道
案场销售会第一时间与您联系
媒体矩阵
觉得有用的话,记得“分享·收藏·点赞·在看”哦!













