“
#最新消息#
01 上海限购政策
02 上海购房贷款政策
03 上海一手/二手房交易流程
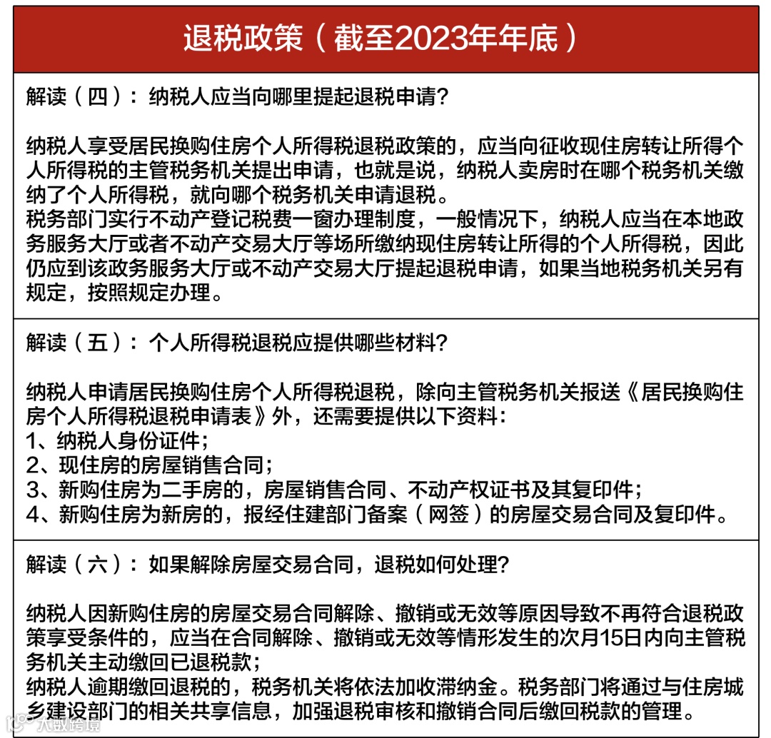
04 上海买房各税费明细
05 上海新房摇号积分制政策
06 上海新房摇号积分制常见问题
07 上海直系更名/赠予/继承政策
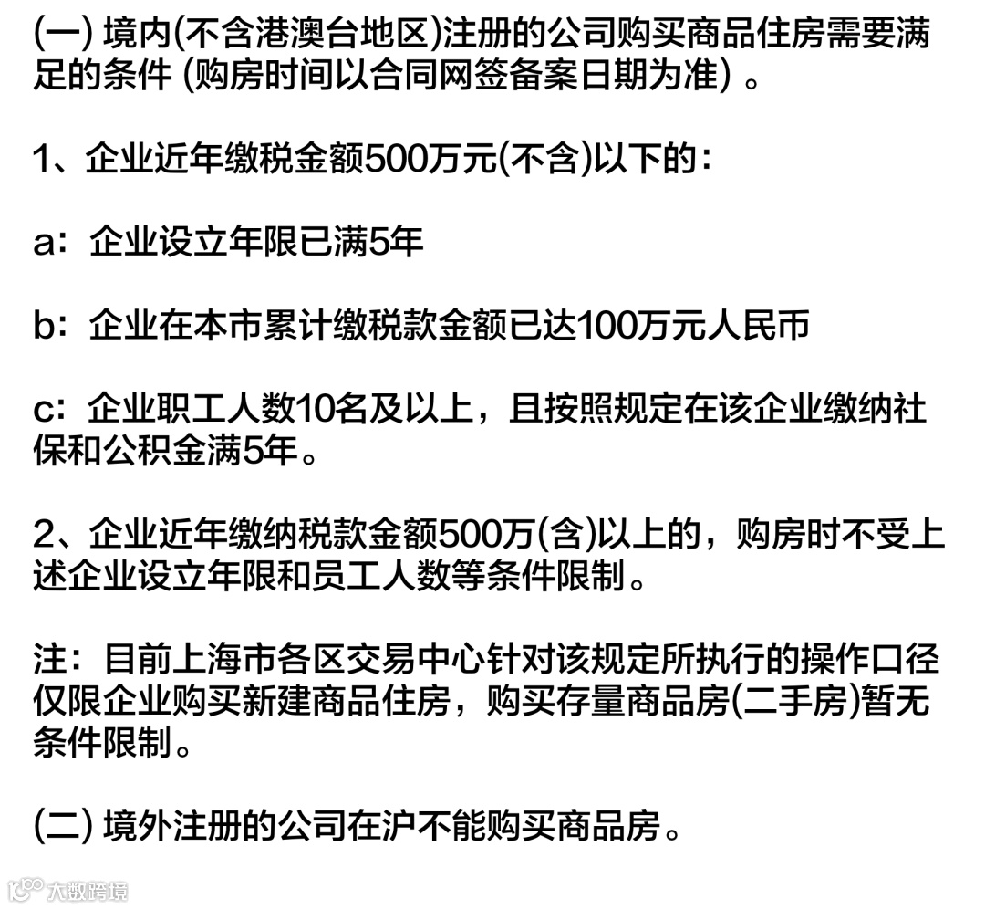
08 公司名义购房相关政策及交易税费
(注:5月公积金贷款有变已更新)
01
上海限购政策:
02
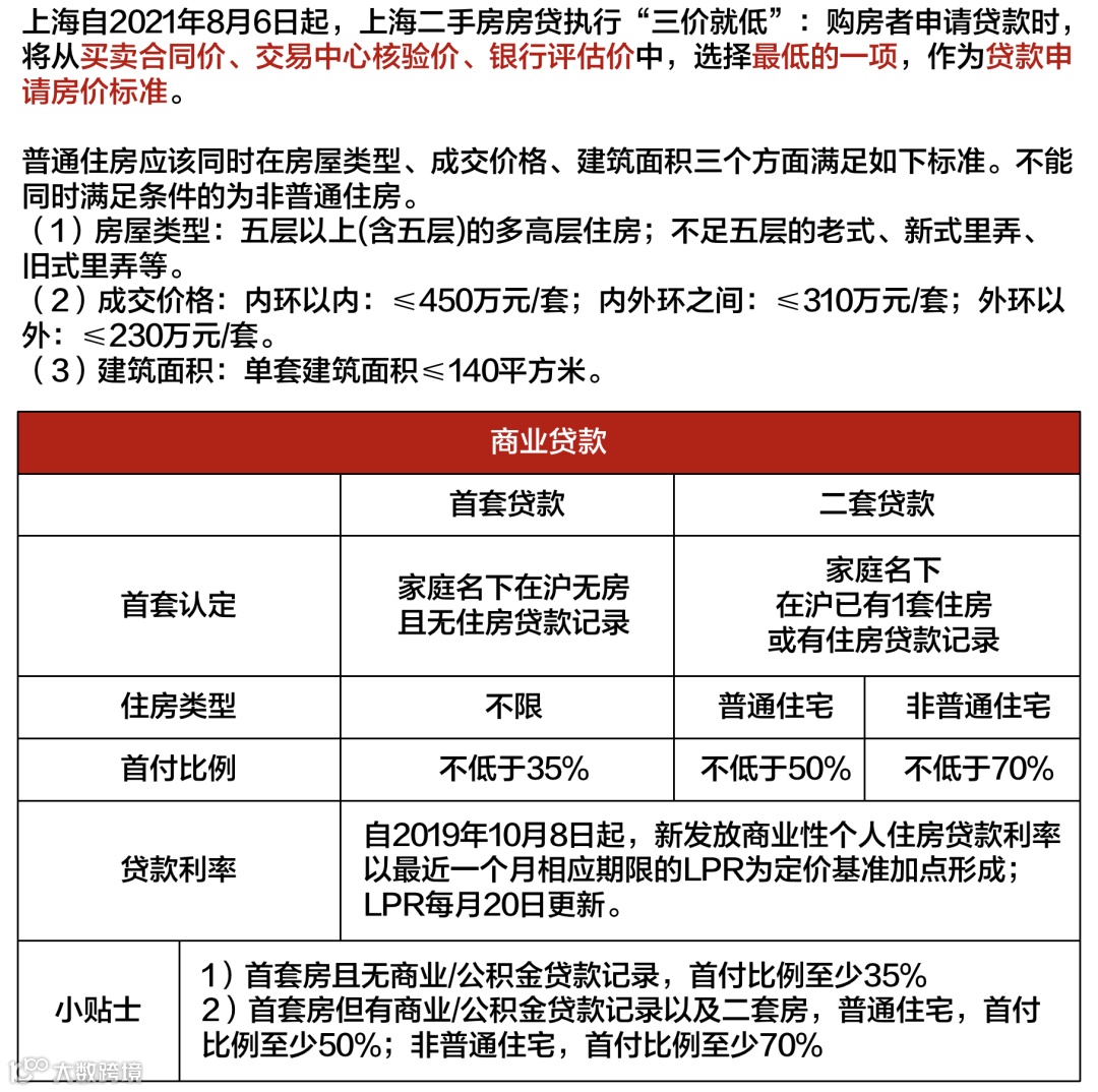
上海购房贷款政策:
公积金贷款:
首套房利率:
1-5年的公积金贷款年利率为2.6%。
5-30年的公积金贷款年利率为3.1%。
第二套房利率:
1-5年的公积金贷款年利率为3.025%。
5-30年的公积金贷款年利率为3.575%。
03
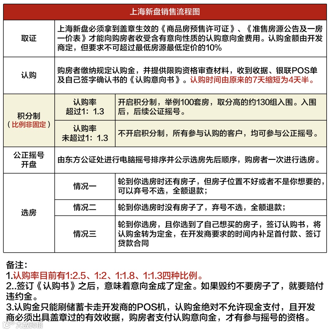
上海一手/二手房交易流程:
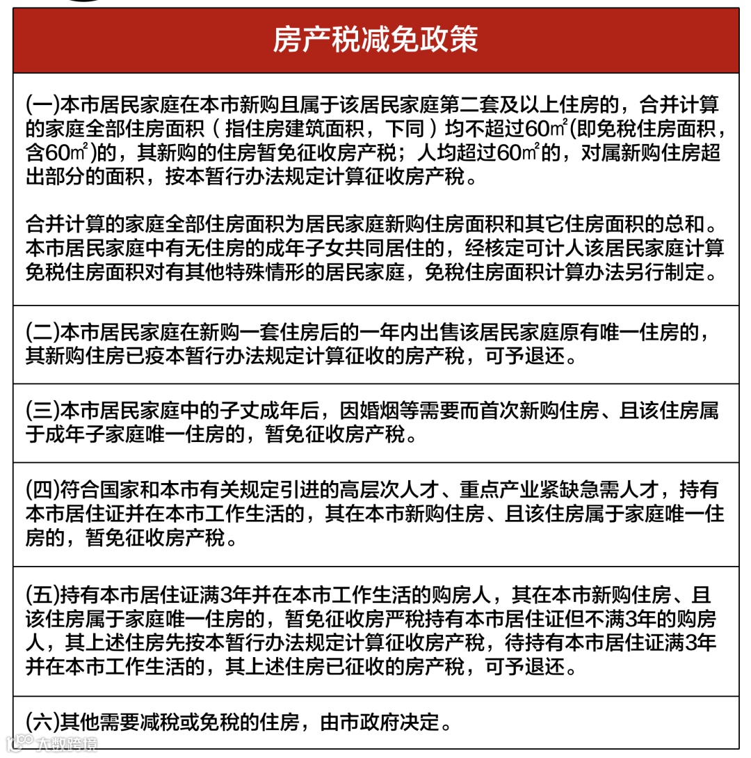
04
上海买房各税费明细:
2023年房产税:
合同价小于或等于88860 税率为0.4%。
合同价大于88860 税率为0.6%。
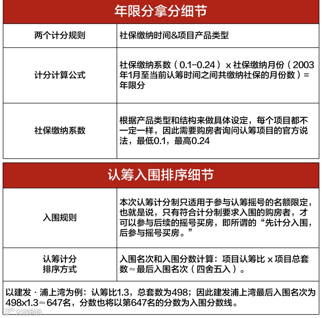
05
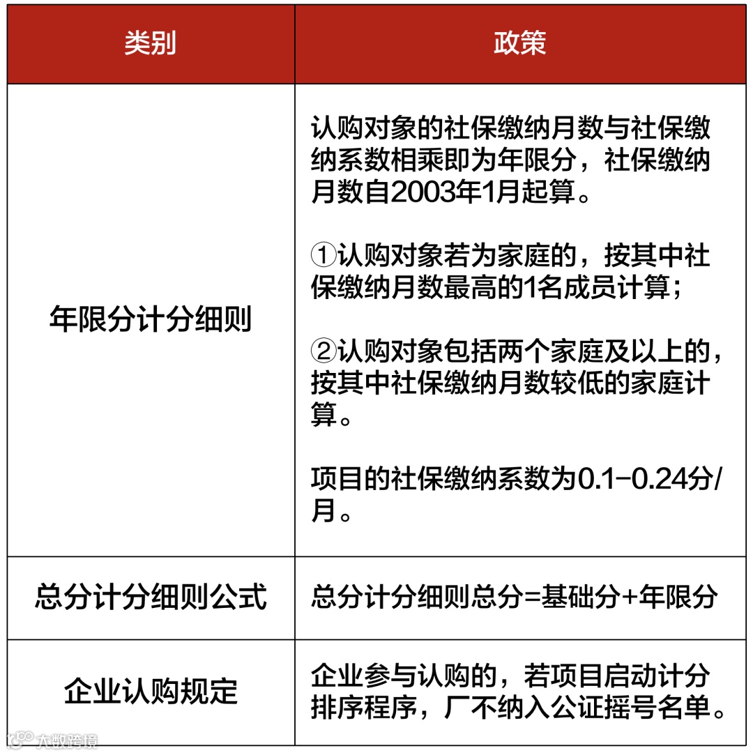
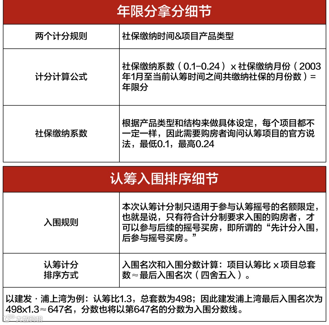
上海新房摇号积分制政策
06
上海新房摇号积分制常见问题:
07
上海直系更名/赠予/继承政策:
08
公司名义购房相关政策及交易税费:
本文由【沪房新传播】团队整理
转载请声明出处
上海购房政策
点击图片了解详情
热盘推荐
识别二维码
进入“群”看房通道
案场销售会第一时间与您联系
媒体矩阵
觉得有用的话,记得“分享·收藏·点赞·在看”哦!













