“
#最新消息#
浦东·唐镇 2号线轨交新盘
「安高·申宸院」等待入市
二期将推约99-143㎡3-4房
共计318套房源
上期7.06万元/㎡
识别二维码
进入“【安高·申宸院】”看房通道
案场销售会第一时间与您联系
01
基本信息
2022年9月,上海第三批次土拍中,安徽高速以总价约504980万元,竞得浦东新区唐镇中心社区PDP0-0405单元C-05B-02地块,地块出让面积47140.2㎡,容积率2.5,溢价率9.4%,成交楼板价42849元/㎡,房地联动价70620元/㎡。
安徽高速地块四至范围:东至佑仁路,南至银鼎路,西至允迪路,北至银樽路,与华发地块南北相邻,联动价相同,区域内此前入市销售的华侨城纯水岸项目售价同样都是70620元/㎡。
目前,设计方案已经公示,共拟建15栋17-18F小高层住宅,1栋23F保障房以及1-2F部分配套用房。
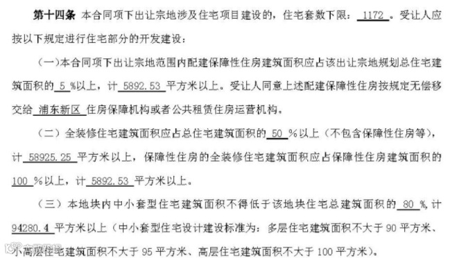
根据出让合同显示,项目容积率2. 5,限高80米,住宅套数下限1172套,需配建5%以上的保障性住房,要求全装修比例50%以上!
规划方案如下:
项目容积率约为2.5,无地上车位,全人车分流设计,部分楼栋底层架空,预计打造泛会所概念!
02
推售信息
据悉,安高·申宸院 二期将推约99-143m²3-4房,共计318套房源,上期均价7.06万/m²,预计将于10月底开启认购。
「二期推售楼栋户型分布」
二期全套户型图如下:
约99㎡3房2厅2卫
约99㎡3房2厅2卫
约143㎡3房2厅2卫
02
周边配套
自积分制新政后,唐镇新盘的热度有目共睹,因为这里不仅产业强,更是坐拥非常醇熟的生活氛围。
先来看看唐镇的位置,其位于上海东西中轴的中场位置,被张江、金桥、川沙三个主城副中心包围,承载着相关功能的外溢,地理位置得天独厚。
再来看看唐镇的定位。至2035年,唐镇提出打造成为国际一流的产城融合发展示范镇,在“金融+科技”的强势赋能间,唐镇作为金融科技应用示范城和核心技术创新城,对高端人口强大的吸附及焕新能力不言而喻。
科创方面,张江科学城扩区提质,规划面积由95平方公里扩大至约220平方公里。唐镇被纳入张江科学城,作为承接张江利好的桥头堡,将承载张江诸多的居住和产业扩能需求。
安高·申宸院,就位于唐镇核心区位,这里生活资源丰富且醇熟。
轨交方面,项目直线距唐镇站仅约300米,向东能直达浦东国际机场,向西能直达张江、花木、陆家嘴、人民广场等沪上知名商圈。
自驾出行,可选外环高速和龙东高架路、华夏高架可直达张江科学城、花木、陆家嘴等核心区。
商业方面:唐镇站周边有约26万方地铁上盖的阳光天地、约15万方的恒生万鹂商业广场,足够满足吃喝玩乐购等一站式需求。
教育方面:项目周边有东方幼儿园(诚礼部)、福山唐城外国语小学(培德校区)、民办启能东方外国语学校(十二年制)、民办更新学校(九年一贯制)、上海科技大学、复旦大学张江校区等。(新房不承诺对口学校,具体以实际为准)
生态方面:周边有约60万㎡“龙东公园”(张家浜楔形绿地三期,在建),近20万㎡人工湖“龙东湖”,唐城绿地文化公园、金海湿地、华夏公园等。
识别二维码
进入“【安高·申宸院】”看房通道
案场销售会第一时间与您联系
本文由【沪房新传播】团队创作
转载请声明出处
上海购房政策
点击图片了解详情
热盘推荐
识别二维码
进入“【安高·申宸院】”看房通道
案场销售会第一时间与您联系
识别二维码
进入“群”看房通道
案场销售会第一时间与您联系
媒体矩阵
觉得有用的话,记得“分享·收藏·点赞·在看”哦!













