“
#最新消息#
普陀 长风社区
13号线大渡河路站约400米
宸嘉发展纯新盘
预计案名为【宸嘉100】
住宅部分为【嘉佰道】商业街区为【嘉佰汇】
主力户型面积段约100㎡-260㎡-360㎡461套房源
展厅即将接待 预计4月左右一次性上市
得房率:360㎡约82% 260㎡约80% 100㎡约73%左右
车位配比:1.45 全人车分流
层高:小户型层高约3.15米 大户型3.6米(超越了凯旋门、鸿印里、绿城外滩兰庭等一众市区豪宅)
交付时间:2026-6月份
物业费:11.8元
产品细节:不配阳台移门,直接地砖铺到阳台,全落地窗 ,客厅平移窗;大堂不配备功能区,绿化会直接铺到大堂;客厅平移窗,装修标准极高,目前在考虑是否配备嘉格纳;会所1F和地下1F双层,配备两种类型会所
识别二维码
进入“【长风嘉佰道】”看房通道
案场销售会第一时间与您联系
01
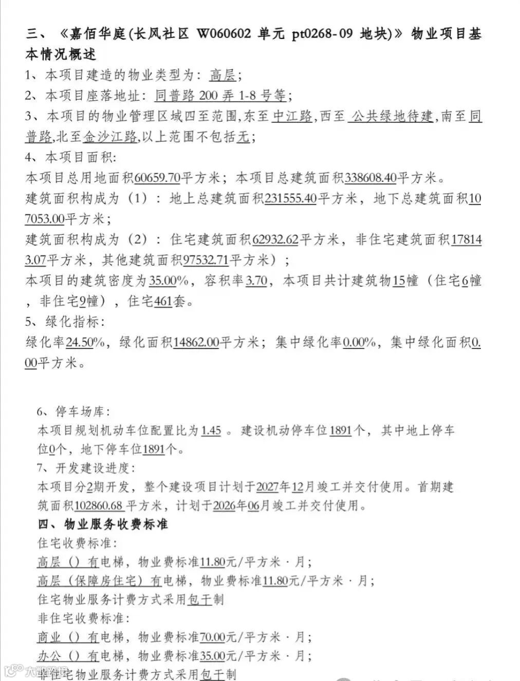
基本信息
去年9月,宸嘉发展以底价637000万元竞得普陀区长风社区W060602单元PT0268-09地块,容积率3.7,房地联动价98000元/㎡。
地块具体信息如下:
四至范围:东至中江路,南至同普路,西至规划公共绿地,北至金沙江路
用地性质:办公楼,普通商品房
容积率:3.7出让面积:60659.7㎡
成交总价:637000万元
溢价率:0%
竞得人:宸嘉发展房地联动价:98000元/㎡
从地块性质看,这是一幅商务办公和三类住宅组团混合用地。地上计容总建筑面积约224442平方米,其中社区级公共服务设施建筑面积不小于10870平方米,商务办公建筑面积不小于149501平方米,住宅建筑面积不大于64071平方米。(以审定的方案为准)
商务办公、住宅建筑比例:扣除社区级公共服务设施建筑面积后,住宅建筑面积不大于30%,商务办公建筑面积不小于70%。
建筑高度控制:不大于100米。
地块内须配置社区级公共服务设施建筑面积10870平方米,其中包括建筑面积不小于500平方米的生鲜超市、不小于1000平方米的社区文化、不小于1000平方米的社区体育各1处。针对住宅,未来至少要供应607套住宅,保障房5%,均带装修交付。
另根据出让条件,中小套型不低于60%,意味着可能会有比较大比例的千万级3房。
整个示范区包含了社区大堂-样板间-下沉庭院-会所,四个功能区域,大致分布如下:
宸嘉把示范区大堂的位置设在了社区的正南端,也就是早前官宣设计方案里的1#楼与2#楼之间;
进入小区,看到的就是下图的场景:
从大门到大堂之间,两侧设置了各色拟态跳泉和跌水,而跨越大堂进入小区内部,后场依然有大面积的镜面水。
东侧的2#楼,这里将作为实体样板间在销售时对各位购房者开放:
除了四处可见的水景,方案中的另一大亮点,就是东侧靠近中江路的下沉庭院+会所,我们可以看到,宸嘉项目也是配备了泳池+健身房的。
这个泳池还分室内+室外,室外部分挨着下沉庭院的水景跌瀑:
在配套方面,项目就在国浩长风汇都东侧,周边的生活气息浓厚,非常舒适。
项目从效果图来看,无论是建筑还是小区环境配套都非常有品质。
项目户型图
住宅产品为面积约100-360㎡的3-5房,从目前流出的户型图来看,大多数数户型都是大面宽,南北通透的方正户型,功能间分布合理,整体居住舒适度很高。
宸嘉长风项目预计一季度就能入市,9.8万元/㎡的均价相对于区域二手房来说,性价比算是非常高了。
02
周边配套
长风工业区原貌
长风生态商务区(这个名称听起来都有种古早的味道)的前身是工业区,被称为上海的“鲁尔工业区”,也曾厂房破败,污水横流、脏乱不堪。
据说早年仅木渎港的污染物排放量就占了苏州河排污总量的75%以上!
长风生态商务区规划图
自2003年起,长风开始启动生态转型,确定“生态商务区”的整体定位,成为了上海市首批重点推进的现代服务业集聚区之一。整体开发时间比真如城市副中心(1994年规划,2007年启动)还要早!
长风生态商务区实景
商务区将厂房全部拆除磨平,重新做整体规划设计,整体开发土地面积3300多亩,总建筑面积约290万㎡。
区域不仅划分了商贸和会展、商业娱乐和文化创意、金融服务和高新科技服务“四大板块”,还有一个工业文化公园和十个特色文化艺术博物馆、展示馆。
20年的时间仿佛弹指一挥间,如今的长风生态商务区,与此前的“工业遗址”早已判若云泥。已然成为普陀区最生态、最优雅洋气、最具生活品质,且各方面无明显短板的“天花板”区域之一。
区位优势不用说了,内中环之间,金沙江路以南、苏州河以北,一路之隔是中山公园,一河之隔是长宁天山虹桥商务区。距离人广也不过7.62km,自驾通勤到陆家嘴只需半小时左右。
15号线长风公园站
区域内13、15号线两条地铁纵横贯穿,13号线向东连接南京西路、新天地等核心商区,向西连接前湾。15号串联上海西站和南站,向北可抵规划中的桃浦智创城和南大智慧城。两条线人流不大,乘坐舒适度也较高。
背靠长风公园和苏州河,绿化覆盖面积高达50%。其中长风公园占地36.4万㎡,拥有浦西最大的湖面银锄湖,曾经的上海最高人造山—铁臂山(已被世博文化公园双子山超越),以及上海市区唯二的水族馆。
2.7公里滨水绿带形成连续的景观长廊、亲水平台、景观灯光组成的文化生态景观,由四大公园组成的“半马苏河公园”,已经成为长风乃至全上海苏河景观的一大亮点。
区域内部商场总体量已经超25万方。娱乐氛围也很浓厚,长风大悦城、主场ESP、桃园π、国盛购物中心等各具特色.
这里的商业吸引的不仅是长风的居民,还有西上海的年轻人。晚上年轻人在这里聚集,非常热闹,周六日大悦城的溜冰场、攀岩馆、乐高中心等更是娃满为患。
中长风游艇游船馆、上海商标火花收藏馆、上海长风视觉艺术馆、成龙电影艺术馆等“一园十馆”已建成。
还有苏州河岸最大游艇码头,游艇泊位达51个,苏州河水上游览线路可直达外白渡桥。
长风生态商务区内虽然虽然没有大型综合医院,但拥有普陀区唯2的三甲医院之一——上海儿童医院,也是浦西最大的儿童医院。
学校方面,华师大四附中不仅接收普陀最好的小学——华师大一附小的生源,而且已经升级为九年一贯制教学,教学水平稳定优质。
长风生态商务区内,几乎看不到很老的房子,是次新准豪宅聚集地,中海紫御豪庭、沁和园、雅戈尔长风8号、长风汇都等是普陀区高品质住宅代表。
目前这些住宅的二手房价高达12-15万元/㎡左右,加上几个项目的产品面积较大,想要入住长风生态商务区,预算要达到1500-4000万左右。
本文由【沪房新传播】团队创作
转载请声明出处
上海购房政策
点击图片了解详情
热盘推荐
识别二维码
进入“【长风嘉佰道】”看房通道
案场销售会第一时间与您联系
识别二维码
进入“群”看房通道
案场销售会第一时间与您联系
媒体矩阵
觉得有用的话,记得“分享·收藏·点赞·在看”哦!













