
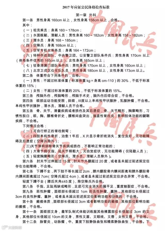
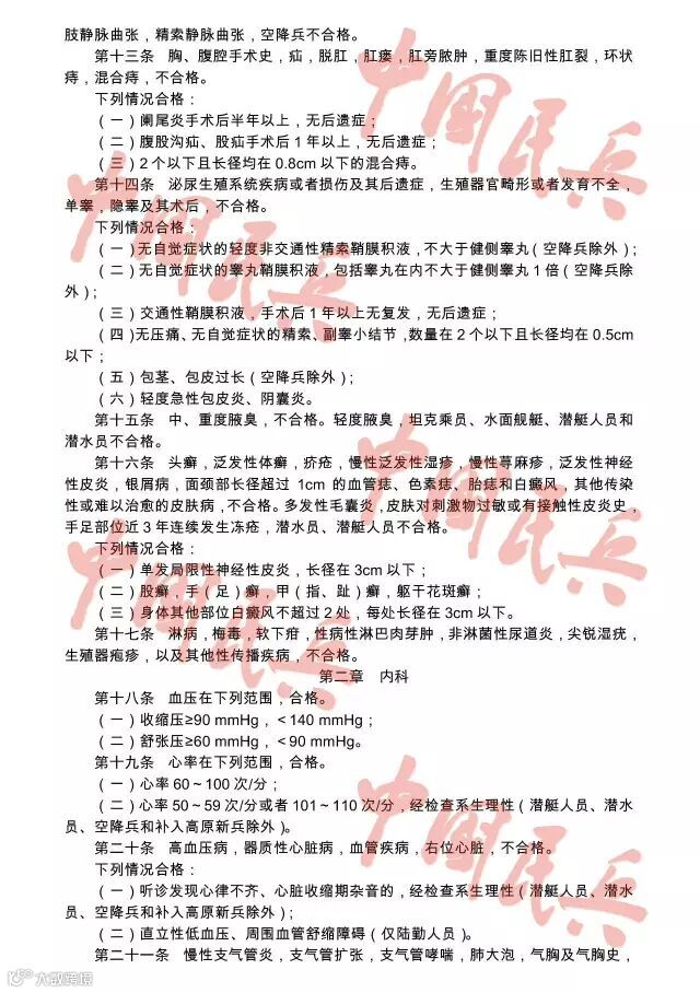
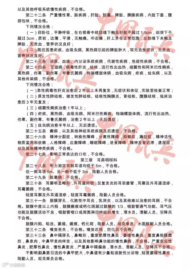
来源|新华社


“征兵体检”给当今青年健康敲警钟
青少年是祖国的未来,民族的希望。
今天,军人要有灵魂、有本事、有血性、有品德。未来战场不需要弱不禁风的“小鲜肉”,而需要敢打必胜、体魄强健的铮铮硬汉,只有他们才能履行使命、保家卫国。
各地征兵体检工作渐入尾声。然而,关于征兵体检所引发的思考却不应随体检工作结束而结束,这是一个应引起全民关注的沉重话题。
今年征兵体检的淘汰率“爆表”啦!

在今年征兵体检中,各地上站体检人数较往年均有增加,但体检的“不合格率”却高得对不起观众。据了解,某市体检淘汰率竟然高达56.9%,着实令人咋舌。
眼看着十八九岁的大小伙子一串串折在了体检关上,不得不引发我们的深思。问题出在哪里呢?这一期我们就围绕征兵体检淘汰率偏高问题来找“病根”。

今年征兵体检几大问题:
某地级市体检数据显示,主要有以下问题:
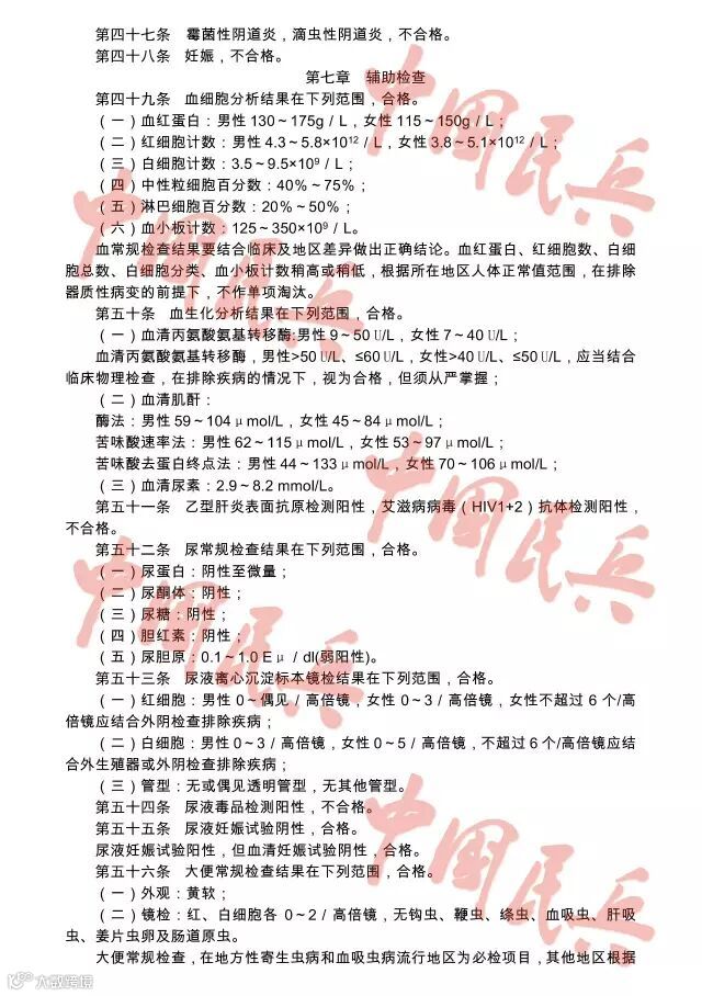
血检、尿检不合格
转氨酶过高占不合格人数的17%,血小板积压、尿酸、尿酮超标占不合格人数的28%,主要是肝胆肾功能受损、脂肪肝等。有专家认为原因是饮水少或长期饮用汽水、可乐、含甜蜜素等化工产品的饮料,食用含酒饮品、火锅、膨化食品等引起,饮酒过度,熬夜过度。
肝胆肾出现问题,比如非病毒性肝炎转氨酶超标,虽然不是传染病,不影响其他战友,但在高强度训练工作下,会加快肝脏损伤,甚至导致急性肝昏迷和其他并发症。
建议适龄青年减少碳酸饮料、不洁外卖和膨化食品食用量。

视力不合格
占不合格人数的46%,双目视力低于4.6的占三分之二,散光、斜视占三分之一,原因是不懂卫生用眼,疲劳用眼和长时间看手机。
视力不合格,上战场就打不准敌人,甚至成为敌人的靶子。
建议减少对手机等电子产品的依赖,养成卫生用眼习惯。

体重不合格
占不合格人数的20%。虽然体重有所放宽,但超重青年有增无减,主要原因是生活不规律、饮食不科学、锻炼不积极、肥胖带来的高血脂、高血压等并发症也相应增加。
身体肥胖的人也不能当兵,青年一入伍便扛起了卫国重担,军人要执行任务,翻不了高墙,跑不了步,扛不起武器,耐不了奔袭,如何打胜仗?
建议控制饮食,加强锻炼,养成健康生活习惯。

心脏、血压不合格
占不合格人数的13%,心律不齐,早搏,RT波改变的心脏供血不足,血压高,多由熬夜、运动不科学、心理素质差等引起。
隐性心脏病,高血压等病症,都难以胜任极限军事活动,
建议提前体检,早期介入对症治疗。

文身不合格
面颈部文身,着军队制式体能训练服其他裸露部位长径超过3cm的文身,其他部位长径超过10cm的文身,男性文眉、文眼线、文唇,女性文唇,不合格。
文身影响我军军容仪表,在战场负伤时难以迅速判定伤情和快速包扎缝合。
建议对青少年进行早教,防止盲目崇拜造成一生后悔,对已经文身的、面积不大的、不暴露于衣外的,可进行美容除痕。

耳鼻喉炎症不合格
主要病症有中耳炎,鼻炎(外鼻道炎、蝶窦炎、上额窦炎、筛窦炎等),半失音性咽喉炎,占不合格人数的7%,主要原因为感冒或耳道进水感染没有引起重视,没有治愈引发慢性炎症,从而久治不愈。
建议应征前一年进行抗生素药物根治。

腋臭、平底足不合格
占不合格人数的3%,此症为遗传性疾病。
腋臭等难以适应集体生活,或在作战中易暴露目标。
建议越早纠治效果越好,等到应征体检时为时已晚。

心理测试不合格
占不合格人数的1.6%,多为抑郁症、自闭症、双重性格症、强迫症和狂躁症,该心理问题大多很隐蔽,家人亲属习以为常或不以为然,通过电脑测试时会科学准确的暴露出来。
建议提前测试和看心理医生,进行心理干涉治疗。

地区病不合格
占不合格人数的3.4%,如大骨节病,足髁外翻,肘外翻,曲膝下蹲不到45度,结石牙,肝胆肾结石等,主要原因是当地水质不合格,长期饮用硬质水引起。









