“
#最新消息#
上海2024年豪宅新盘待入市97个!
其中黄浦区最多
待入市豪宅新盘20个
上海2024年豪宅新盘待入市97个!其中黄浦区zui多,待入市豪宅新盘20个,静安和浦东位居第二,各有16个待入市豪宅新盘。
01
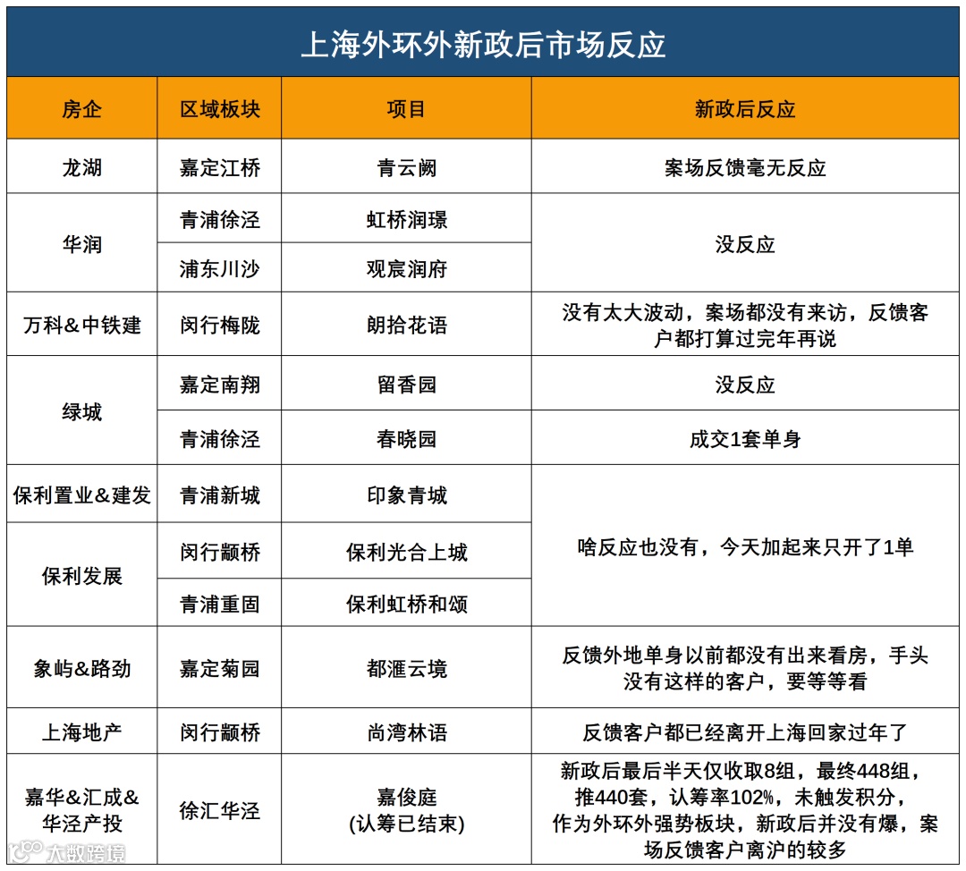
新政后楼市反馈
据有关消息,新政后各开发商案场反馈,上海外环外放开限购对于部分新房的刺激作用,并不大。更多反馈是没有太大波动,非沪籍的单身客户基本都毫无反应。
临近年关,上海外环外解除限购的大招,打了一个市场一个措手不及;
受春节的影响,节假日前后的市场都比较冷淡,加上政策发布的十分突然,即使有需求的客户,可能也没有做好准备。
类似于上表中的都滙云境项目,更大遗憾是前期蓄客的时候,直接把外地单身排除在外,手上压根就没有此类客群,只能等有需求的购房者主动找上门。
不同于之前青浦、奉贤条条框框的微调;此次政策利好的范围很大,惠及人群约100万;但是具体效果还要到节后有反馈;
不过可以肯定的是,外环外各大板块之间的冷热分化将会逐渐加剧,近郊板块,类似于唐镇、莘庄、南翔等,会有一波不错的热度;
郊外环,青浦重固、白鹤,奉贤庄行、白鹤等,将会持续遇冷。
02
1月份二手房成交环比下跌
据统计,上海1月二手总网签量16412套,环比12月的16996套,下降了约3.4%;
日均成交约529套,也是下跌的;但是总网签量至少在1.6万套以上,这其中12.14新政占了很大功劳。
关于接下来的2月,基本已经定调,昨天的二手网签数据只有302套,加上春节将近小半个月的影响,成交量或许没有最差只有更差。
03
新政效果
持保守态度
不管是新房,还是二手房,新政的刺激效果是否有效还要等到3月见分晓;但对于今年的楼市,个人依旧持保守态度。
据克而瑞数据显示,1月,TOP100房企仅实现销售操盘金额2350.6亿元,同比降低34.2%,环比降低47.9%,单月业绩规模创近年新低。
1月的各大城市,环比/同比成交量均下跌;
一线城市的环比下跌16.23%,同比下跌4.27%。
今年依旧会很难,其本质的问题还是信心和预期。
从2022年开始,人口就开始负增长模式,基本盘减少;
即使经济在稳步增长,总体的购房需求是降低的,房地产行业也就没有了上涨的预期。更何况在当下的经济环境,无论是有钱的还是没钱的,信心都不是很足;
经历了20年高速发展的楼市,想在转折期内,花1-2年实现企稳,不切实际,也不符合老百姓追涨杀跌的本性。
2024沪房新传播助力新房置业
推出9大免费服务,详情可添加选房师微信咨询!
咨询9大免费服务,口令“购房无忧”
本文由【沪房新传播】团队整理
转载请声明出处
上海购房政策
点击图片了解详情
热盘推荐
识别二维码
进入“群”看房通道
案场销售会第一时间与您联系
媒体矩阵
觉得有用的话,记得“分享·收藏·点赞·在看”哦!













