“最新消息
嘉定·南翔 全新盘
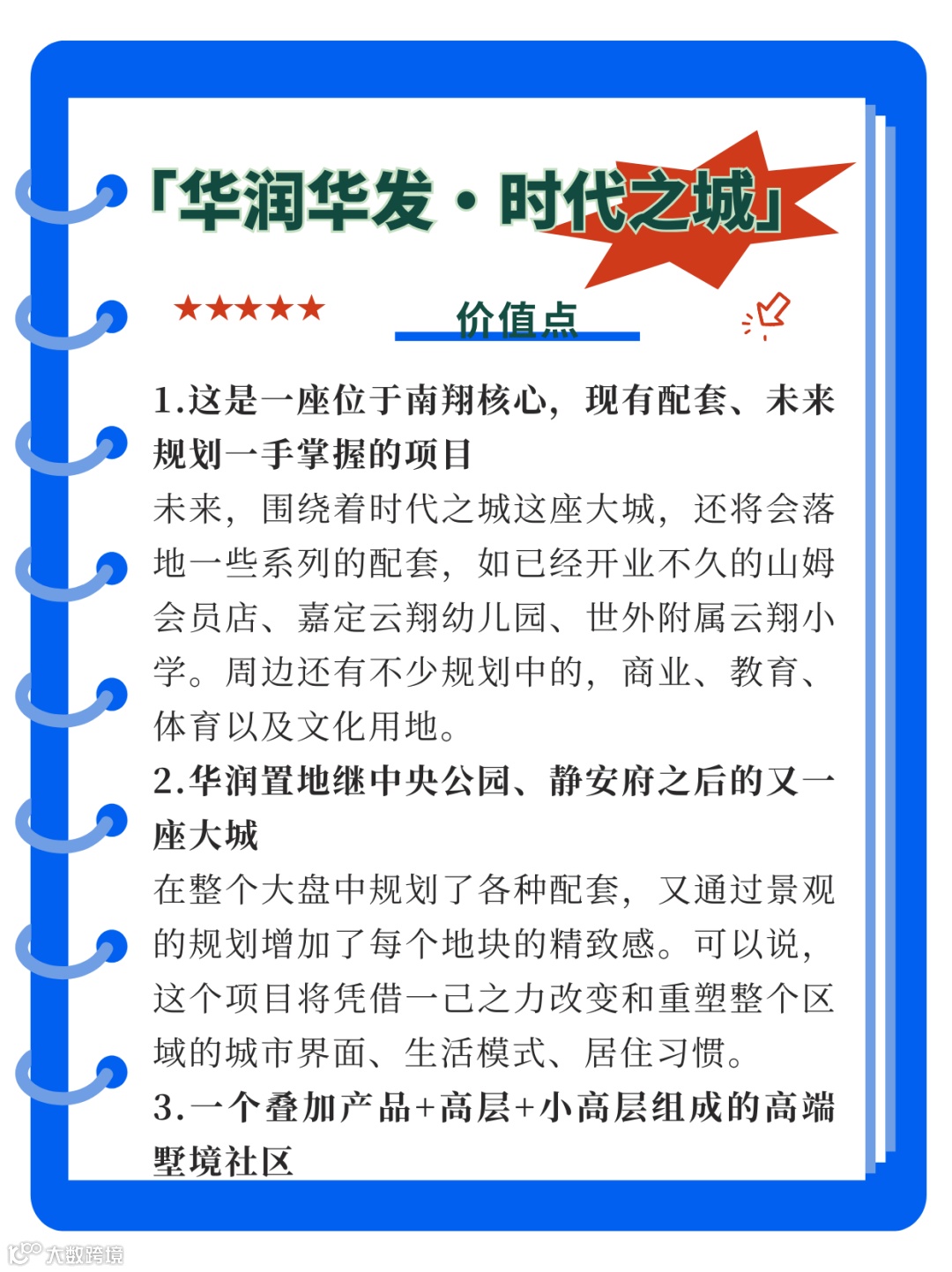
「华润&华发时代之城」
首期将推约89-168㎡高层&叠墅
而且已公示
即将开启认购!
推出建面约89-170㎡高层&叠墅
线上接待预约中!!
每日沪房网签快报丨展开动画
项目推荐 · 理由
项目推荐理由丨展开动画
内容提要:
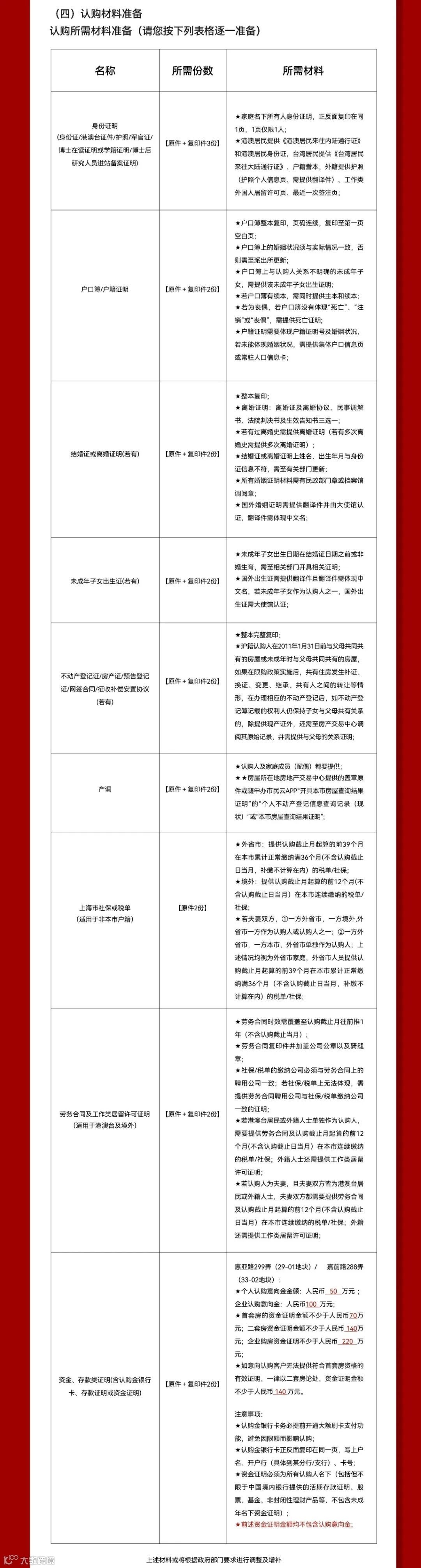
*01.基本信息
*02.推售信息——一房一价表、时代之城认购提示
*03.周边配套
2023年12月15日,华润&华发联合体以总价891445万元成交嘉定区南翔镇JDC2-0202单元29-01、31-02、32-01、33-02地块,地块出让面积125339.87㎡,容积率29-01:2.4、31-02:2.4、32-01:2.2、33-02:2.4 。溢价率5.32%,楼板价30015元/㎡,房地联动价58500元/㎡。
项目四至范围:东至鹤槎路、南至嘉前路-嘉宁路、西至惠亚路-安惠路、北至嘉程路。
根据项目规划设计方案显示,项目拟建38幢5-26F住宅产品,共计2871套。
整个项目约30万方,由4个纯住宅地块组成,构成了一座以低密大城及互动街区为载体的国际生活大城。
整座大城在地块内部塑造了两条景观轴线:一条是约300米的连续花园轴;一条是约600米的日常漫步街区;
建筑方面,美学立面质感十足
高层/小高层立面采用极简线条垂直一体化设计,局部甄选天青色铝板和超大面玻璃开窗(LOW-E玻璃),彰显澄澈简约、时尚前卫的建筑气质;顶部具有昭示感的塔冠,成就璀璨夺目的城市天际线。
时代之城高层建筑效果图
叠墅立面则采用经典三段式设计,以传统经典演绎现代时尚,部分采用天青色釉面陶板,同样融合大面玻璃开窗(LOW-E玻璃),可更大程度的为业主带来宽绰视野,体验摩登生活。
时代之城叠墅建筑效果图
景观方面,大师级别的设计团队
约30万方墅境美学社区内,项目规划九重归家礼序,从酒店式落客-迎宾式花园-摩登式会所-下沉式庭院-空中式庭院-主题式景观-架空式场景-精装式大堂-低密式住品,其中包含丰富多样的全龄化生活场景,如屋顶花园、下沉吧台、精装大堂、架空层等功能一应俱全,可满足全家人的生活志趣。
时代之城街区效果图
最令人惊艳的当属,项目还配置了约2500平的奢华会所。这里集健身、游泳、瑜伽、私宴、空中花园等于一体,可以为城市精英带来一次质感生活的全然焕新与高端享受。
时代之城会所效果图
这些丰富的生活场景,则由两条景观轴线串联:一条是约300米的连续花园轴;一条是约600米的日常漫步街区。
与此同时,项目在街角处还打造了多个口袋公园!
社区内部景观街区示意图,仅供参考
社区与街道融合和延伸示意图,仅供参考
居于此,推窗即是直击心灵深处的绿意美景,下楼即达治愈繁忙世界的漫步空间!理想生活莫过于此。
时代之城街区效果图
因而,无论是地段还是产品本身,「时代之城」营造的“宜居”属性和高级感,都远超同价位其他竞品!
6月19日期待已久的南翔时代之城项目终于在上海嘉定凯悦酒店迎来了盛大的开盘仪式,首批次开盘去化95%,红动嘉定楼市!如今二期已公示,推106-169㎡精装高层&叠墅!项目主推建面约89-135㎡墅区高层/小高层、建面约132-170㎡精装叠墅,均价约57938元/平米,其中高层均价约54000元/平米!
「时代之城 首批次落位图」
首开各户型套数配比
89㎡98套➕107㎡49套
108㎡68套➕133㎡34套
132-170㎡叠加55套
全套户型图发布&样板房实拍:
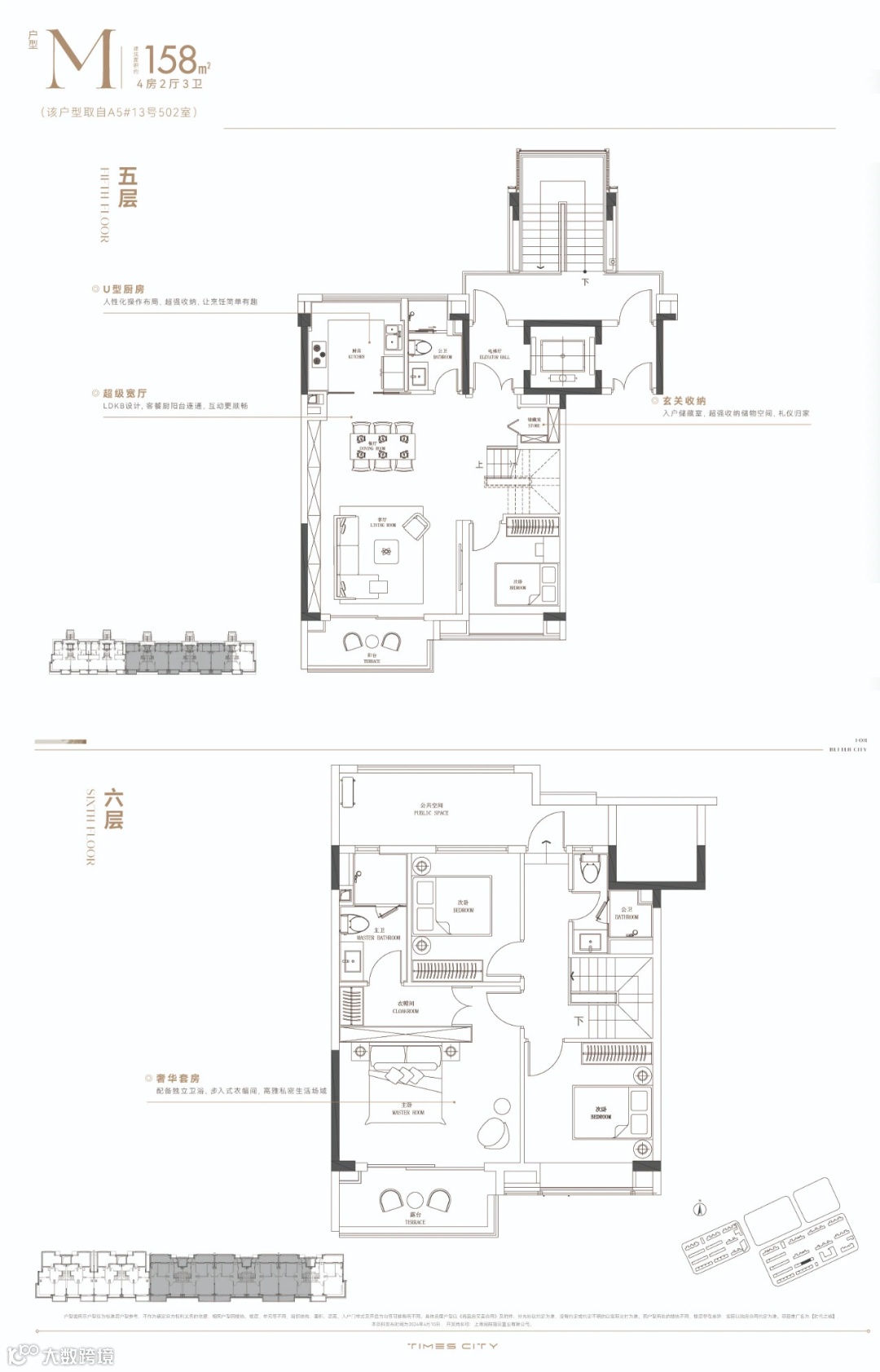
华润置地时代之城高层产品将百平上下的改善户型做出了轻奢级的居住体验,把约133㎡的改善四房做出了豪宅的尺度感。无论是收纳还是功能,都比同面积段产品更优越。
约89、108㎡三房、约133㎡四房户型的S墙设计利用空间错位放置冰箱,腾出了将近一个平方的厨房空间,可以多容纳一人进行操作,更是多出了将近4个24寸行李箱的收纳空间。 约89㎡三房一卫户型彻底三分离式卫生间设计,赋予主卫同时进行洗漱、沐浴、如厕三个功能,弥补了只有一个卫生间的遗憾。 约133㎡四房主卧270°景观飘窗,让窗外自然之景延伸进房间。 |
样板间实拍
建面约89-133㎡墅区高层/小高层户型
「约89㎡ 3房2厅1卫」高层25层
|
「约107㎡ 3房2厅2卫」高层边套
|
「约108㎡ 3房2厅2卫」小高17层
|
「约133㎡ 4房2厅2卫」小高边套
|
项目创新性地提出来“下叠+中平+上叠”的规划理念,打造了彻底动静分离的上下复式叠墅和平面尺度感更强的平墅。
叠墅一梯两户私密入户,搭配社区森林花园级景观,每位业主都有林中密墅的居住体验。
建面约132-170㎡精装叠墅
|
|
|
|
|
|
一房一价表如下:
点击查看一房一价表
时代之城认购提示如下:
点击时代之城认购提示
华润华发·时代之城 位于嘉定南翔板块,作为南翔3.0发展的核心区域坐拥3km醇熟生活圈。
交通方面:周边三公里坐拥地铁11号线/地铁22号线(规划中)/地铁嘉闵线(建设中)三条轨交,沪翔高速、沪嘉高速、嘉闵高架、沪宁高铁(南翔北站)快速连接全城;
当然,在交通方面与市区和大虹桥也可以直接串联,首先是快速公路方面,南翔板块内共有三条快速交通。沿沪嘉高速向东,可转入外环以及中环,轻松切换市区。沿嘉闵高架向南,可以便捷通勤大虹桥。沿沪翔高速向西,可汇入沈海高速联通长三角。
其次是轨道交通方面,南翔板块内有三条地铁穿境而过。地铁11号线,向东可以直达真如、徐家汇、徐汇滨江和前滩等市区多个CBD,向西可以直达嘉定新城。嘉闵线(在建中),只需4站即可到达虹桥站,另外还可与13/14号线换乘。22号线(规划中),据最新上海轨道交通示意图显示,22号线自南翔连接吴淞邮轮港。
商业方面:上海最大单体商业印象城商圈约34万方、五彩城商圈约4万方、中冶祥腾商圈18万方、南翔老街约14万方、太茂商业广场约5万方......
还有上海第五家山姆会员店已投入运营。
教育方面:板块内国际社区规划16块教育用地(涵盖9个幼儿园+2所高中+2所中学+3所小学),上海世外教育附属嘉定云翔小学、中学均坐落于此,项目四至更是规划了4所教育规划用地。
嘉定世外学校
医疗方面:「上海瑞金医院北部院区」三级综合医院、「南翔医院」二级甲等综合医院,以优渥医疗资源,守护业主健康。
2024沪房新传播助力新房置业
推出9大免费服务,详情可添加选房师微信咨询!
咨询9大免费服务,口令“购房无忧”
9大免费服务丨展开动画
本文由【沪房新传播】团队创作
转载请声明出处
点击图片 了解详情
「时代之城」
沪房新传播 · 好房推荐
「招商臻境」
沪房新传播 · 好房推荐
「新杨思·上园」
沪房新传播 · 好房推荐
「宝华紫薇花园」
沪房新传播 · 好房推荐
「张江金茂府」
沪房新传播 · 好房推荐











