
为贯彻《中共中央办公厅国务院办公厅关于深化教育体制机制改革的意见》精神,服务国家创新驱动发展战略,落实立德树人根本任务,推进产学研合作协同育人,着力培养各行各业未来领军人才,前不久,我省发布了《省教育厅关于公布2018-2019年江苏省大学生万人计划学术冬令营项目的通知》——从2018年起,我省开始启动实施“江苏省高等学校大学生万人计划”,并在此基础上组织2018-2019年“江苏省大学生万人计划学术冬令营”。
在高等学校择优推荐基础上,经组织专家评审、省教育厅审定,目前,共确定学术冬令营项目25项,其中高校学术训练营13项、企业创新训练营12项。
高校学术训练营侧重目标导向,主题将体现学术前沿理论与研究热点,紧密结合区域经济社会发展需求,重点培养学术科研能力、思辨能力,活动形式以论坛、沙龙、交流会等;企业创新训练营侧重问题导向,主题面向行业内先进的知识、产品、技术和研发体系,以产业和技术发展的最新需求推动高校人才培养模式改革,重点培养学生创新实践能力,活动形式为集训营、沙龙、工作坊、体验日等。
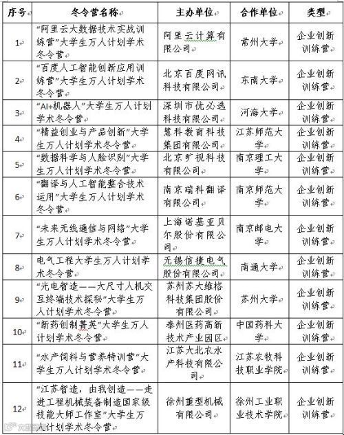
25个学术冬令营项目具体分布如下表——


2018-2019年学术冬令营将一律安排在2019年初的寒假期间举行,具体时间由主办单位自主确定,一般为7-10天。
25个学术冬令营目前也全部公布了招生简章,内含各冬令营的开班时间、招生对象及要求等。
想看看具体要求?别着急,小编分别选编了有代表性的高校学术训练营和企业创新训练营的招生简章,一起来看看吧—




怎么样?心动了吗?
另外,想看25个学术冬令营的详细招生简章的话,请点击下方“阅读原文”链接,下载附件“招生简章”即可哦。


