“最新消息
上海新房最新动态
昨日 上海新房 无新盘 发布认购时间!
线上接待预约中!!
每日沪房网签快报丨展开动画
内容提要:
*2024上海四批次土拍预告
上海四批次土拍将于8月7日开启,共5幅地块,总出让面积115567.41㎡,起始价总额97.6672亿。
根据爆料,5幅地块的意向房企名单出炉了。热度最高的,当属徐汇区斜土街道xh128D-07地块,吸引了7家竞买人。根据招挂复合方式的出让要求,地块的有效申请人数不足11人时,本地块采用挂牌方式出让。
此外虹口地块共吸引4家意向房企,而浦东、青浦、奉贤地块则都是仅有1家托底单位。
附|五宗宅地地块位置&详情:
1、浦东新区北蔡楔形绿地C06-01地块
浦东新区北蔡楔形绿地C06-01地块东至规划五路、南至C06-02地块、西至C06-02地块、北至北中路,距离轨道交通18号线北中路站900米。
地块东侧300米为今年3月一批次首轮中,中国铁建+国贸竞得的1宗地块,成交价49.7517亿,楼面价55674元/㎡,房地联动价92000元/㎡,目前案名已定国贸中国铁建·西派海上,暂未入市。
2.徐汇区斜土街道xh128D-07地块
徐汇区斜土街道xh128D-07地块东至兆丰路、南至龙华中路、西至大木桥路、北至xh128D-06地块,近轨道交通4、12号线大木桥路站。
该地块位置优越,即此前小米地块,土地用途由商办用途变更为普通商品房。
地块北侧的汇元玺项目由招商蛇口&香港置地&徐汇城投2022年6月竞得,成交价47.333亿,楼面价86285元/㎡,溢价率9.57%,房地联动价131000元/㎡。该项目于去年11月和今年3月分两次开盘,共推出462套房源,平均认购率286%,均触发积分入围,均已售罄。
该地块对“最高限价”作出了规定,最高限价的溢价率高达30%,封顶楼面价131045元/㎡。
3.虹口区江湾镇街道HK0017-18、HK0017-21、HK0018-31地块
虹口区江湾镇街道HK0017-18、HK0017-21、HK0018-31地块东至HK0018-02地块、南至HK0017-22地块、西至HK0017-22地块、北至万安路,距轨道交通3号线江湾镇路站600米。
2023年12月,中建东孚以14.6亿竞得周边虹口区江湾镇街道HK0018-33地块,楼面价55372元/㎡,溢价率6.42%,房地联动价87000元/㎡,即中建虹悦里,预计今年8月首开。
西侧紧邻虹盛里项目,于去年7月首开推出451套房源,备案均价99600元/㎡,认购率21%。
4.青浦区重固镇福店路东侧36a-01地块
青浦区重固镇福店路东侧36a-01地块东至河道、南至36a-02地块、西至福店路、北至毛家角路,地块毗邻17号线赵巷站。
地块东侧紧邻保利虹桥和颂和大名城映辰:保利虹桥和颂成交于2023年7月,成交价8.6747亿,楼面价17000元/㎡,房地联动价37000元/㎡。项目一批次房源于去年12月首开,推出393套房源,认购率约27%;二批次于今年6月加推,推出130套房源,取消公证摇号。
大名城映辰地块成交于2022年6月,成交价8.8828亿,楼面价16000元/㎡,房地联动价34800元/㎡。项目2022年11月首开,目前全部房源已推,共1281套,当前去化率68%。
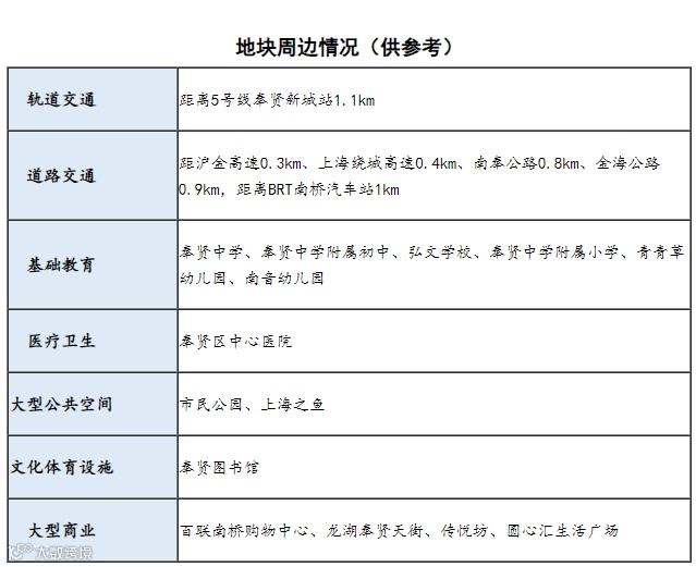
5.奉贤区奉贤新城11单元A02C-03地块
奉贤区奉贤新城11单元A02C-03地块东至西百春路、南至南港路、西至百齐路、北至百秀路,距离5号线奉贤新城站1.1公里。
地块东侧1公里,为今年4月龙湖溢价9.55%、以15.3731亿斩获的1宗商住地,房地联动价43800元/㎡。
目前地块周边有中建御璟园、上江南璟荟名庭等新房在售:中建御璟园今年来累计开盘3次,首批次238套房源均价55070元/㎡,认购率62%;二批次243套均价58820元/㎡,认购率26%;三批次推78套房源,则取消了摇号,认购数量未公开。
上江南璟荟名庭当前累计开盘2次,首批次389套房源均价52659元/㎡,认购率99%;二批次379套均价53456元/㎡,认购率60%。
2024沪房新传播助力新房置业
推出9大免费服务,详情可添加选房师微信咨询!
咨询9大免费服务,口令“购房无忧”
9大免费服务丨展开动画
本文由【沪房新传播】团队创作
转载请声明出处
点击图片 了解详情
「时代之城」
沪房新传播 · 好房推荐
「招商臻境」
沪房新传播 · 好房推荐
「新杨思·上园」
沪房新传播 · 好房推荐
「宝华紫薇花园」
沪房新传播 · 好房推荐
「张江金茂府」
沪房新传播 · 好房推荐

