
2021年下半年中小学教师资格考试面试将于2022年1月8日至9日进行,现将江苏省报名有关事项公告如下。
一、报考条件
(一)具有江苏省户籍或持有有效期内江苏省居住证的人员,或在江苏省内普通高等学校全日制在读的学生,可在江苏省报名参加中小学教师资格考试面试。
(二)考生应符合《教师法》规定的学历要求。
1.报考幼儿园、小学、初中教师资格考试的人员,应具备大学专科及以上学历。
注:具有中等幼儿师范学校的师范生可报考幼儿园教师资格考试,具有中等师范学校学历的师范生可报考小学教师资格考试。此类考生应持有学校所在地招办备案的招生录取名册复印件,复印件应加盖原学校档案管理部门公章。
2.报考高级中学教师资格考试或中等职业学校文化课、专业课教师资格考试的人员,应具备高等师范院校或者其他大学本科及以上学历。
3.报考中等职业学校实习指导教师资格考试的人员,应具备普通中等职业学校毕业及其以上学历,并具有相当助理工程师及以上专业技术职务或者中级及以上工人技术等级。
4.普通高等学校全日制三年级及以上的在校生、五年制高等职业学校全日制四年级及以上的在校生可以报考对应学历层次的教师资格考试。全日制在校研究生可以报考各学段教师资格考试。
上述所有学历要求均为“毕业”,“结业”、“肄业”均不符合教师资格认定的学历要求。
(三)在我省学习、工作和生活的港澳台居民,凡遵守《中华人民共和国宪法》和法律,拥护中国共产党领导,坚持社会主义办学方向,贯彻党的教育方针,根据自愿原则,可以参加中小学教师资格考试。考生应持有公安机关签发有效期内的港澳台居民居住证、港澳居民来往大陆通行证、五年有效期的台湾居民来往大陆通行证,并符合规定的学历要求。
(四)被撤销教师资格的人员,5年内不得报名参加考试;受到剥夺政治权利,或故意犯罪受到有期徒刑以上刑事处罚的,不得报名参加考试;参加教师资格考试有作弊行为的,3年内不得再次参加教师资格考试。
二、报名时间和要求
(一)报名时间
1.网上报名:12月9日9时至12月11日16时。
2.审核时间:12月12日9时至14日16时。
3.缴费时间:审核通过即可缴费,时间截止到12月15日24时,逾期不能缴费。考生缴费完成的状态,以报名系统反馈为准,请考生在缴费截止前关注确认。如缴费失败,后期系统会自动退费。
注:根据苏价费函〔2014〕25号文件精神,江苏省中小学教师资格考试面试收费标准为每人每科135元。
4.请考生严格遵照各时间节点进行报名,逾期报名无效。
(二)报名须知
1.考生通过官网(http://ntce.neea.edu.cn)进行网上报名。在2021年下半年中小学教师资格考试笔试报名期间注册信息的考生不用重新注册,其他考生需要重新注册后再进行报名。
2.本次报名江苏省全部实行网上审核。审核结果以报名系统反馈为准,为更好的为考生服务,具体审核意见还将以电子邮件的形式通知考生,请留意报名时所留电子邮箱。报名人数较多时,审核状态可能会一直显示“待审核”,请考生耐心等待。
3.考生本人对报考信息真实性、准确性、有效性负责。如因不符合报考条件、填写信息错误等原因造成面试、认定等后续环节不能完成,后果由考生承担。考生报名各项信息,一经审核通过,均不能更改。
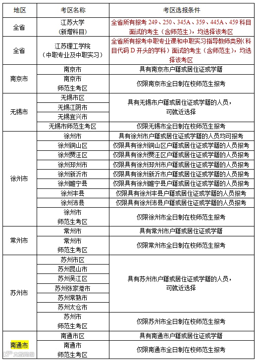
4.江苏省内就读的全日制在校本、专科师范生和全日制教育硕士选择院校所在地的师范生考区为应试考区。全省报考中职专业课和中职实习指导教师面试的考生(含师范生)统一选择江苏理工学院考区,全省报考新增科目(科目代码:249、250、345A、359、445A、459)面试的考生(含师范生)统一选择江苏大学考区。
5.其他考生(含在我省学习、工作和生活的港澳台居民)报名的考区应选择以下三项之一:①户籍所在设区市考区②居住证所在设区市考区(报名时须持有在有效期内的居住证)③学籍所在设区市考区(仅限普通高等学校全日制在读学生)。考试地点以准考证上通知为准,具体考区列表及选报要求见下表。


6.高校在校生在报名前应充分了解本校寒假放假时间,合理选择在“高校所在地”或“户籍所在地”报考本次面试。
7.因疫情变化可能会影响考生正常考试,请审慎报考。
8.中小学教师资格考试为全国统一考试,考试时间不可随意变更。如与考生报考的其它考试时间发生冲突,请考生自主选择,责任自负。
三、考试疫情防控要求
四、违规处理
五、其它
向下滑动查看更多


