
当前正值春季求职关键期,教育部、工信部、人社部等部门纷纷行动,通过开展全国中小企业网上百日招聘活动、举办大中城市联合招聘高校毕业生春季专场等举措,加力护航高校毕业生就业。

为进一步引导和鼓励高校毕业生到中小企业工作,近日,工业和信息化部、教育部决定联合举办2023年全国中小企业网上百日招聘高校毕业生活动。一起来看具体安排——
一、活动主题
中小企业 职等你来
二、活动时间
结合高校毕业生求职特点,本次百日招聘活动分为两个阶段,第一阶段为2023年4月至5月,第二阶段为2023年10月至11月。
三、活动内容
(一)搭建对接平台
活动期间,中国中小企业发展促进中心、教育部学生服务与素质发展中心协调组织开展线下入校招聘、线上直播带岗等活动,中国中小企业信息网、国家大学生就业服务平台设立网上百日招聘活动专区,发布招聘会活动信息和就业岗位信息,各级中小企业主管部门组织中小企业参与招聘活动。
各地高校毕业生就业工作部门和各高校要结合开展“万企进校园”活动,主动邀请中小企业进校招聘,加大进校招聘开放力度,积极提供招聘活动便利,及时向高校毕业生推介招聘信息。
智联招聘、前程无忧、BOSS直聘、猎聘网、国聘网、实习僧网设立百日招聘活动专栏,面向中小企业和高校毕业生发放优惠服务包。相关单位和招聘平台共同做好中小企业招聘信息和高校毕业生求职信息发布对接工作。
(二)加强活动宣传
各级中小企业主管部门和高校毕业生就业主管部门及时将本通知转发至本行政区域内下辖单位,并在本单位门户网站设置活动链接,组织中国中小企业信息网省(区、市)级分网和省(区、市)高校毕业生就业工作部门就业网站、高校网站积极参与,在网站首页设百日招聘活动专版页面链接,并运用新媒体等多渠道进行推广,广泛动员中小企业、高校毕业生等及时注册使用平台,发布岗位、投递简历。
(三)推动招聘信息库建设
有条件的中小企业主管部门要组织建立中小企业招聘信息库(内容包括但不限于:企业基本情况、招聘岗位、招聘人数、招聘区域等企业招聘和享受优惠政策所需提供的信息)或推广使用网上百日招聘活动专区招聘信息库。
各地高校毕业生就业工作部门要认真梳理汇总有就业需求的高校毕业生信息,推动与本地区中小企业招聘信息库对接。
(四)创新服务方式
各地中小企业主管部门和高校毕业生就业工作部门可因地因校制宜,创新开展线上对接、入校招聘、入企体验、直播带岗等活动,鼓励在高校资源丰富、中小企业数量较多的省(区、市)开展特色专场招聘会,提高高校毕业生与中小企业对接成功率。
各地中小企业主管部门结合本地区院校分布、高校毕业生生源及就业意向等情况,推荐优质中小企业与高校毕业生对接。
(五)开展实习培训
各地中小企业主管部门和高校毕业生就业工作部门要加强工作协同,通过就业指导、岗前培训、进企实习等形式增进校企双向了解,使学生更快适应企业岗位需求,助力高校毕业生高质量充分就业,优化提升企业人才队伍。
各地中小企业主管部门要积极组织有吸纳毕业生实习意愿和条件的企业发布实习岗位信息;各地高校毕业生就业工作部门要加强毕业生实习期管理,确保实习工作有序开展。
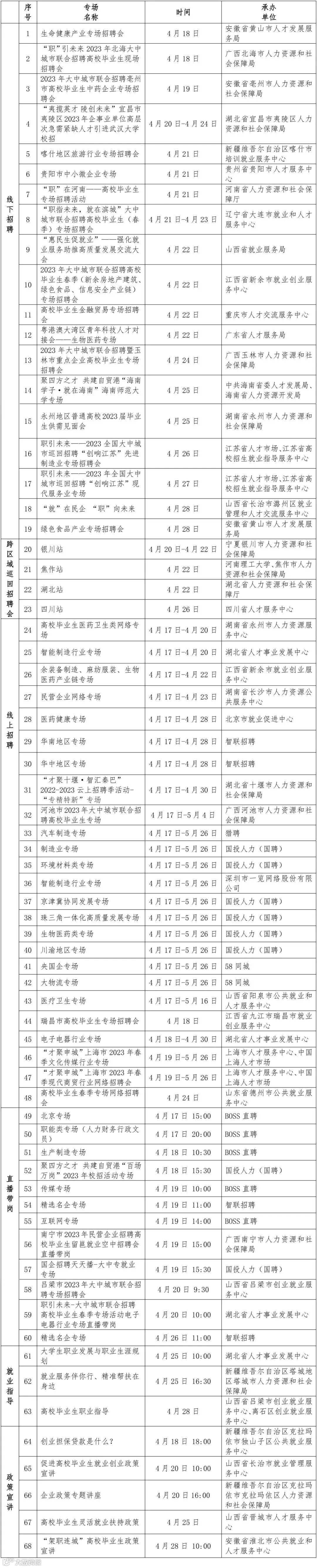
4月17日至4月30日,由人力资源社会保障部主办的职引未来——2023年大中城市联合招聘高校毕业生春季专场第三批推出68场特色服务活动。一起来看活动安排——
一、活动内容
本次活动包括19场线下专场招聘会,4场跨区域巡回招聘会,25场不同行业、区域线上专场招聘会,12场直播带岗活动,3场就业指导直播(录播),5场政策宣讲直播(录播)。
高校毕业生和用人单位可通过中国国家人才网大中城市联合招聘活动主会场页面,查询相关信息并参与各类专场服务活动。网址:
http://dzcs.newjobs.com.cn/
二、活动安排
来源:综合自中国政府网、人力资源和社会保障部微信号


