
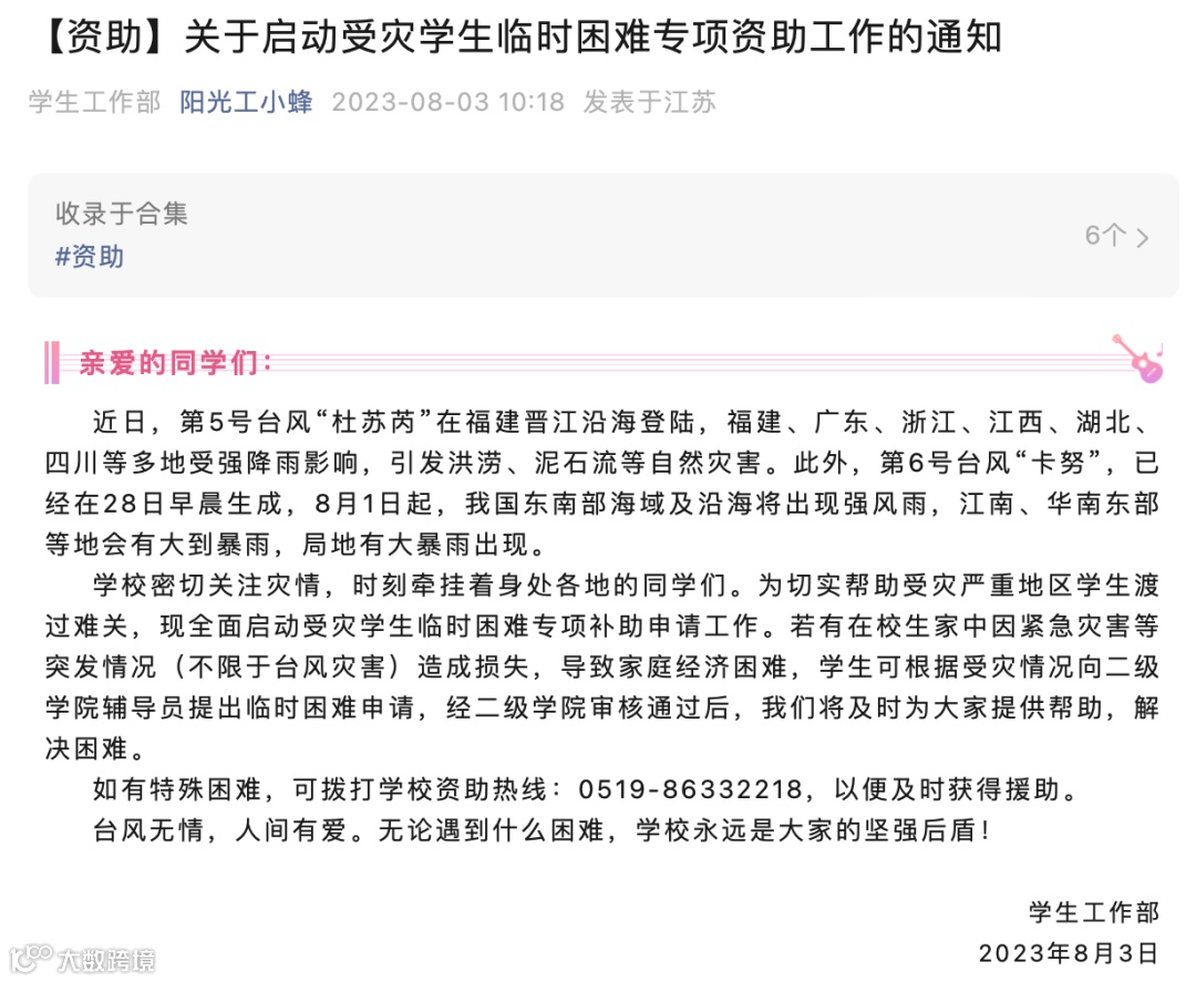
近日,第5号台风“杜苏芮”在福建晋江沿海登陆,福建、浙江、江西、湖北、四川等多地受强降雨影响,引发洪涝、泥石流等自然灾害。此外,第6号台风“卡努”,已经在28日早晨生成,8月1日起,我国东南部海域及沿海出现强风雨,江南、华南东部等地有大到暴雨,局地有大暴雨出现。
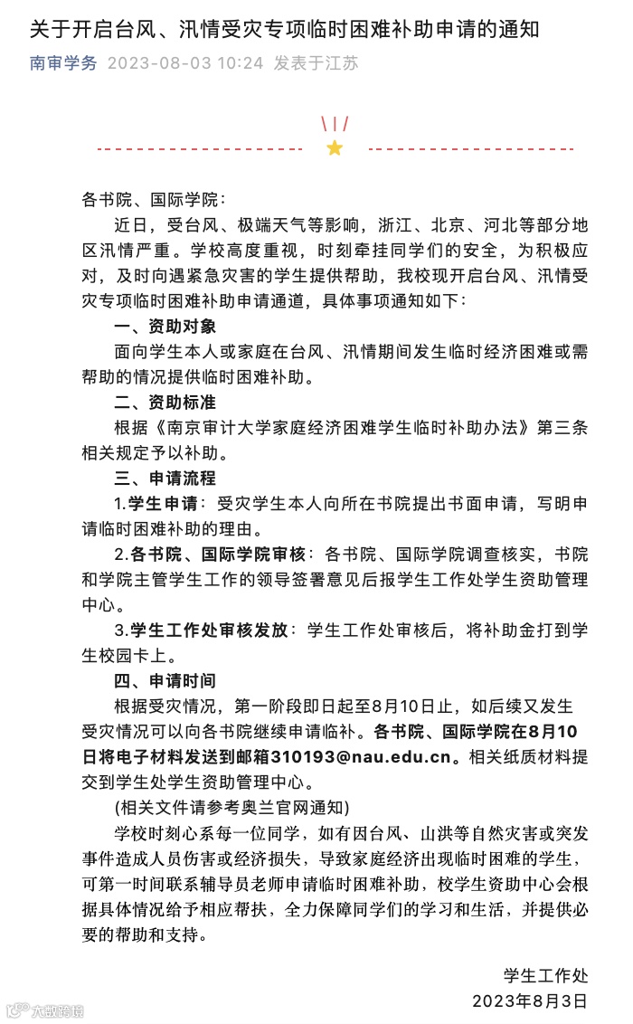
面对洪涝灾情,江苏多所高校启动受灾学生临时困难补助申请工作,若有在校生家中因紧急灾害等突发情况(不限于台风灾害)造成损失,导致家庭经济困难,可根据受灾情况申请临时困难补助。
一起来看——
点击图片跳转查看详情
点击图片跳转查看详情
点击图片跳转查看详情
点击图片跳转查看详情
点击图片跳转查看详情
点击图片跳转查看详情
点击图片跳转查看详情
点击图片跳转查看详情
点击图片跳转查看详情
风雨同舟,守望相助!
身处受灾地区的同学们
学生资助将与你一同共渡难关!
来源:江苏学生资助、各有关高校












