“最新消息
浦东·北蔡 全新盘
「浦发·莲园」 等待入市
将推约95-200㎡3-4房
预计均价9.2万元/㎡
每日沪房网签快报丨展开动画
项目推荐 · 理由
项目推荐理由丨展开动画
内容提要:
*01.基本信息
*02.推售信息
*03.周边配套
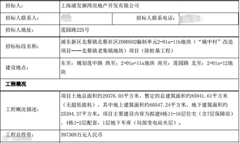
日前,上海浦东新区政府官网发布公告,拟以协议方式出让浦东新区北蔡社区Z000502编制单元2-01a街坊2-01a-11b地块。
4月19日根据公告显示,上海浦发集团通过协议方式拿下关于浦东新区北蔡社区Z000502编制单元2-01a街坊2-01a-11b地块(“城中村”改造项目北蔡镇老集镇地块)。
浦发·莲园位于浦东新区内中环间,北蔡老镇核心莲中路莲园路口,距离最近的18号线北中路站直线距离仅约500米。
项目北面临川杨河,南侧为新浦路,东侧为1A-2地块、规划路及1-3地块,西侧紧靠浦三路,是北蔡艾南、南新“城中村”改造地块中的最后一个商品房项目。
项目总用地面积约29376.03平方米,容积率2.0,总建筑面积约85387.83平方米,地上建筑面积约60493.46平方米,地下建筑面积约24894.37平方米,建筑密度19.05%,绿地率35%,中小套型住宅建筑面积占比为50%。
根据设计方案显示,项目拟建1幢11层高层住宅、2幢14层高层住宅、6幢16层高层住宅、1幢7层保障房、以及4幢1-2层配套用房、1层地下车库和垃圾房电站等附属设施。
浦发北蔡老镇项目5月30日起就开工了:
北蔡社区Z000502单元2-01a-11b地块项目,开发商为浦发御湾房地产开发有限公司,这个公司也是22年4季度大卖热盘「浦发仁恒有园」的项目主体。
让我们来看看该项目的大致规划细节。
效果图抢先看:
让我们看看浦发北蔡老镇项目和中铁建&国贸北蔡楔形绿地项目之间的位置对比。由于这个项目没有联动价,所以参考楔形绿地项目9.2万元/㎡,预计浦发北蔡老镇项目入市时候可能会定价在9.2-9.5万元/㎡左右。
识别二维码
进入“「浦发·莲园」”预约看房通道
案场销售会第一时间与您联系
据悉,浦发·莲园 将推约95-200㎡3-4房,共计124套房源,预计均价9.2万元/㎡,有望年内入市。
户型过程稿,仅供参考:
「约95㎡ 3房2厅2卫」
「约100㎡ 3房2厅2卫」
「约200㎡ 4房2厅3卫」
识别二维码
进入“「浦发·莲园」”预约看房通道
案场销售会第一时间与您联系
交通方面
交通方面,项目周边有轨交7、13、18号线,步行距离大约600多米,步行到13号线北蔡站大约1.1km。
实景图
商业方面
商业方面,项目西侧直线距离约2km就是北蔡大盘大华锦绣华城,配套已然非常成熟,大华锦绣华嘉年华、巴黎春天、北蔡休闲广场等。
教育、医疗方面
项目周边有莲溪小学、北蔡中学、海事大学附属北蔡高级中学等。
医疗方面,项目直线距离约3km范围内有上海九院、交大口腔医院、曙光医院、一妇婴等医疗资源。
识别二维码
进入“「浦发·莲园」”预约看房通道
案场销售会第一时间与您联系
2024沪房新传播助力新房置业
推出9大免费服务,详情可添加选房师微信咨询!
咨询9大免费服务,口令“购房无忧”
9大免费服务丨展开动画
本文由【沪房新传播】团队创作
转载请声明出处
点击图片 了解详情
「时代之城」
沪房新传播 · 好房推荐
「招商臻境」
沪房新传播 · 好房推荐
「新杨思·上园」
沪房新传播 · 好房推荐
「宝华紫薇花园」
沪房新传播 · 好房推荐
「张江金茂府」
沪房新传播 · 好房推荐

