“最新消息
嘉定南门至贵1英里生活圈
嘉定主城纯粹大平层高端住区
泳池会所+海派园林+一线精装
南山璞缦
首开去化率约90%!
二批次𝟏𝟏月上新在即!
每日沪房网签快报丨展开动画
项目推荐 · 理由
项目推荐理由丨展开动画
内容提要:
*01.基本信息
*02.推售信息
*03.周边配套
上海史诗级的政策重磅来袭,现在无疑是买房的更好时机。
已经到了风口之上了,千万要抓紧。
但什么怎么选呢?如何能选到这个市场上“更完美、更有安全感”的那个新房呢?
有一个现象先跟大家分享下:
国庆前,上海楼市最大的热度应该是:约21万/㎡的翠湖天地六和公示了摇号名单。
这个套均总价过亿的豪宅,吸引了393组客户认购,入围分69.6分。
说实话,今年是黄浦供应爆发的一年,新天地、老城厢、江景豪宅...应有尽有.
那为何最贵的房子热度最高呢?
总结下来一句话:
买房就要买“区域头部、品质头部”的产品
相信大家已经意识到,楼市已逐渐分化!
一个明显现象是高品质的头部次新房与地段、品质皆低一档小区的差距,逐渐拉大!
只有头部地段+头部产品,
两者结合才能形成项目独有的护城河,别人打不破进不来,你的价值就能屹立不倒,才能走出板块的独立行情!
即使这套房子在买的时候比普通的新房贵出几倍!这就是眼光精明的高净值人群们认为的买房必胜逻辑。
但有一点很遗憾。就是在非市区板块的新房们,大多都在“预算可控的范围内内卷”,步入二手后迅速淹没在庞大的二手房市场洪流中,走不出独立行情。数十年都等不到一个够分量的头部新房。直到嘉定城央南山璞缦的出现。虽然均价不是最贵,甚至是极有性价比!但相比前两年入市的绿城留香园、万科理想之地,我认为南山璞缦,才更能代表嘉定的品质天花板。
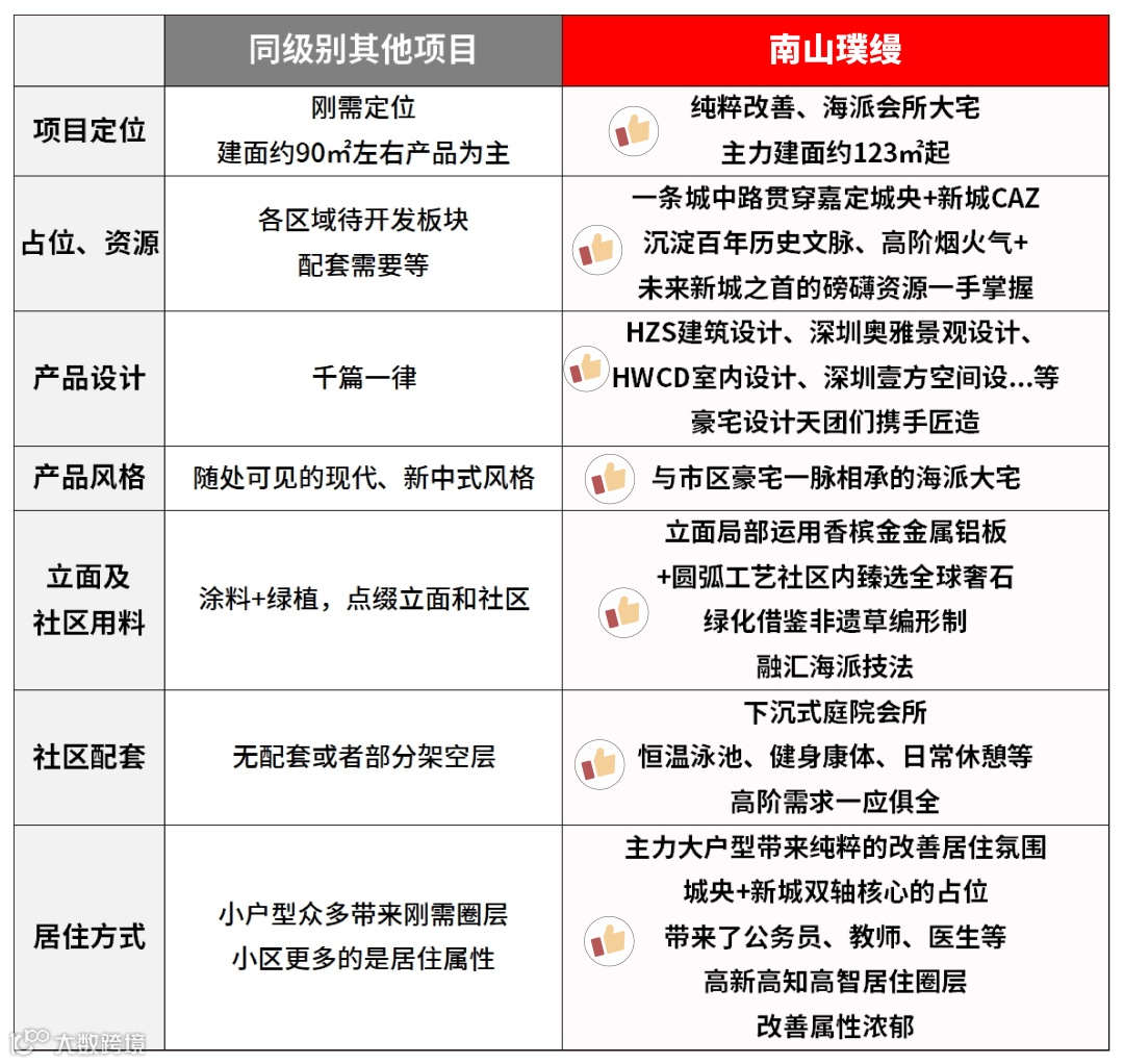
这是一个品质足以凌驾于全市非市区项目的“头部项目”,代表着整个嘉定的城市封面。小编先为您总结一下:
项目已经过会今日示范区、样板间正式开放现场热度空前,来看现场实景
纯粹改善的海派大宅
遥遥领先的产品力
如果您熟悉上海楼市,你就会发现:只有在豪宅市场中才会有“海派风格”,像市中心的弘安里、中海顺昌玖里..等亿级项目,都是海派风格。
非市区板块中最多的也就是现代风格或是新中式风格。
为什么?
第一,海派融合了中西方元素,不仅保留了传统中国建筑的精髓,还吸收了西方现代建筑的技术和设计。对于开发商和设计、建造团队的要求,极其苛刻。
第二,还原海派风格需要珍稀的材料和工艺,这需要昂贵的成本。
这两点,让海派风格的建筑和项目,始终无法出现在非市区板块。而南山璞缦,在这样的市场背景下,为整个嘉定,甚至是整个上海非市区板块,带来了一座真正意义上的:海派大宅。
为了这个项目,南山地产几乎是不留余力的。首先,诚邀HZS建筑设计、深圳奥雅景观设计、HWCD室内设计及深圳壹方空间设计等国内外一线豪宅的设计团队,为嘉高定新的品质封面。其次,打造了整个嘉定,甚至是非市区板块从未有过的超高标准公区。
嘉定主城,唯一拥有下沉式庭院会所的新房
在南山璞缦社区内,光是凭借这个拥有恒温泳池的下沉式庭院会所就能感受到开发商的诚意。
这一配置放眼整个嘉定,屈指可数!试想一下夏天,别人在下饺子般的游泳中心“内卷”,而你和家人在小区配套的泳池“躺平”,这就是区别,这就是更高端的生活方式。
据悉,会所将配备泳池、健身房等功能区。业主们除了在这里健身,还能进行邻里交流,举手投足间尽显优雅品味。这样的空间设计既有排面,也很实用,相当于业主的第二客厅。
除此之外,会所还拥有下沉水光庭院,与周围建筑融为一体,如自然盆景。
这既是格调的象征,也能在无形中为二手房加分。
甄选全球奢石考究形制,匠造嘉定更美的高定新房!
用料上,南山璞缦更是“舍得”。就拿里面来说,社区立面提取市花白玉兰形意,建筑局部运用香槟金金属铝板,融入曲线圆弧元素,打造了全嘉定最美的城市天际线。
而整个社区的宽奢建设,更是运用到了大量的圆弧技法,这是顶级豪宅才有的规制。
“双轴6景”高配景观体系,匠造度假式社区!
园林方面,南山璞缦汲取“当代景观之父”彼得沃克,线性公园及度假式酒店为灵感,匠作由“礼序归家轴+景观漫步轴”纵横交织的双轴景观动线。
代入州桥老街、秋霞圃、远香湖、古猗园、紫藤园、银杏古树等嘉定古今6景,萃取细节元素及专属色系,营造6大景观主题空间。
地下地下双大堂+臻装地下车库,匠造度假式社区!
首批次均价约4.48万/㎡的新房,能拥有如此标准的配置,整个嘉定只要南山璞缦一个。
从格调、定位、风格、用料、宜居性、社区配套的丰富性..各个角度来看,南山璞缦都是嘉定主城的TOP1,甚至是整个嘉定的品质封面。
一旦步入二手,南山璞缦就是嘉定二手房市场的品质王者,掌握着整个区域的二手房定价权。
识别二维码
进入“「南山·璞缦」”预约看房通道
案场销售会第一时间与您联系
主力建面约123-198㎡顶奢3-4房嘉定唯一的纯粹改善大宅!
关于产品,有一个前提跟大家分享下:整个嘉定目前还是以百平米左右3房为主力供应段,建面约120㎡以上的产品今年仅占比约24%,极度稀缺。
而整个嘉定主城目前以建面约123-198㎡顶奢3-4房为主的项目,只有南山璞缦一个。
加上之前提到的南山璞缦周边,有大量公务员、高级学府内的教师、学生、职工以及大量高端产业内的高新高知高智人才。这意味着南山璞缦未来的社区居住氛围,将以纯粹改善为主。
这样的社区,才能给业主更好的居住体验,才能给孩子更好的居住环境,才能给家里老人更宜居的居住氛围。
与现在轨交旁的一些以小户型为主,主力吸引刚需客户的项目相比,这是社区定位上的不同,也是未来居住氛围上的不同。
再来看产品,最新户型图如下:
上车首选户型!建面约105㎡的房源,主力总价段约400万级,这个价位段能买到嘉定品质标杆,绝对的性价比。没什么好说的,冲!
改善宽奢3房!标准的长面宽、短进深户型,再加上大宽厅的设计,采光面非常出众。另外,宽厅除了增加南向采光面外,还能作为一个灵动空间,不管是用作健身区域、瑜伽空间还是孩子的游玩天地,都是极佳的选择。
一步到位的宽奢4房!这是一个超大横厅的飞机户型,尺度感超强,餐厅甚至能放下一个8人桌,让一家人享受天伦。双套房的设计更是让各个家庭成员都能享受到私密空间。
终极改善的顶奢4房!极端宽奢的南北通透户型飞机户型,你能想象到的美好都能在这个户型中体验到。
总结一下,经历过动荡之后你才能真正体会到一个头部地段+头部产品的新房,给你的笃定和安全感究竟有多重要,这是你始终屹立在同板块价值顶端的底气。
而对于追求居住、改善、配套、未来的购房者来说,南山璞缦不用多说,就是嘉定更具匠心、更具居住舒适度、更具审美和产品力的项目。抓紧机会!
识别二维码
进入“「 南山·璞缦」”预约看房通道
案场销售会第一时间与您联系
南山璞缦之占位
汇聚了一城之资源
南山璞缦的占位,可以用四个字来概括:天生塔尖!
每一个伟大的板块,都有一条黄金主轴! 无论是巴黎的香榭丽舍大街,纽约中央公园,还是北京长安街、浦东的世纪大道...这些黄金主轴无一例外地集中了这座城市最顶配的产业资源、文化资源和交通资源。
同时,也是这些世界名城的豪宅最为集中的地段!而在嘉定,主轴只有一条:城中路-沪宜公路-嘉闵高架组成的烫金主轴。
这条主轴贯穿了嘉定城央、嘉定新城CAZ,直上嘉闵高架!
这条路所汇聚的资源,其完善程度、其能级,堪称非市区之最!
首先,从南山璞缦出发,沿着城中路往北走,两侧是绵延不绝的商店;在这里,就算是冬天的半夜12点,街上依旧会有不少还在营业的小餐厅,这是只有市区才能享受到的高阶烟火气。
当然,也有罗宾森广场、东方商厦等大型商城;也有上海大学、嘉定区中心医院等教育、医疗资源;
还有嘉定博物馆、孔庙、法华塔、汇龙潭、秋霞圃、州桥老街等历史建筑和园林景观。
沉淀百年的历史文脉、高阶烟火气、高能级教育、医疗配套,就在业主的家门口。其次,从南山璞缦出发,沿着城中路往南走,就是嘉定新城的caz!
远香湖CAZ是五个新城中目前仅有的官宣的中央活动区,定位为嘉定新城中的综合功能中心与城市形象集中展示区,集聚国际住区、大型商业集群、摩天地标集群、科创科研企业集群、国际教育文化等功能为一体。(规划内容来自上海嘉定微信公众号)规划能级之高,配套之丰富,产业之强盛,遥遥领先其他刚需板块!而这些,全部都位于南山璞缦周边的1英里范围内!
也是嘉定唯一一个,能囊括城央资源+新城caz资源的新房。一方面,这意味着南山璞缦未来的生活便捷度。
另外一方面,上海大学带来的老师、学生及职工、嘉定区政府及周边办公聚集的公务员、caz高能级产业带来的庞大高新高知高智人群,全部聚集于此。
南山璞缦这个超高品质封面住宅的出现,势必将吸引这些人群的偏爱,未来整个小区的居住圈层、居住氛围,堪称嘉定第一。
相比通过地铁导流刚需上车人口的项目来说,南山璞缦的居住圈层将更加高度统一。
另外有一点值得重点一提:9月13日,上海政府采购网发布《嘉定新城规划轨道交通线路车站布局与空间协同规划研究的公开招标公告》。
这条轨交大概率就是之前网传的嘉定快线了,目前的线路以及站点都未最终公示。但按照之前的消息,这是一条从嘉定新城到上海市中心的轨交射线,南山璞缦项目附近,有概率会有站点的落地。
总结一下,从轨交、现有商业、高阶烟火气、未来产业、周边居住氛围、人口组成能级,任何一个方面来看,南山璞缦都是嘉定新城甚至全是同级别板块的TOP1。
识别二维码
进入“「南山·璞缦」”预约看房通道
案场销售会第一时间与您联系
2024沪房新传播助力新房置业
推出9大免费服务,详情可添加选房师微信咨询!
咨询9大免费服务,口令“购房无忧”
9大免费服务丨展开动画
本文由【沪房新传播】团队创作
转载请声明出处
点击图片 了解详情
「时代之城」
沪房新传播 · 好房推荐
「招商臻境」
沪房新传播 · 好房推荐
「新杨思·上园」
沪房新传播 · 好房推荐
「宝华紫薇花园」
沪房新传播 · 好房推荐
「张江金茂府」
沪房新传播 · 好房推荐

