“最新消息
浦东·北蔡 全新盘
「浦发·莲园」等待入市
将推约99-193㎡3-4房
预计均价9.2万元/㎡
每日沪房网签快报丨展开动画
项目推荐 · 理由
项目推荐理由丨展开动画
内容提要:
*01.基本信息
*02.推售信息
*03.周边配套
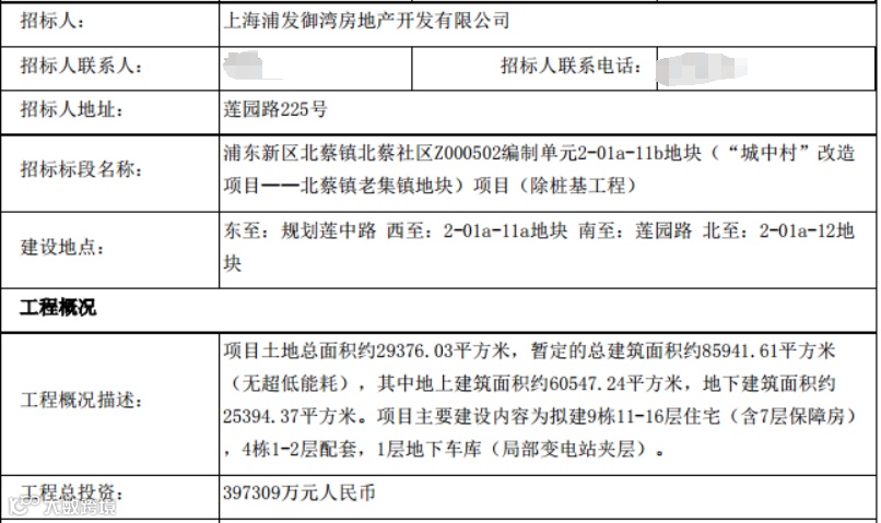
日前,上海浦东新区政府官网发布公告,拟以协议方式出让浦东新区北蔡社区Z000502编制单元2-01a街坊2-01a-11b地块。
4月19日根据公告显示,上海浦发集团通过协议方式拿下关于浦东新区北蔡社区Z000502编制单元2-01a街坊2-01a-11b地块(“城中村”改造项目北蔡镇老集镇地块)。
浦发·莲园位于浦东新区内中环间,北蔡老镇核心莲中路莲园路口,距离最近的18号线北中路站直线距离仅约500米。
项目北面临川杨河,南侧为新浦路,东侧为1A-2地块、规划路及1-3地块,西侧紧靠浦三路,是北蔡艾南、南新“城中村”改造地块中的最后一个商品房项目。
项目总用地面积约29376.03平方米,容积率2.0,总建筑面积约85387.83平方米,地上建筑面积约60493.46平方米,地下建筑面积约24894.37平方米,建筑密度19.05%,绿地率35%,中小套型住宅建筑面积占比为50%。
根据设计方案显示,项目拟建1幢11层高层住宅、2幢14层高层住宅、6幢16层高层住宅、1幢7层保障房、以及4幢1-2层配套用房、1层地下车库和垃圾房电站等附属设施。
浦发北蔡老镇项目5月30日起就开工了:
北蔡社区Z000502单元2-01a-11b地块项目,开发商为浦发御湾房地产开发有限公司,这个公司也是22年4季度大卖热盘「浦发仁恒有园」的项目主体。
让我们来看看该项目的大致规划细节。
效果图抢先看:
让我们看看浦发北蔡老镇项目和中铁建&国贸北蔡楔形绿地项目之间的位置对比。由于这个项目没有联动价,所以参考楔形绿地项目9.2万元/㎡,预计浦发北蔡老镇项目入市时候可能会定价在9.2-9.5万元/㎡左右。
识别二维码
进入“「浦发唐城」”预约看房通道
案场销售会第一时间与您联系
预计首推3#、6#两栋,共112套房源,户型为建面约87-106-132㎡2-4房。
示意图户型图如下:(过程稿仅供参考,最终以实际为准)
「建面约87㎡ 2房2厅1卫」
「建面约106㎡ 3房2厅2卫」
「建面约132㎡ 4房2厅2卫」
「建面约166㎡ 4房2厅3卫」
识别二维码
进入“「 浦发唐城」”预约看房通道
案场销售会第一时间与您联系
浦发唐城四期核心价值:
1、出门即享地铁 — 毗邻地铁2号线创新中路站,大大减少通勤时间;
2、2号线的价值 — 两站到达张江、十站即到陆家嘴;快速连接两大机场、人民广场、南京路、静安寺等;
3、快速的路网 — 南、北直达两条快速道路(龙东路高架、华夏路高架)快速抵达各区域;
4、紧邻的商业 — 出门即享城市烟火气,浦发&印力打造的浦发唐城印象天地(项目对面);
5、完善的医疗 — 唐镇唯一三甲医院【胸科医院临床医学中心(在建中)】守护在身边;
6、教育的落实 — 板块内五所学校在建,丰富的教育资源代表了唐城的未来。
交通、商业方面
要说上海哪条地铁线路的价值更高?
我相信大家的答案一定是:地铁2号线!大量高净值人群汇聚,使得2号线地铁房价值坚挺程度比起内环内都不遑多让。
上海的核心交通枢纽(虹桥+浦东机场),主流商务CBD(南京路、陆家嘴、人广、静安寺、中山公园、张江等),和高端住宅区(西郊、天山、联洋、唐镇)全部都被2号线串联起来。
示意图
高速发展的唐镇由地铁2号线串联着各核心区域,其自身价值无需多言!
如果说2号线唐镇站代表了过去辉煌的十年,那么创新中路站TOD的发展无疑将成为唐镇未来的新核!
作为唐镇未来的核心,创新中路站TOD不同于以往的地铁上盖,这里的规划能级和兑现力真正的做到了城市更新的TOD+完美升级!
示意图
根据统计,这座TOD大城,涵盖9块经营性住宅地,共计近37万方,以及约10万方商业办公+医院、学校等公建设施,从城市级道路规划到融合五大核心,涵盖居住、工作、商业、文化、教育等于一体的城中之城,未来无疑是唐镇一张国际化名片。
浦发唐城的位置非常核心,2号线创新中路站地铁上盖,TOD核心位置。商业方面,浦发&印力强强联手打造的近10万㎡地铁上盖全新商业,包括建面约5万㎡的元气HUB商业“印象天地”。
印象天地效果图
另外,项目周边还有建面近3万㎡的唐镇邻里中心“印象汇”。
作为商业与社区公共服务设施,项目在产品设计上定位为向心绿岛,整体的目标不仅填补区域性中高端商业,同时满足周边区域公众高品质的消费需求。
印象汇效果图
教育、医疗方面
教育方面,创新中路站TOD周边有五所高质量学校紧锣密鼓地建造中,包含2所幼儿园、2所小学、1所中学。虽然新房不划分学区,但丰富的教育资源设施,也是对孩子教育的一种保障。(以上学校信息仅作介绍不做入学承诺,项目对口学校最终以政府相关部门批准为准)
幼儿园及小学项目效果图
板块的医疗配套设施也将进行大幅度的提升,在创新中路站上,唐镇目前唯一的三甲医院—胸科医院临床医学中心正在建造中。
效果图
「浦发唐城」所在的创新中路站的TOD大城,并不是一味的“画饼”,而是实实在在的进行发展和建设,蕴含了城市向上生长的所有潜力,轨道交通、商业、教育、医疗等等一切元素均呈现出崭新的面貌。
识别二维码
进入“「浦发唐城」”预约看房通道
案场销售会第一时间与您联系
2024沪房新传播助力新房置业
推出9大免费服务,详情可添加选房师微信咨询!
咨询9大免费服务,口令“购房无忧”
9大免费服务丨展开动画
本文由【沪房新传播】团队创作
转载请声明出处
点击图片 了解详情
「招商臻境」
沪房新传播 · 好房推荐
「保利·光合跃城」
沪房新传播 · 好房推荐
「时代之城」
沪房新传播 · 好房推荐
「华发海上都荟」
沪房新传播 · 好房推荐
「华发观澜半岛」
沪房新传播 · 好房推荐

