每日沪房网签快报丨展开动画
HU FANG
沪房新传播出品
01
武汉降低物业管理费标准
依照新规定,新洲区的五星级带电梯物业收费上限定为每平方米每月2.3元。
基于这个标准,费用可以增加最多20%(也就是2.3x0.2=0.46元/㎡·月)来设定价格。
换言之,武汉新洲区的物业服务费最高不会超出每平方米每月2.76元。
迄今为止,武汉市新城区的江夏区和新洲区已经发布了新的物业费用标准,但黄陂区、经开区、蔡甸区以及东西湖区尚未实施相应的政策。
02
上海的物业管理费确实昂贵
那么,目前上海的物业管理水平究竟如何呢?
根据上海市房屋管理局之前的数据统计显示,2020年之前,上海的平均物业管理费用维持在较低区间,大约在1.15至2.18元/月·平方米。
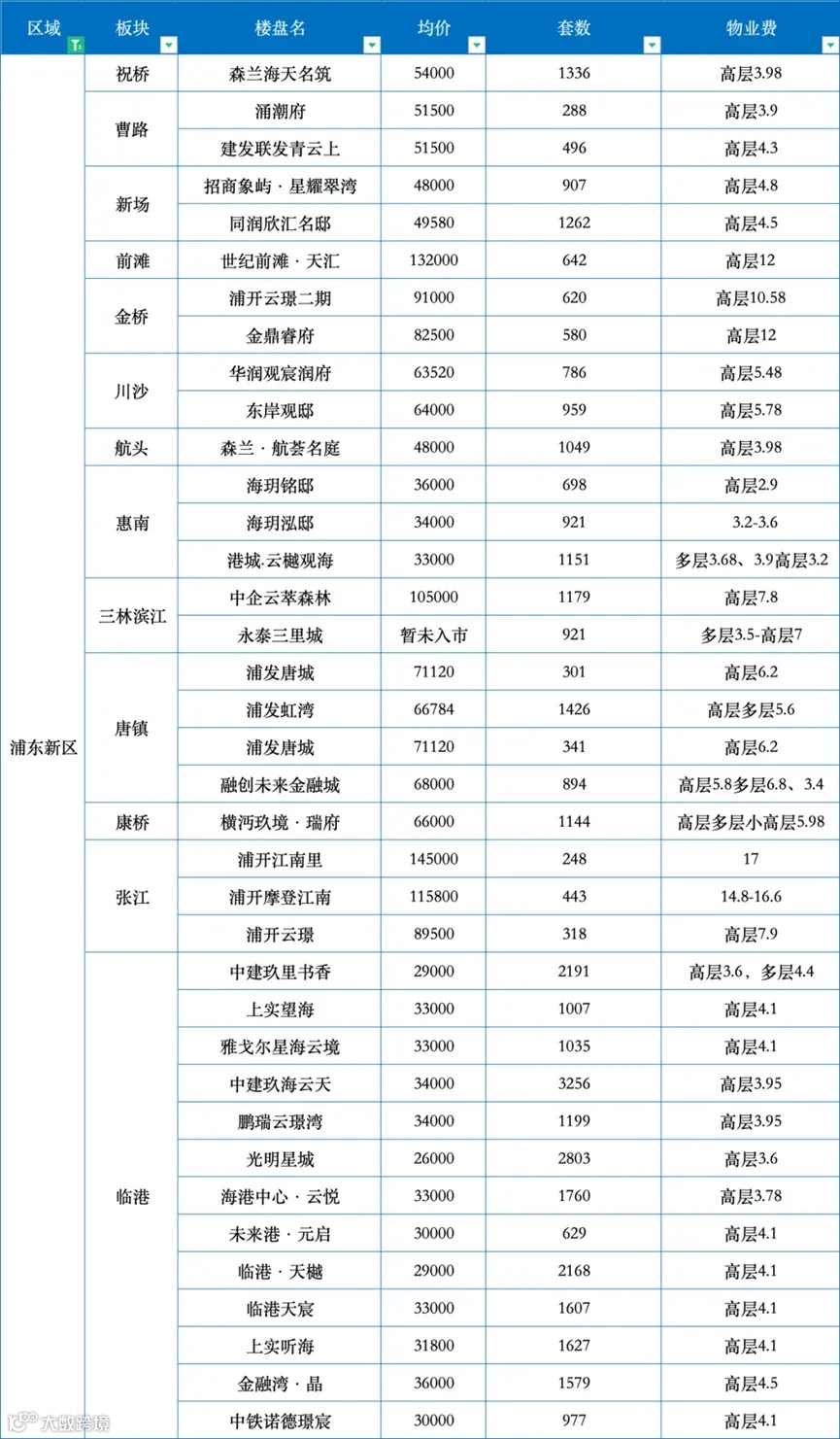
月均物业费在多层住宅中为1.49元/平方米,而在高层建筑中则为2.18元/平方米。特别是长宁区的高层物业费平均值高达3.24元/平方米,成为各区之首。
然而,近年来随着新房物业费用的持续上涨,超过10元/平方米的物业费项目已屡见不鲜,市中心的豪华住宅物业费甚至突破了20元/平方米。
至于位于外环以外的五大新城,新房物业费一般在3.5至5.5元/平方米,这一费用也显著高于整体平均水平。
因此,根据这一收费标准,上海迫切地需要制定一项专门针对新房物业费的规定,以降低不断上涨的物业费用。
2024沪房新传播助力新房置业
推出9大免费服务,详情可添加选房师微信咨询!
咨询9大免费服务,口令“购房无忧”
9大免费服务丨展开动画
本文由【沪房新传播】团队创作
转载请声明出处
点击图片 了解详情
「招商臻境」
沪房新传播 · 好房推荐
「保利·光合跃城」
沪房新传播 · 好房推荐
「时代之城」
沪房新传播 · 好房推荐
「华发海上都荟」
沪房新传播 · 好房推荐
「华发观澜半岛」
沪房新传播 · 好房推荐

