
国家互联网信息办公室发布《数字中国发展报告(2021年)》。《报告》显示,浙江、北京、上海、广东、江苏、山东、天津、福建、湖北、四川等地区数字化综合发展水平位居全国前 10 名。
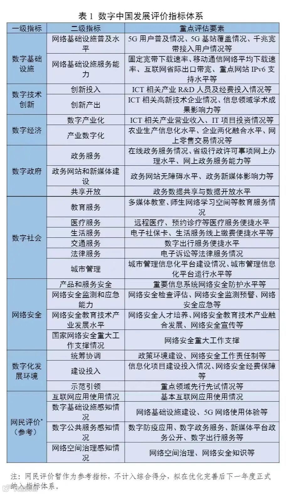
国家网信办组织有关单位,结合国务院办公厅电子政务办公室、国家统计局、工业和信息化部、科技部、教育部、农业农村部、人力资源和社会保障部、国家卫生健康委、交通运输部、中央党校(国家行政学院)、中国互联网络信息中心(CNNIC)等部门和机构的统计数据和评价指数,开展了2021年数字中国发展水平评估工作,重点评估了31个省(区、市)在数字基础设施、数字技术创新、数字经济、数字政府、数字社会、网络安全和数字化发展环境等方面的发展水平。同时,为了解各地区群众在数字中国建设中的感受情况和意见建议,首次开展了数字中国发展情况网络问卷调查活动。评价指标如表1所示。
2021年,我国31个省(区、市)深入贯彻党中央、国务院战略部署,将数字中国建设摆在工作全局更加重要的位置,结合地区实际和优势特色,加快夯实数字化发展基础,释放数字化发展活力,提高数字化发展质量,优化数字化发展环境,构建数字时代地区发展新优势,推动数字中国建设向更高标准更高质量迈进。网民普遍认为近年来数字中国建设取得了显著成效,在互联网应用、数字基础设施、数字公共服务、网络空间治理等方面感受满意度较高,在数字化发展中获得感、幸福感、安全感不断提升,期盼未来能够享受更便捷、更高效、更普惠的数字服务。各地区网民满意度评价统计分布结果见图11。
综合评价结果显示,浙江、北京、上海、广东、江苏、山东、天津、福建、湖北、四川等地区数字化综合发展水平位居全国前10名。
《报告》指出,这些地区高度重视数字化发展整体部署和统筹推进,制定实施本地区数字化发展的整体战略规划,持续巩固数字基础设施优势,大力培育引进创新力量,积极运用数字思维、数字技术推进政府体制机制、组织架构、方式流程优化变革,不断丰富数字社会惠民为民服务,深入推进区域数字化转型发展,有力支撑经济社会高质量发展。其中,浙江全面推进数字化改革,加快建设“数字长三角”,加快公共数据资源开发利用,持续优化数字惠民服务,推动经济社会数字化转型和省域治理体系和治理能力现代化。
数字基础设施建设评价情况
北京、上海、浙江、江苏、天津、广东、重庆、河南、山东、四川等10个省(市)位列各省(区、市)数字基础设施建设水平全国前10名。上述地区超前部署5G、千兆宽带等数字基础设施,推进数字应用服务普及完善,构建区域数字化发展的优势基础环境。
数字技术创新评价情况
北京、上海、广东、江苏、天津、浙江、湖北、四川、陕西、福建等10个省(市)位列各省(区、市)数字技术创新水平全国前10名。上述地区积极发挥创新要素聚集优势,围绕人工智能、大数据、云计算、量子信息、区块链、虚拟现实等数字技术前沿领域,构建产学研用融合的创新生态体系,推动产业链创新链融合发展,构建区域数字技术创新高地。
数字经济发展评价情况
江苏、广东、浙江、上海、北京、山东、福建、安徽、四川、江西等10个省(市)位列各省(区、市)数字经济发展水平全国前10名。上述地区结合优势条件大力打造数字产业集群,积极推进产业数字化转型,发展培育新业态新模式,充分释放数字经济发展动能,提高全要素生产率,推进区域经济高质量发展。
数字政府建设评价情况
浙江、广东、北京、上海、贵州、四川、山东、湖北、江苏、福建等10个省(市)位列各省(区、市)数字政府建设水平全国前10名。上述地区深入推进数字政府建设,协同推进线上创新和线下机制流程优化重塑,加快提升“一网通办”“跨省通办”水平,推进公共数据共享开放,持续优化营商环境,提升政府管理和服务效能。
数字社会建设评价情况
浙江、上海、广东、江西、北京、江苏、山东、重庆、辽宁、福建等10个省(市)位列各省(区、市)数字社会建设水平全国前10名。上述地区坚持以满足群众美好生活新期待为出发点和落脚点,协同推进智慧城市和数字乡村建设,聚焦教育、医疗、交通、社保等重点领域,积极推动数字化服务的普惠应用,加强优质数字资源供给,让群众共享更加丰富、更加便捷、更加普惠的数字生活。
网络安全建设评价情况
山东、北京、天津、上海、湖北、四川、浙江、广东、重庆、辽宁等10个省(市)位列各省(区、市)网络安全建设水平全国前10名。上述地区强化重要信息系统网络安全防护,加快推进网络安全监测预警和应急体系建设,积极开展网络安全知识教育,培养网络安全专业人才,推动提升网络安全整体风险防范能力。
数字化发展环境建设评价情况
浙江、北京、天津、江苏、广东、上海、山东、福建、安徽、河北等10个省(市)位列各省(区、市)数字化发展环境建设水平全国前10名。上述地区以区域数字化发展整体战略为抓手,注重系统谋划、统筹部署和协同推进,加快完善政策法规体系,加强资金项目投入,持续推动理念创新、技术革新、工作创新,率先开展试点示范,积极营造良好发展环境,推动构筑区域数字化发展新优势。
摘编自《数字中国发展报告(2021年)》

END


