每日沪房网签快报丨展开动画
浦东拆迁户们注意!你们手里的补偿款马上要升级成超级房票了!
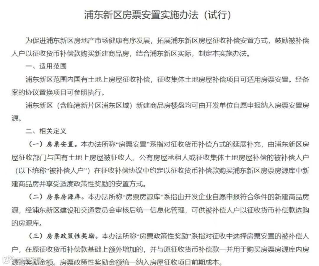
据最新消息显示,浦东即将加入上海房票安置大军,成为继金山、青浦、嘉定后的第四个试点区!
全区房源任你挑(临港到陆家嘴随便选)、补偿金额不设槛(钱多钱少都能买)、新房库存随便淘(开发商自愿入库的现房期房全开放)。
这也意味着,拆迁户们再也不用被摁在动迁基地周边买房,也不用眼睁睁看着补偿款贬值了!
浦东房票政策最大的特点,
体现在 “房票选房的全域突破”
2025沪房新传播助力新房置业
推出9大免费服务,详情可添加选房师微信咨询!
咨询9大免费服务,口令“购房无忧”
9大免费服务丨展开动画
本文由【沪房新传播】团队创作
转载请声明出处
点击图片 了解详情

