大数跨境
0
0

上海中心城区,迎来新一轮拆迁潮!

上海中心城区,迎来新一轮拆迁潮! 沪房新传播
2025-08-03
4









每日沪房网签快报丨展开动画

1

接连发布3条公告,黄浦…

黄浦区连续发布8街坊南块、506街坊、788街坊的征收决定。



事实上,早在今年4月至5月,这三个街坊就以高同意率通过首轮改造意愿征询的地块(8街坊南块99.4%、506街坊100%、788街坊100%),如今征收决定公布,标志着正式进入征收实施阶段。


1)8街坊南块

8街坊南块房屋征收范围为:东至黄河路,南至北京西路,西至新昌路,北至新昌路338号。此次征收涉及1164权证户,涵盖了多个里弄单元。


目前该地块的征收补偿方案(修改稿)已经公示,距离出评估价应该也快了,可以参考之前的166、167、168街坊(75243元/㎡)。


2)506街坊

黄浦区506街坊征收范围明确:东至黄浦中心大厦,南至黄浦众鑫城,西至西藏南路,北至方浜西路。


小区就在8号线老西门地铁站旁,被黄浦中心大厦、西藏南路围合,毗邻新天地、淮海路两个上海黄金商业圈。拆迁款补偿款方面,可以参考2024年同板块166街坊的评估价(75243元/㎡),叠加签约奖励后或达16-18万/㎡。3)788街坊房屋征收范围为,东至海洲丽园,南至徽宁路,西至西藏南路,北至丽园路。其拆迁款补偿款,可以参考近期公布评估价的729街坊(65236元/㎡)。


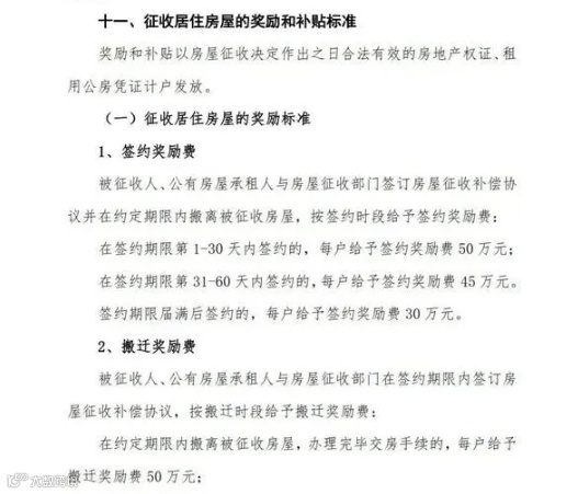
根据黄浦区此前发布的收补偿方案(征求意见稿),签约还有奖励:


前30天内签约:每户50万元签约奖励;

第31-60天签约:每户45万元奖励;

按期搬迁还可再获最高50万元搬迁奖励。


2

长宁,开始发力了!

在拆迁工作中鲜有动作的长宁区,也开始发力了。近日,长宁区长宁路712弄79号等旧住房(小梁薄板)迎来成套改造。



长宁区计划2025年基本完成、2027年全面完成改造任务。其中,小梁薄板房屋改造是重点推进对象,将综合运用原址改建、拆落地重建、置换、征收等改造方式有序推进。


对于小梁薄板住房,上海通常采取三种方式:原址改建、拆除重建、协议置换。


此次,长宁路712弄79号等旧住房(小梁薄板)选择的协议置换。本质上是房屋产权置换,老房子的评估价和新房子的市场价若有差价会进行补偿。


虽然与真正的动迁征收有所差别,补偿金相对较少,但能切实改善居民居住环境。


随着黄浦、长宁推进城市更新,上海中心城区的居住版图正在重构。

2025沪房新传播助力新房置业

推出9大免费服务,详情可添加选房师微信咨询!

咨询9大免费服务,口令“购房无忧”

点此亲启

致各位

9大免费服务丨展开动画


本文由【沪房新传播】团队创作

转载请声明出处



点击图片  了解详情

「招商臻境」

沪房新传播 · 好房推荐

「保利·光合跃城」

沪房新传播 · 好房推荐

「时代之城」

沪房新传播 · 好房推荐

「华发海上都荟」

沪房新传播 · 好房推荐

「华发观澜半岛」

沪房新传播 · 好房推荐


【声明】内容源于网络
0
0
沪房新传播
上海买房必备的公众号!上海新房or二手房专业服务平台,为您提供新房取证、开盘信息,专业解答您新房积分计算、购房资质、税费贷款等购房问题,让您买房更明白更省钱!团队boss( 甘经理 18800305881)
内容 5072
粉丝 0
沪房新传播 上海买房必备的公众号!上海新房or二手房专业服务平台,为您提供新房取证、开盘信息,专业解答您新房积分计算、购房资质、税费贷款等购房问题,让您买房更明白更省钱!团队boss( 甘经理 18800305881)
总阅读3.5k
粉丝0
内容5.1k