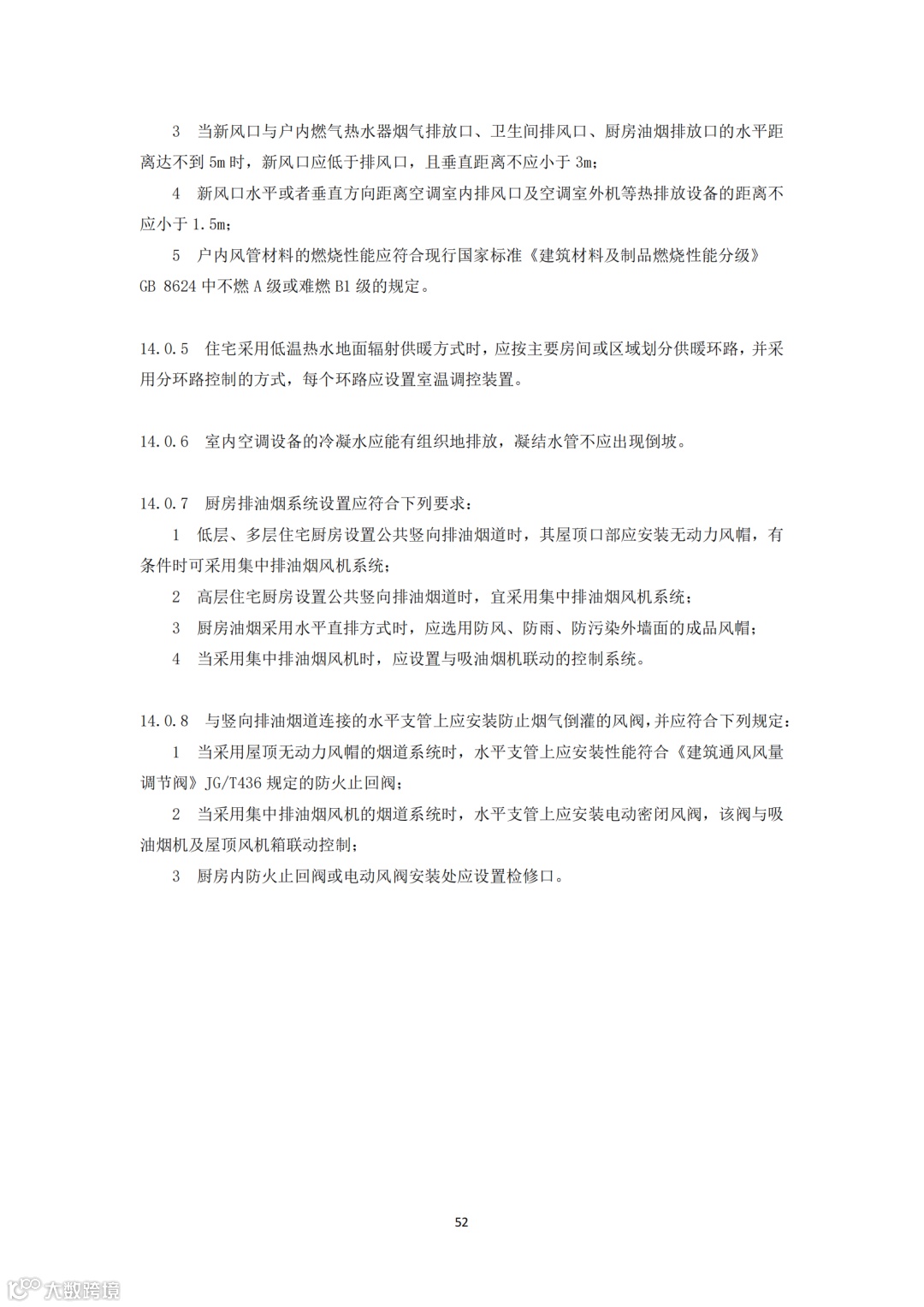
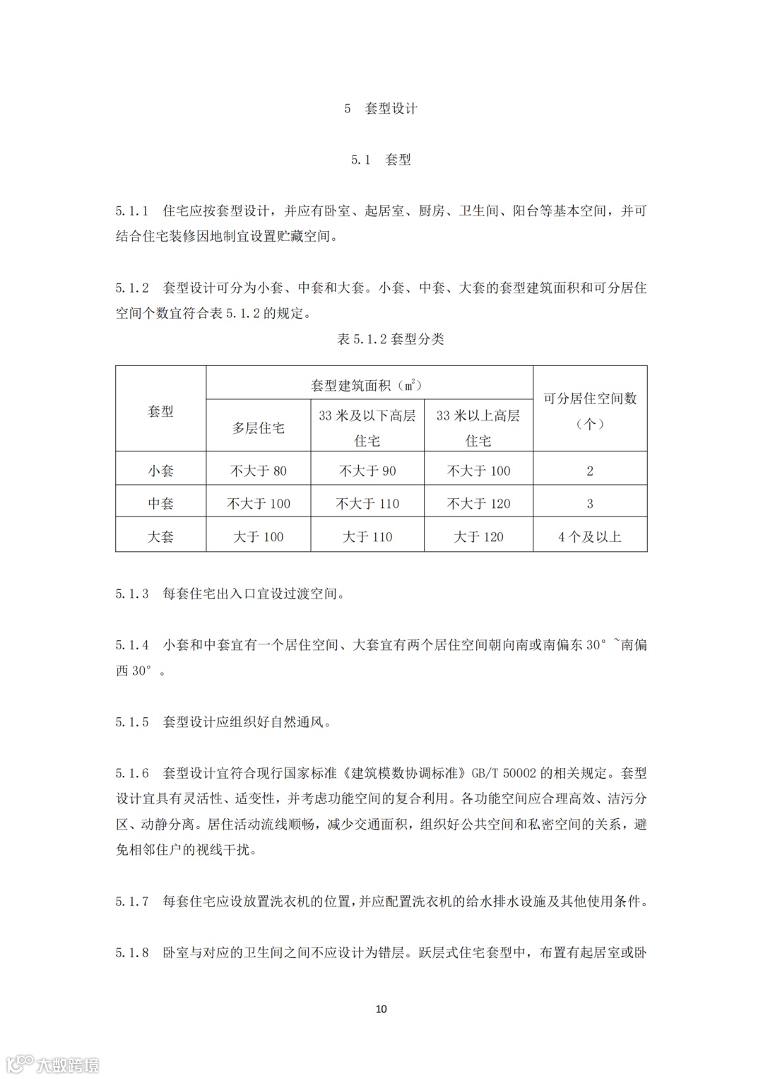
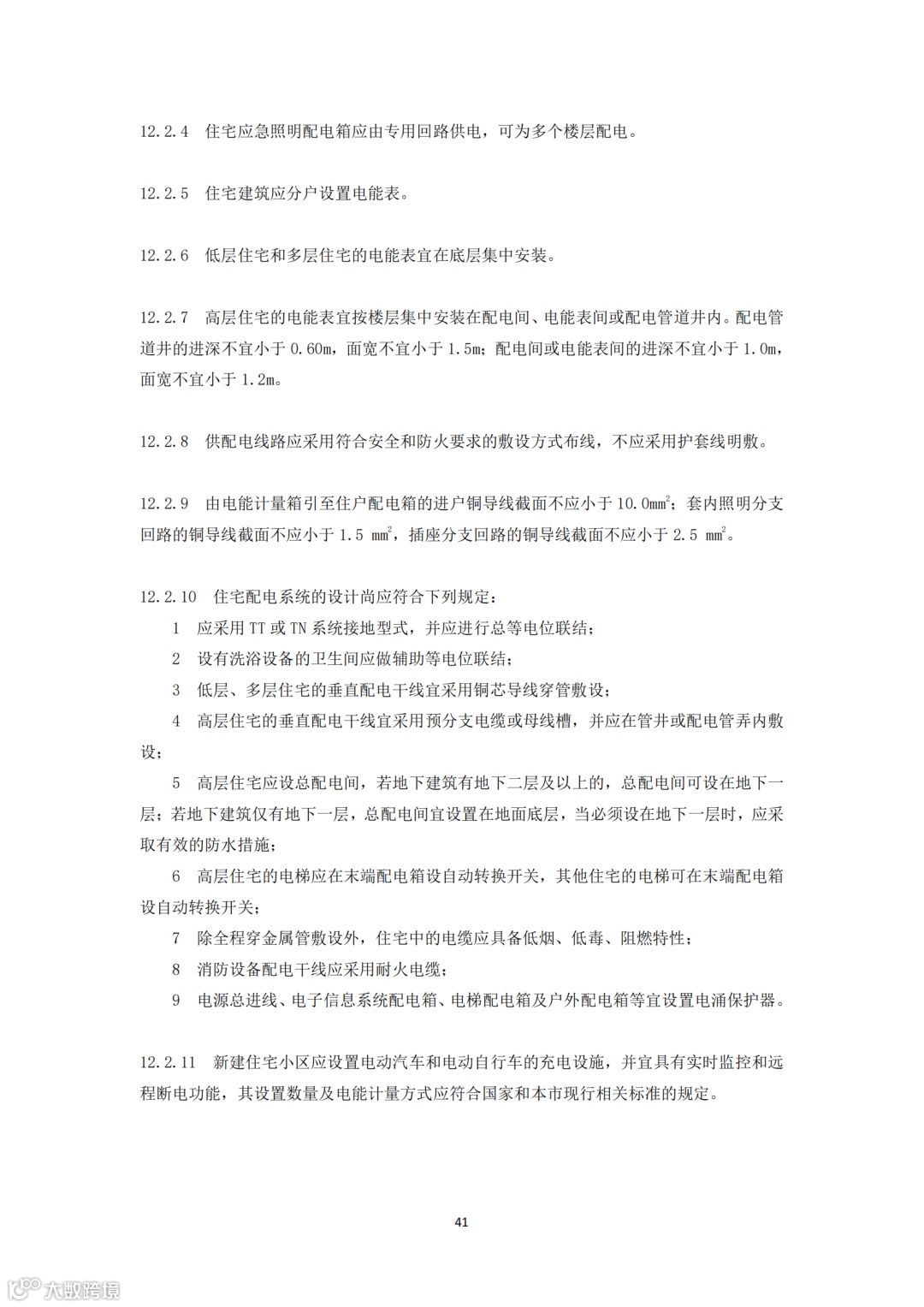
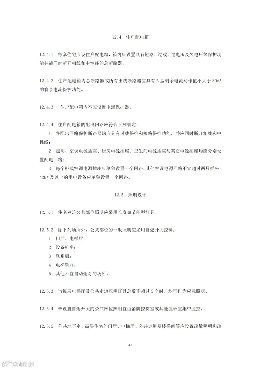
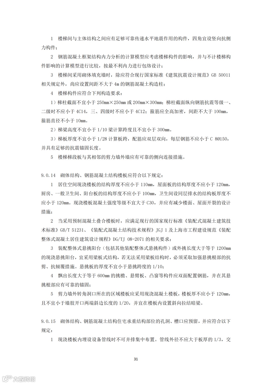
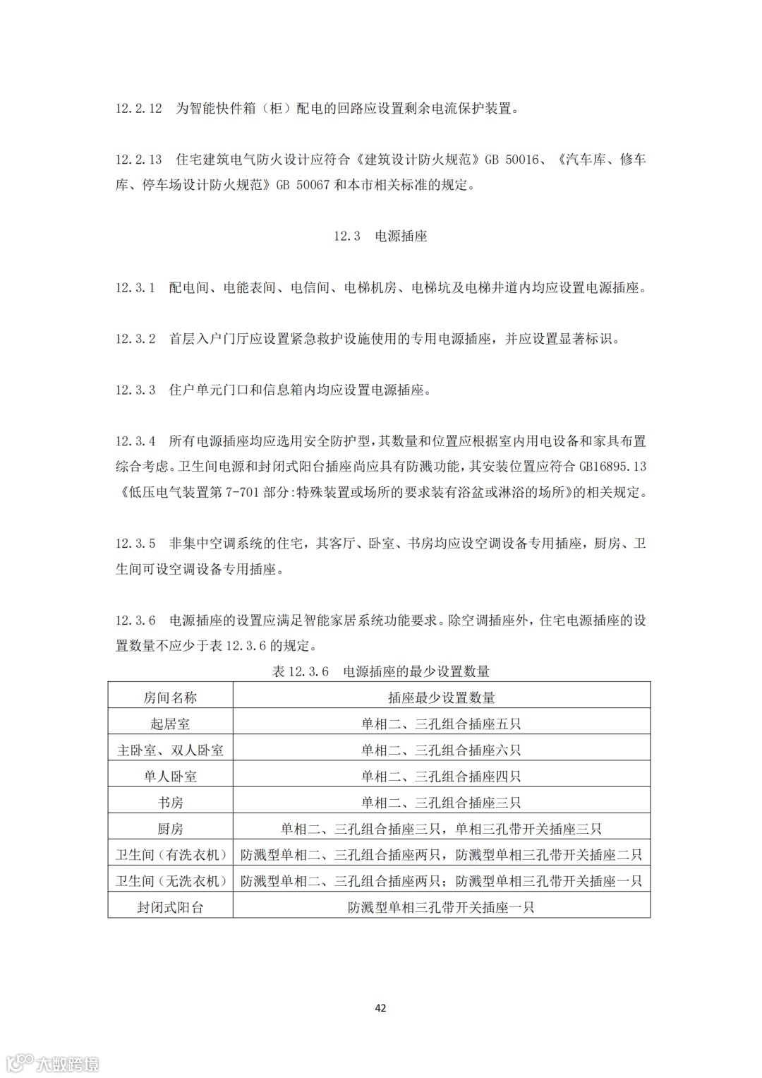
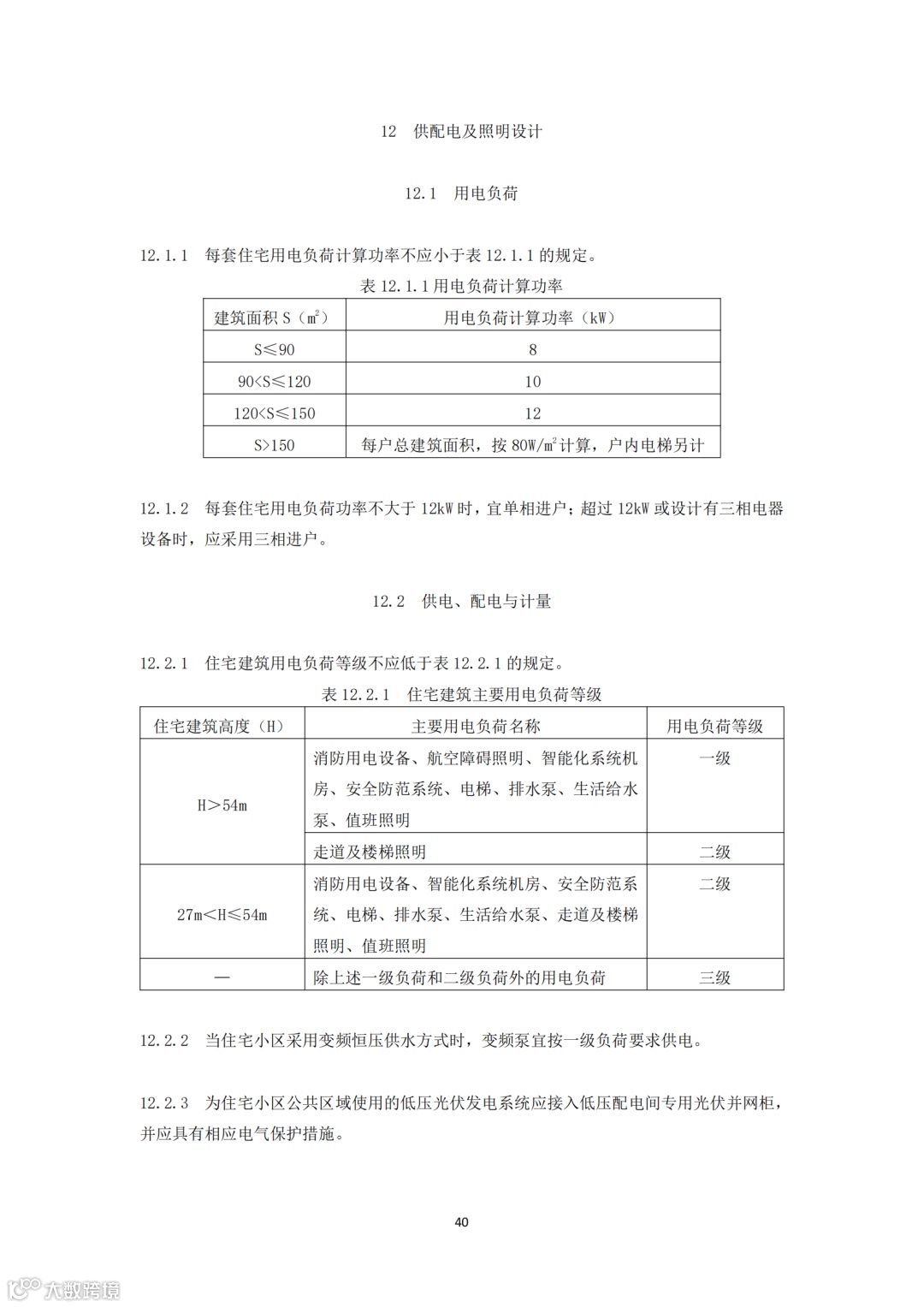
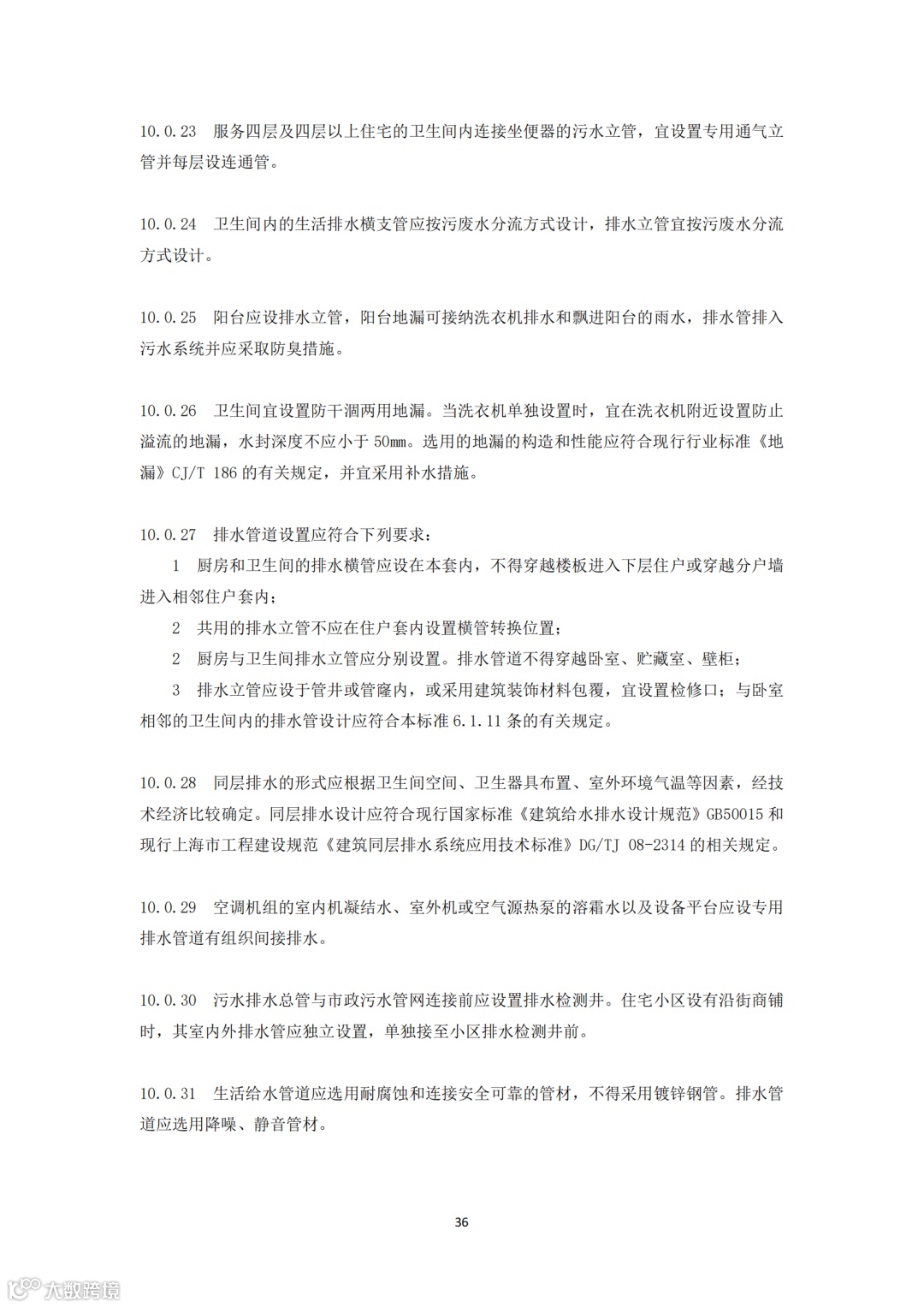
每日沪房网签快报丨展开动画
为深入贯彻落实国家关于“好房子”的建设要求,同时满足上海市海绵城市建设的相关要求,继5月1日起实施国家标准《住宅项目规范》后,上海针对本市《住宅设计标准》进行了全面修订,目前已编制完成征求意见稿,现面向社会公开征求意见。
拎重点
《住宅设计标准》
(征求意见稿)
2025沪房新传播助力新房置业
推出9大免费服务,详情可添加选房师微信咨询!
咨询9大免费服务,口令“购房无忧”
9大免费服务丨展开动画
本文由【沪房新传播】团队创作
转载请声明出处
点击图片 了解详情

