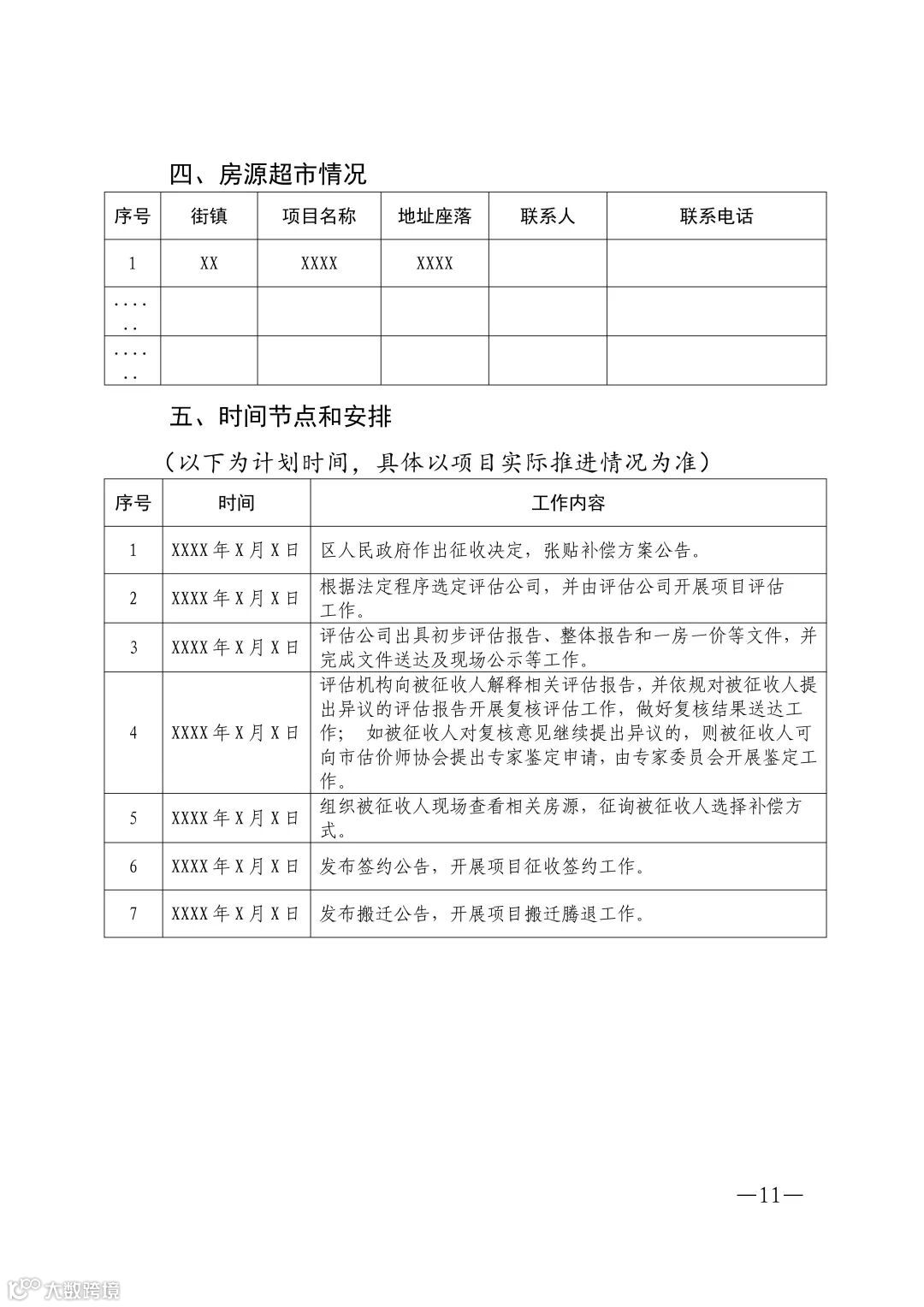
每日沪房网签快报丨展开动画
政策解读如下:
一、什么是房票?
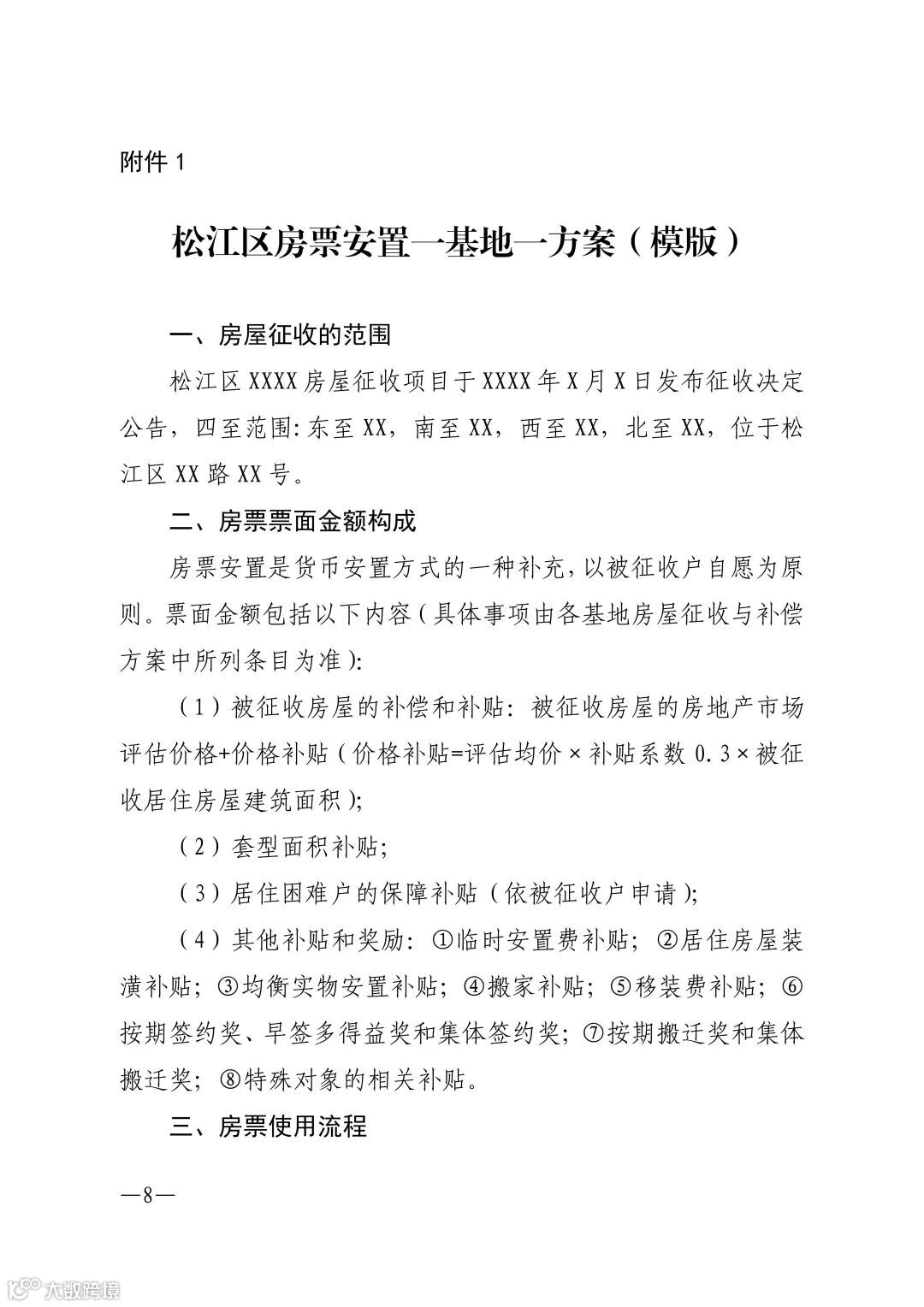
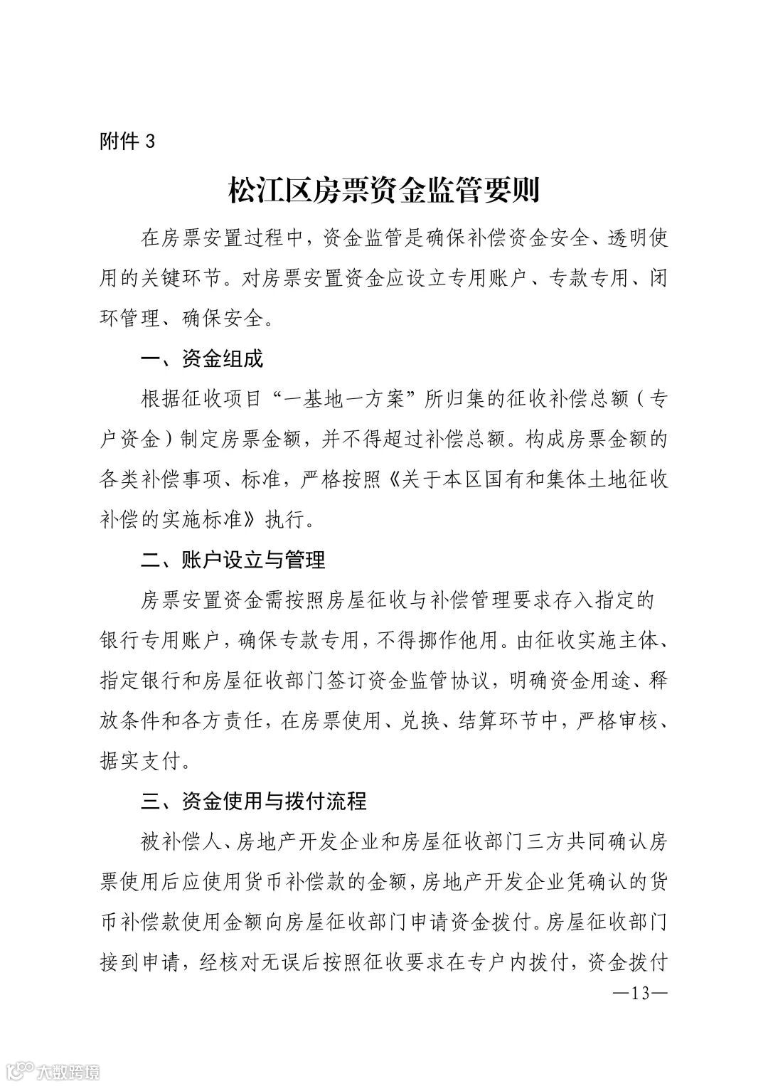
本办法所称房票,是指由区房管局、区规划资源局(以下称为“房票核发单位”)作为实施主体将居住房屋征收补偿资金核算后,出具给被补偿人在规定时间、规定区域内用于购置商品住房的结算凭证。房票样式由区房管局统一印发,由房票核发单位按实申领,并做好核销台账。
二、什么是房票安置?
房票安置是货币安置方式的一种补充,以被补偿人自愿为原则,从“房源超市”中选择房源,利用房票金额自行向房地产开发企业购买商品住房的一种安置方式。
三、什么是房源超市?
本区房地产开发企业以自愿参与为原则,通过意愿征集、综合评估、平等协商,签订协议后,纳入“房源超市”,相关房源楼盘位置、销售备案价、房源户型、交房日期等基本信息应在一定范围内进行公示,相关楼盘信息应及时更新。纳入“房源超市”中的新建商品住房应是已取得新建住宅交付使用许可证的现房或工程进度已整体达到结构封顶的期房,并均应为已取得商品房预(销)售许可证。
四、房票使用规则
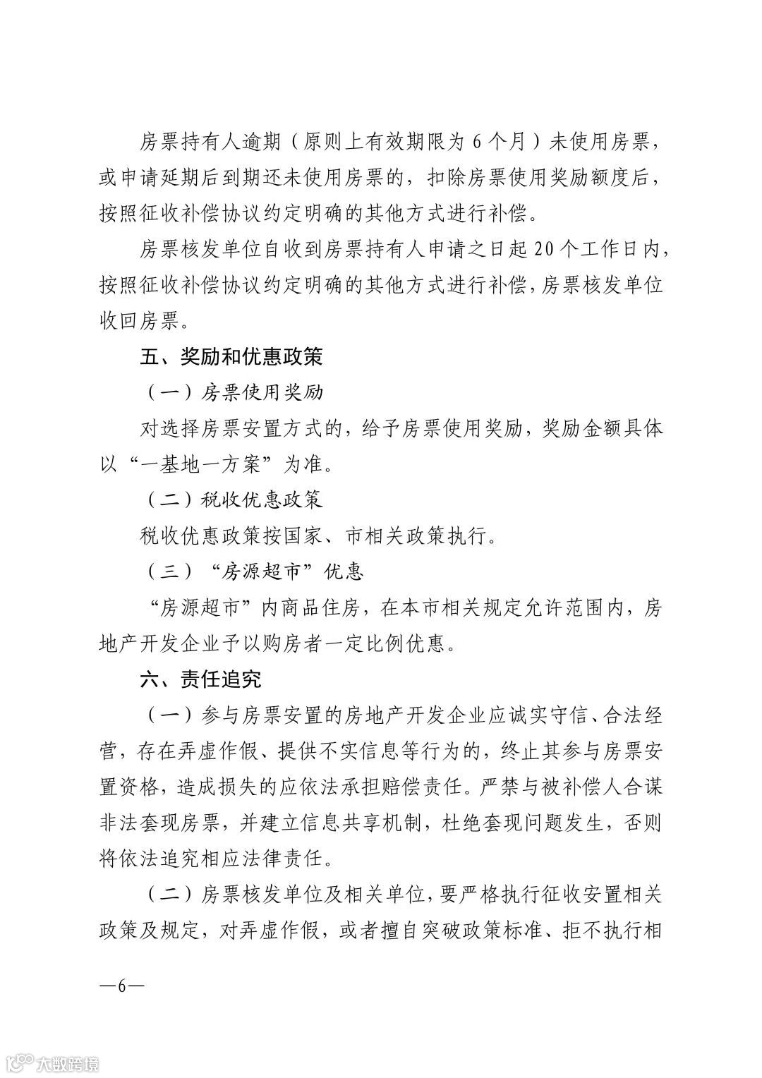
房票应优先全额使用,有余额的且票面金额使用未达到85%的,按照未使用的比例扣除房票使用奖励后,进行货币结算;
票面金额使用达到85%的,余额可兑换成等额货币。逾期未使用的,扣除房票使用奖励额度后,按照约定明确的其他方式进行补偿,不再享受房票使用奖励。
五、房票发给谁?有使用期限吗?
(一)房票实行实名制,核发对象为被补偿人,在使用期限内不得转让、赠与、抵押、质押、套现。经持有人协商一致,并完成公证的,可为直系亲属(配偶、父母、子女)使用。
(二)房票有效期限自房票核发之日起算,原则上不超过6个月,房票持有人应在房票有效期内使用。需延期使用的,应在有效期届满前1个月提出申请,延期仅限1次,合计时长不超过1年。
本文由【沪房新传播】团队创作
转载请声明出处
沪房新传播限时活动丨点击展开
2025沪房新传播助力新房置业
推出9大免费服务,详情可添加选房师微信咨询!
咨询9大免费服务,口令“购房无忧”
9大免费服务丨展开动画
点击图片 了解详情

