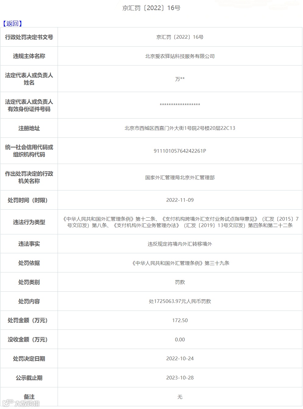
10月24日,国家外汇管理局北京外汇管理部对北京爱农驿站科技有限公司(下称“爱农驿站”)发布一张罚单,因违反规定将境内外汇转移境外,被处以172.50万罚款。
《中华人民共和国外汇管理条例》第十二条:经常项目外汇收支应当具有真实、合法的交易基础。经营结汇、售汇业务的金融机构应当按照国务院外汇管理部门的规定,对交易单证的真实性及其与外汇收支的一致性进行合理审查。外汇管理机关有权对前款规定事项进行监督检查。
《支付机构跨境外汇支付业务试点指导意见》(汇发〔2015〕7号文印发)第八条:跨境外汇支付业务应当具有真实合法的货物贸易、 服务贸易交易背景。支付机构不得为以下交易活动提供跨境外 汇支付服务:不符合国家进出口管理规定的货物、服务贸易;不具有市场普遍认可对价的商品交易,以及定价机制不清晰、 存在风险隐患的无形商品交易;可能危害国家、社会安全,损 害社会公共利益的项目或经营活动;法律法规及人民银行、外 汇局规章制度明确禁止的项目。
《支付机构外汇业务管理办法》(汇发〔2019〕13号文印发)第四条和第二十二条:
第四条 支付机构应尽职核验市场交易主体身份的真实性、合法性。为市场交易主体办理的外汇业务应当具有真实、合法的交易基础,且符合国家有关法律法规,不得以任何形式为非法交易提供服务。支付机构应对交易的真实性、合法性及其与外汇业务的一致性进行审查。
第十二条 支付机构申请办理名录登记,应按照本办法向注册地分局提交下列申请材料:
(一)书面申请,包括但不限于公司基本情况(如治理结构、机构设置等)、合作银行情况、申请外汇业务范围及可行性研究报告、与主要客户的合作意向协议、业务流程、信息采集及真实性审核方案、抽查机制、风控制度模型及系统情况等;
(二)行业主管部门颁发的开展支付业务资质证明文件复印件、营业执照(副本)复印件、法定代表人有效身份证件复印件等;
(三)与银行的合作协议(包括但不限于双方责任与义务,汇率报价规则,服务费收取方式,利息计算方式与归属,纠纷处理流程,合作银行对支付机构外汇业务合规审核能力、风险管理能力以及相关技术条件的评估认可情况等);
(五)承诺函,包括但不限于承诺申请材料真实可信、按时履行报告义务、积极配合外汇局监督管理等。如有其他有助于说明合规、风控能力的材料,也可提供。
据出海记了解,爱农驿站成立于2004年,注册资本1.02亿元。2011年12月获得支付牌照,业务类型为预付卡发行与受理(仅限北京市、上海市)、互联网支付(全国)。此外,在支付机构跨境外汇支付试点之初,爱农驿站便成为了试点机构之一,在正式文件发布之后,爱农驿站也通过了跨境外汇支付资质的备案。

在此之前,爱农驿站曾被人民银行营管部处罚两次,分别是2019年因违反清算管理规定、非金融机构支付服务管理办法相关规定,而被罚743.71万元;2022年因违反反洗钱等7项规定,被罚716.27万,时任爱农驿站副总经理、反洗钱工作委员会副主任的刘国刚被警告并罚16万元。