大数跨境
0
0

如何用AI Agent让企业效率翻倍?

如何用AI Agent让企业效率翻倍? 新熵
2025-06-09
411
导读:AI Agent开始进入企业级生产力范式。

智谱推出企业级AI Agent CoCo,开启全链路交付新时代

从单点应答到全链路交付,CoCo如何切实帮助打工人?

2025年5月,红杉资本AI峰会在旧金山落下帷幕。大会达成重要共识:下一轮AI竞争的核心不再是工具本身,而是为用户创造的实际收益。微软CEO纳德拉宣布:“我们已经进入了AI Agent时代。”Open AI则推出面向开发者的新Codex Agent,称其可能是编程史上最大的变革。

在国内市场,AI Agent的实用性困境仍然存在。用户常用“AI实习生”来形容当前的能力局限,特别是在企业数字化转型的深水区,数据孤岛与重复性工作问题日益突出。

在此背景下,智谱发布企业级AI Agent—CoCo,以“懂你的企业,能干能交付”为口号,尝试通过接入企业资源和工具,基于实际需求提供定制化服务,并通过记忆机制优化执行流程。

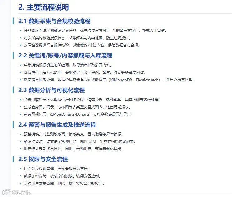
CoCo可封装工作流并生成MCP小应用,在多个任务场景中展现出高效执行力。例如在品牌运营领域的小红书笔记监测任务中,仅用10分钟即可完成完整、可视化且结构化的方案输出。

CoCo的工作流程清晰透明,支持失败溯源,并能依据企业需求提供自建系统与第三方平台两种解决方案:

内容创作者测试结果显示,针对多平台分发需求,CoCo可一键生成适配微信公众号、微博、知乎及LinkedIn风格的文案,同时完成合规检查。

产业转型下也有新思路

CoCo推出的「一键封装工作流为MCP」功能可实现零代码开发模式下的智能Agent快速部署,提升企业流程自动化水平。

总结来看,CoCo在企业级应用场景中展现出强大实用价值,即便不直接采纳其输出结果,也能为用户提供有效启发与参考。

CoCo如何重塑企业AI应用范式?

“结果交付”成AI实用价值新标准

随着AI从“技术概念期”迈入“价值兑现期”,企业对AI的核心诉求已从“能否做”升级为“能否做成”。CoCo的出现,标志着AI在产业端的应用正迈向“整体自动化”时代——用户只需输入需求,系统即可完成流程规划并输出可落地的结果,真正实现“交钥匙”式服务。 与传统AI工具仅停留在“单点应答”不同,CoCo首次实现了从需求输入、流程规划到结果交付的全链路自动化。企业无需反复调试指令或依赖外部团队,就能获得直接解决问题的能力,显著降低AI应用门槛。

构建可持续生长的企业自动化生态

CoCo不仅解决单一场景问题,更具备“可扩展、可生长”的能力。通过与OA、CRM、ERP系统深度打通,企业可基于其核心引擎快速构建专属智能体,如“报销审批Agent”“供应链优化Agent”“客户回访Agent”等,打造覆盖全业务链条的自动化网络。 这一“核心引擎+场景插件”的架构,使CoCo既可作为中小企业的“AI提效神器”,帮助其实现AI平权竞争;也可作为大型企业的“智能中台”,加速数字化转型进程,破解“数据孤岛”和“流程僵化”难题。

AI真正融入企业DNA的时代开启

从更宏观的视角看,CoCo代表的是AI深度嵌入企业运营的新范式。它不再是悬于业务之上“看得见摸不着”的技术外套,而是深入企业基因的智能引擎。当AI能够理解企业的过去、优化当下的流程、预判未来的需求,商业效率的边界将被彻底打破。 这也印证了红杉资本的观点:“未来成功的企业,要么是AI原生公司,要么是被AI深度改造的公司。”而CoCo的突破性价值,在于让“后者”的路径变得清晰、高效、可复制。一场由AI驱动的生产力革命,正在加速到来。
【声明】内容源于网络
0
0
新熵
洞察商业变量,探寻商业本质。
内容 2455
粉丝 1
新熵 洞察商业变量,探寻商业本质。
总阅读91.2k
粉丝1
内容2.5k