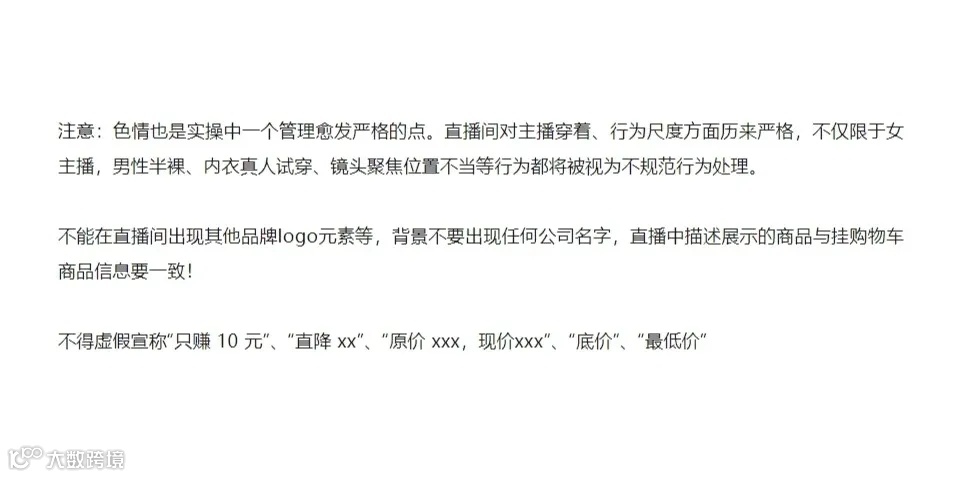
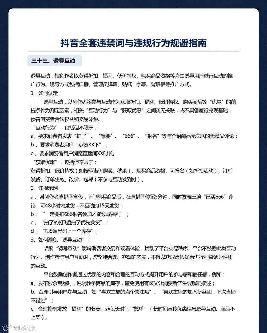
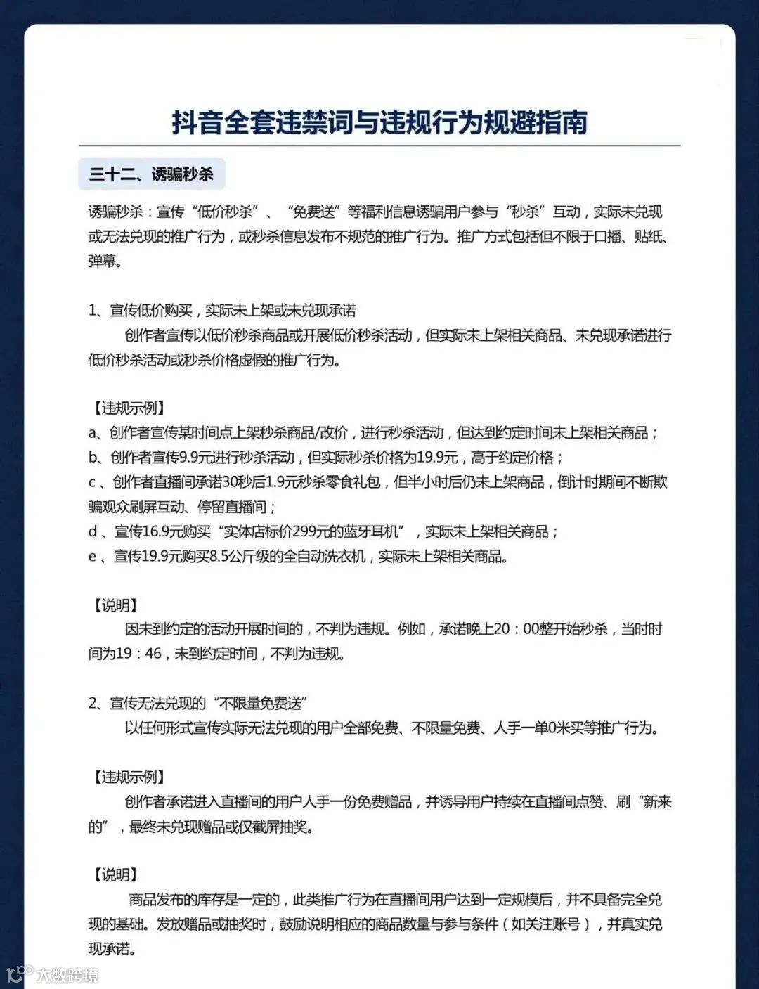
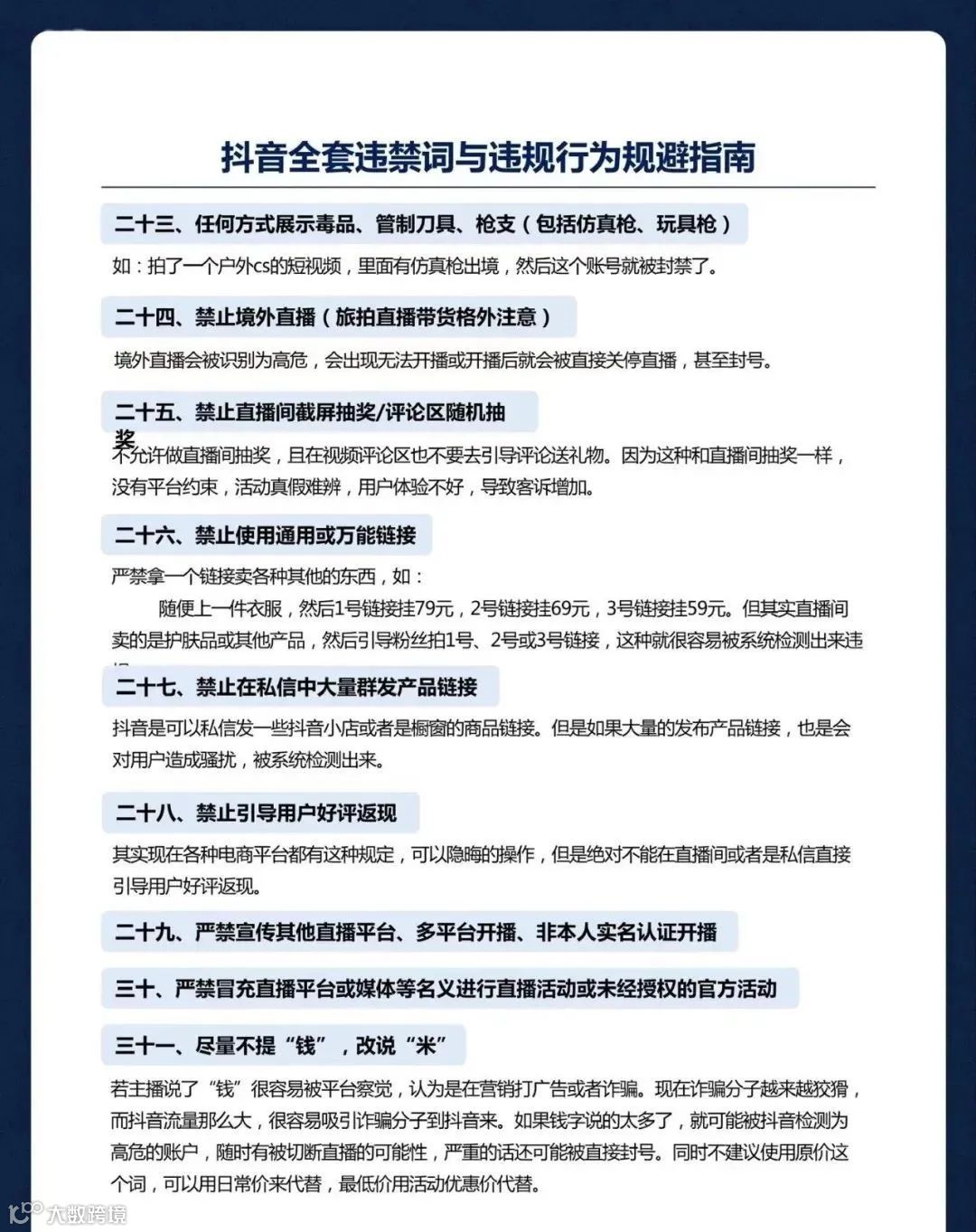
抖音、视频号、小红书及新广告法违禁词汇总
了解主流平台及广告法规中的禁用词汇,防止内容限流
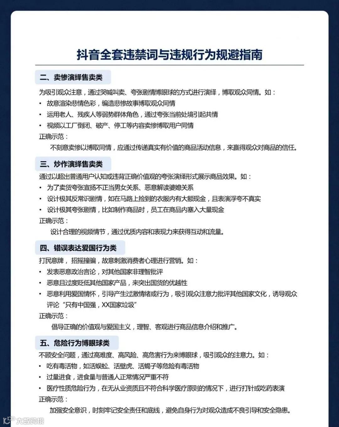
本篇整理了抖音、视频号、小红书以及根据新广告法规定禁止使用的违禁词汇总。请自查发布的内容,避免因违规被限流。
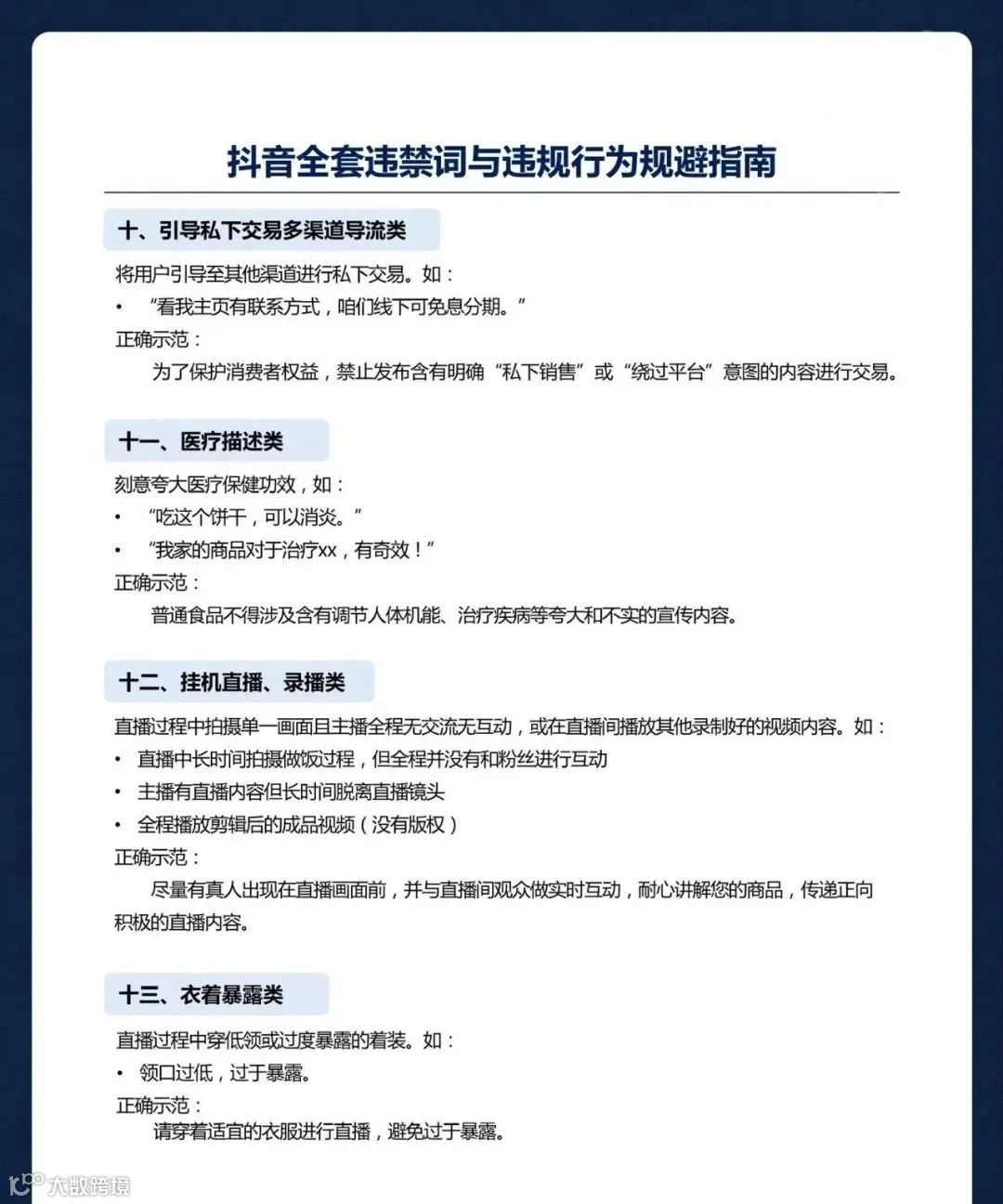
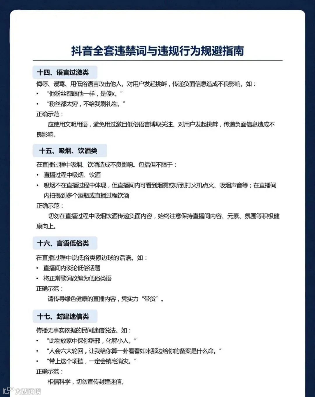
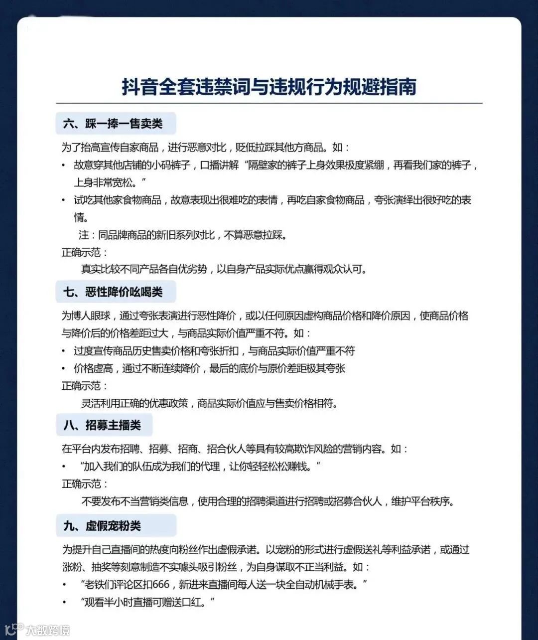
1. 抖音违禁词汇总
2. 小红书违禁词汇总
3. 视频号违禁词汇总
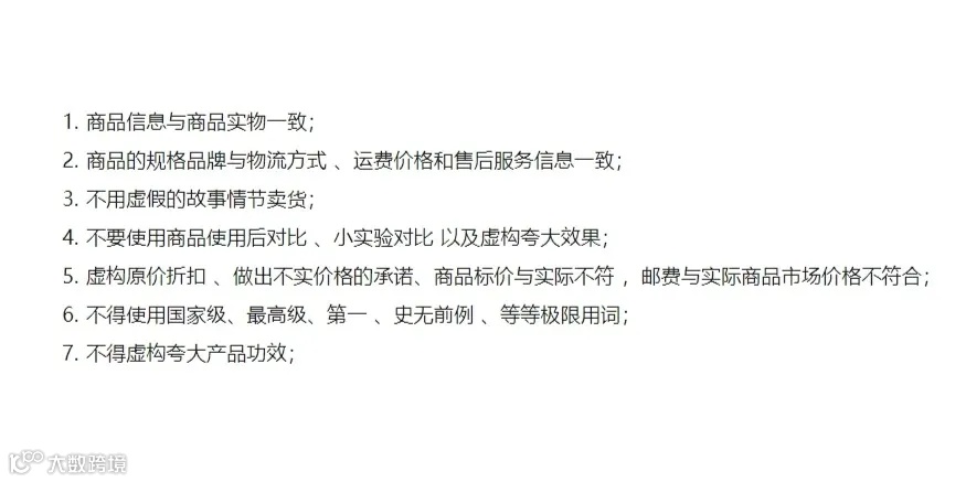
4. 新广告法禁用词汇

外贸加油站本篇整理了抖音、视频号、小红书以及根据新广告法规定禁止使用的违禁词汇总。请自查发布的内容,避免因违规被限流。
1. 抖音违禁词汇总
2. 小红书违禁词汇总
3. 视频号违禁词汇总
4. 新广告法禁用词汇
