
0
0
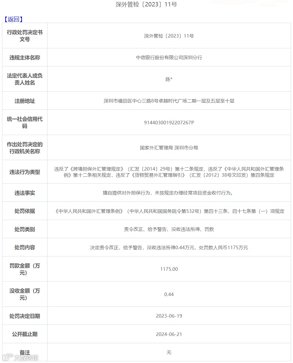
外汇局处罚中信银行深圳分行:违法所得0.44万,处罚1175万
出海记2023-06-27
456
导读:对外担保,经常项资金收付违规。

【声明】内容源于网络
出海记
《移动支付网》旗下公众号矩阵,聚焦金融科技(支付)企业出海、海外市场动态、海外监管政策等方面。
内容 3049
粉丝 0
总阅读791.0k
粉丝0
内容3.0k

