欢迎置顶/星标【阿拉关务人】
这是阿拉关务人公众号的第1734篇推文
创作不易,辛苦大家动动发财的小手。
if 文章有用:
点赞() # 👍 小手一抖,通关无阻
收藏() # 📂 防止迷路,阿拉相助
关注() # 🔔 追更最新内容
else:
留言吐槽() # 💬 评论区等你高见
问题描述:
请问存放在保税仓库的原油,现在要复运出境,是否需要申领出口许可证?
先来看看某地海关的回复:
根据《中华人民共和国海关对保税仓库及所存货物的管理规定》(海关总署第105号令)第二十五条 保税仓储货物出库复运往境外的,发货人或其代理人应当填写出口报关单,并随附出库单据等相关单证向海关申报,保税仓库向海关办理出库手续并凭海关签印放行的报关单发运货物。
我们还是没有得到自己想要的答案。
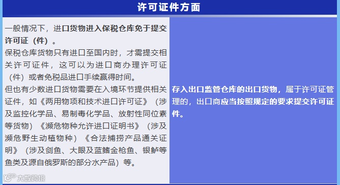
对于存在保税仓库的原油,转口复运出境,无需申领出口许可证。
具体原因详见下文分解:
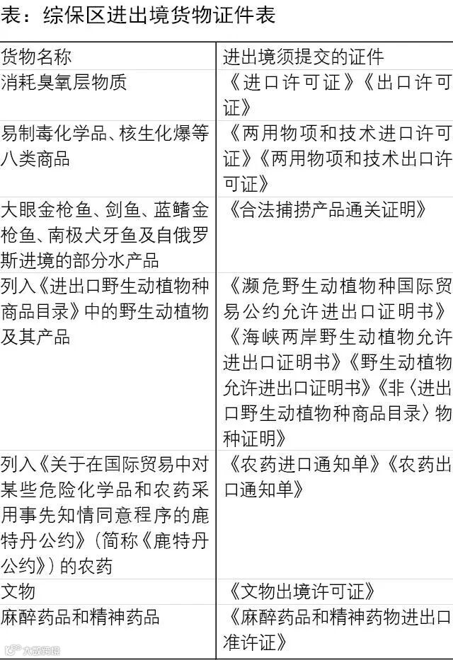
但需要注意的是,因涉及健康、安全、环保、野生动植物保护、履行国际公约要求等情况,进口货物从境外入区或出口货物出区离境时须提交证件(详见下表)。
END
来源:阿拉关务人综合整理自中国海关杂志、海关发布等平台
END
郑重声明:
1.本文所用素材,全部来自于官方网站公开信息。如果企业认为涉及隐私,请私信或留言,我将及时删除。
2.本文所做的判断和建议,仅代表个人意见,仅供参考。
3.如需转载请注明出自“阿拉关务人”。
觉得内容还不错的话,给我点个“赞”和“在看”呗

