Ai·圈子
Ai·工具介绍
了解更多AI工具
1. 讯飞星火
科大讯飞自主研发的认知智能大模型,基于超1.5万亿参数与全栈自主可控技术,支持语言理解、知识问答、逻辑推理、数学计算、代码生成等能力,兼容文本、语音、图像多模态交互,全面对标OpenAI o1,支持DeepSeek深度思考。免费无限制使用。
推荐指数:⭐⭐⭐⭐⭐
2. AI云原生
集成ChatGPT、Midjourney、Suno、Luma、Claude、Gemini、Kimi、豆包、通义千问、文小言等全球十余款主流AI工具的一站式平台,登录即赠100灵力额度。
推荐指数:⭐⭐⭐⭐
3. 豆包AI
字节跳动旗下免费AI写作助手,支持文章框架生成、素材推荐及全文输出,适用于内容创作者、学生与市场营销人员。
推荐指数:⭐⭐⭐⭐⭐
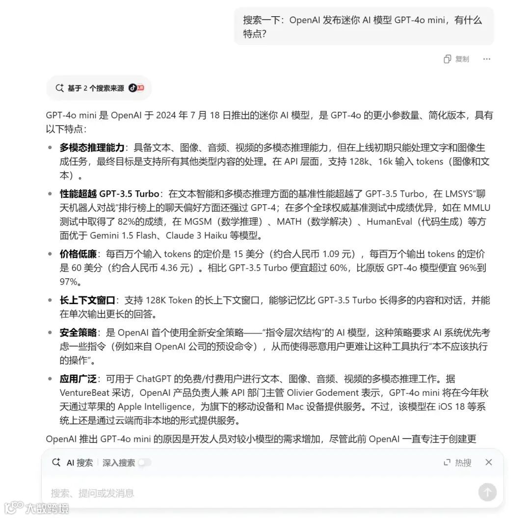
4. 秘塔AI搜索
上海秘塔科技研发的AI驱动搜索引擎,基于自研大模型MetaLLM,提供无广告、结构化、高质量搜索结果,已覆盖数千万用户,在法律翻译、学术研究、AI写作等领域实现规模化应用。
推荐指数:⭐⭐⭐⭐⭐
5. 厉害猫
聚合AIGC平台,接入厉害猫AI、GPT-3.5、GPT-4o、通义千问、Kimi、文心一言、讯飞星火、智谱清言、ChatGLM共9个主流大模型。
推荐指数:⭐⭐⭐⭐
6. 知乎直答
知乎推出的智能问答与搜索产品,以社区高质量问答为核心语料,融合学术文献、媒体报道等多源数据,支持简略/深入双模式回答、追问、答案溯源与个性化推荐,已接入满血版DeepSeek,适用于学术研究、专业决策与日常查询。
推荐指数:⭐⭐⭐⭐⭐
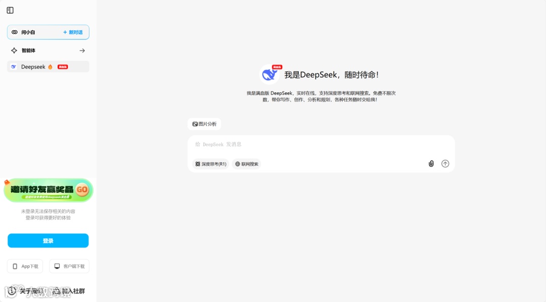
7. DeepSeek
国产开源大模型代表,对标ChatGPT,支持复杂推理与代码生成,免费无限制使用。
推荐指数:⭐⭐⭐⭐⭐
8. 腾讯元宝
腾讯基于混元大模型与DeepSeek技术打造的免费AI助手,覆盖网页、移动端(Android/iOS)、微信小程序及Windows/macOS客户端,支持智能问答、文件解析、内容创作与多模态交互,已接入满血版DeepSeek R1联网识图功能。
推荐指数:⭐⭐⭐⭐⭐
9. 智谱AI搜索
智谱清言推出的AI搜索产品,依托自研大模型,实现精准快速解答。
推荐指数:⭐⭐⭐⭐⭐
10. Kimi
月之暗面(Moonshot AI)研发的国产大模型,擅长中英文对话与多格式文档解析(TXT/PDF/Word/PPT/Excel),具备实时搜索能力,当前免费开放使用。
推荐指数:⭐⭐⭐⭐⭐
11. Phind
面向开发者的AI搜索引擎,结合实时网络检索与大语言模型能力,提供精准技术解答、代码片段与文档解析,支持自然语言交互,无需注册即可免费使用。
推荐指数:⭐⭐⭐⭐⭐
12. Hix AI
智能写作工具,支持创意发想到成品优化全流程,兼容DeepSeek R1、ChatGPT-4o等主流模型,生成结构清晰、逻辑严谨的高质量文本。
推荐指数:⭐⭐⭐⭐⭐
13. 纳米AI搜索
360集团研发的新一代多模态内容创作引擎,采用CoE(专家协同)架构,整合国内16家厂商50余款大模型(含DeepSeek-R1、文心一言、通义千问等),打通信息检索到内容生成全链路。
推荐指数:⭐⭐⭐⭐
14. Consensus
专注学术研究的AI搜索引擎,从超2亿篇同行评审论文中提炼可靠结论,为科研、医疗、教育与内容创作提供权威学术依据。
推荐指数:⭐⭐⭐⭐⭐
15. Perplexity
对话式AI搜索引擎,融合大型语言模型推理能力与实时网络检索,直接生成结构化、可溯源的答案,兼顾准确性与时效性。
推荐指数:⭐⭐⭐⭐
16. Felo AI
深度融合社交网络数据与多语言处理能力的智能搜索引擎,通过自然语言理解快速解析需求,生成结构化答案,支持跨平台实时信息获取。
推荐指数:⭐⭐⭐⭐⭐
17. 华为小艺
华为小艺智能助手网页版,已接入DeepSeek-R1大模型,提供便捷高效的AI交互服务。
推荐指数:⭐⭐⭐⭐
18. 文心一言
百度研发的生成式AI产品,基于深度学习与自然语言处理技术,支持内容创作、信息分析、逻辑推理等复杂任务。
推荐指数:⭐⭐⭐⭐
19. 问小白
北京元石科技研发的全能AI助手,基于自研元石大模型,接入DeepSeek-R1 671B满血版,支持网页端、iOS及Android应用,免费无限制使用,已通过应用商店审核备案。
推荐指数:⭐⭐⭐⭐⭐
20. 通义千问
阿里巴巴研发的智能AI助手,支持自然语言对话、文本生成、代码编写、多语言翻译等功能,已在金融文档分析、智能客服、编程辅助等垂直场景落地应用。
推荐指数:⭐⭐⭐⭐⭐

