海关提醒:减免税货物需按时申报年报
根据《中华人民共和国海关进出口货物减免税管理办法》(海关总署令第245号)第十五条规定,减免税申请人须在海关监管年限内,于每年6月30日(含当日)前向主管海关提交《减免税货物使用状况报告书》,即“减免税年报”,如实报告上一年度减免税货物的使用情况。
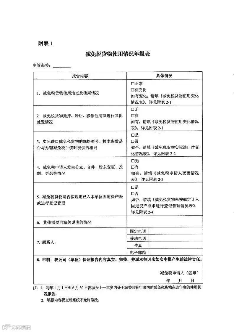
申报要求
申报时间
每年6月30日(含当日)前,填报上一年度处于海关监管期限内的减免税货物使用状况。
申报内容
按《减免税货物使用状况报告书》所列项目如实填写。海关在监管年限内及后续3年内,依据《海关法》《海关稽查条例》等开展稽查。
注意事项
未按时申报的,海关将不予受理其减免税审核确认、税款担保、后续管理等相关业务申请。
申报主体
上一年度(2025年)仍有减免税货物处于海关监管年限内的单位需申报。监管年限自货物进口放行之日起计算:
- 船舶、飞机:8年
- 机动车辆:6年
- 其他货物:3年
示例:某单位于2022年1月15日进口一台监管期为3年的减免税设备,则监管期为2022年1月16日至2025年1月15日,需分别于2023、2024、2025、2026年申报2022、2023、2024、2025年度年报。
申报方式
有纸申报
- 登录“中国国际贸易单一窗口—减免税后续”模块,录入并申报电子数据;
- 打印《减免税使用情况年报表》《减免税货物使用状况报告书》及附件,线下提交主管海关;
- 海关审核;
- 完成申报。
无纸申报
- 登录“中国国际贸易单一窗口—减免税后续”模块,线上录入并扫描上传《减免税货物使用状况报告书》及附件、电子数据;
- 海关审核;
- 完成申报。
申报内容依据
具体填报内容详见海关总署公告2021年第16号《关于〈中华人民共和国海关进出口货物减免税管理办法〉实施有关事项的公告》,含《减免税货物使用状况报告书》及其附件。
重要提示
根据海关总署令第245号第二十二条规定,减免税货物在监管年限内如需抵押、转让、移作他用或作其他处置,须经主管海关审核同意并办理相关手续。违规操作可能面临行政处罚。


